Os diagramas de atividade permanecem uma das ferramentas mais eficazes do UML para modelarfluxo de controle, fluxo de dados, e fluxos de trabalho. As variantes com lâminas (partitionadas) se destacam ao esclarecer responsabilidades entre atores e sistemas. O exemplo de saque de dinheiro em ATM baseado em PlantUML ilustra um processo realista com múltiplos atores, autenticação, decisões, laços e tratamento de erros.

Este artigo revisado incorporaos recursos com IA do Visual Paradigm (a partir do início de 2026), que automatizam dramaticamente a criação desses diagramas — reduzindo o esforço manual de horas para minutos, mantendo a conformidade com o UML e a estrutura de lâminas.
1. Conceitos-Chave emUML Diagramas de Atividade
(tabela inalterada por brevidade – consultar original)
2. O que são lâminas e por que usá-las?
(inalterado – os benefícios permanecem os mesmos)
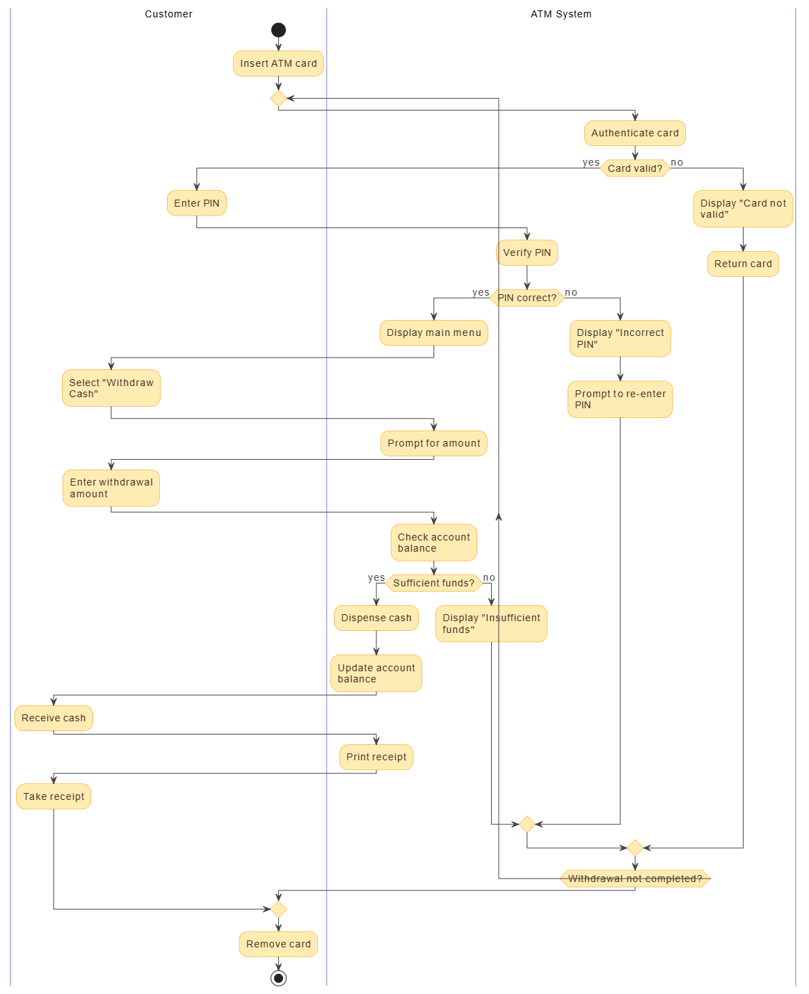
3. Estudo de Caso: Processo de Saque de Dinheiro em ATM
O cenário e o percurso detalhado permanecem idênticos: o cliente insere o cartão, verificação do PIN (com tentativas repetidas), entrada do valor, verificação do saldo, saque de dinheiro em caso de sucesso, mensagens de erro caso contrário, impressão do comprovante e devolução do cartão. O repetir laço lida elegantemente com as tentativas até a conclusão.
O código original do PlantUML (fornecido anteriormente) produz um diagrama de lâminas limpo com lâminas estilizadas, atividades em laranja e setas cinzentas.
4. Automatizando a Criação de Diagramas de Atividade com Lâminas com a IA do Visual Paradigm (Nova Seção)
Visual Paradigm integrou IA generativa avançada em todas as suas plataformas (edição Desktop Professional, VP Online, chatbot de IA e aplicativos de IA dedicados) para transformar descrições de texto em diagramas UML profissionais — incluindo diagramas de atividade com lâminas.
Principais Recursos de IA para Diagramas de Atividade (Lançamentos de 2025–2026)
-
Geração de Diagrama a partir de Texto — Descreva o processo em linguagem natural; a IA gera instantaneamente um diagrama totalmente estruturado.
-
Ferramenta de Caso de Uso para Diagrama de Atividades — Insira narrativas detalhadas de casos de uso (fluxo principal + alternativas/exceções); a IA converte automaticamente em diagramas de atividades, incluindo decisões, laços e partições.
-
Chatbot de IA para Refinamento Iterativo — Comece com uma solicitação como “Gere um diagrama de atividades em piscinas para saque de dinheiro em ATM com piscinas de Cliente e Sistema ATM.” Refine por meio de conversa: “Adicione o tratamento de fundos insuficientes”, “Inclua o laço de tentativa de PIN”, ou “Torne as piscinas verticais e adicione cores.”
-
Gerador Direto de Diagrama de Atividades — Suporte dedicado em ferramentas de desktop (introduzido em fevereiro de 2026) e em nuvem para criar diagramas de atividades a partir de texto simples, requisitos de fluxo de trabalho ou cenários.
-
Suporte a Piscinas / Partições — A IA atribui inteligentemente atividades a atores/sistemas com base na sua descrição (por exemplo, “Cliente insere cartão” → piscina do Cliente; “Autenticar cartão” → piscina do Sistema ATM).
-
Saída totalmente editável — Diagramas gerados abrem no editor do Visual Paradigm para ajustes manuais, alterações de estilo, anotações ou exportação (formatos PNG, SVG, compatíveis com PlantUML, etc.).
-
Sugestões Contextuais — A IA preenche lacunas, sugere ramificações ausentes (por exemplo, caminho de cartão inválido) e garante a notação UML correta (divisões/junções se paralelismo for necessário, embora nosso exemplo de ATM seja principalmente sequencial).
Passo a passo: Gerando o Diagrama do ATM com a IA do Visual Paradigm
-
Acesse a Ferramenta
-
Desktop: AbraVisual Paradigm → Novo Diagrama → Diagrama de Atividades → Use a opção de geração com IA (ou botão de IA na barra de ferramentas).
-
Online/Chatbot: Acesse chat.visual-paradigm.com ou ai.visual-paradigm.com → Selecione o gerador “Diagrama de Atividades UML”.
-
Aplicativo dedicado: Use “Caso de Uso para Diagrama de Atividades” ou o gerador geral “Diagrama de IA”.
-
-
Forneça a Entrada
-
Exemplo simples de prompt:
“Crie um diagrama de atividades UML em piscinas para saque em ATM. Piscinas: Cliente e Sistema ATM. Fluxo: Cliente insere cartão, ATM autentica (inválido → devolver cartão), se válido, Cliente digita PIN, ATM verifica (errado → solicitar novamente), em caso de sucesso, exibir menu, Cliente seleciona saque, digita valor, ATM verifica saldo (insuficiente → erro), se ok, dispensar dinheiro, atualizar saldo, imprimir comprovante, Cliente retira dinheiro e comprovante, depois remover cartão.” -
Ou faça upload ou cole uma descrição de caso de uso que cubra o sucesso principal + alternativas.
-
-
Geração com IA
-
A IA analisa responsabilidades → cria piscinas automaticamente.
-
Cria laços para tentativas (PIN ou valor), decisões para validações e interrompe no sucesso.
-
Aplica layout profissional, cores e elementos compatíveis com UML.

-
-
Refinar e Melhorar
-
Chat: “Torne o laço mais claro com a condição de repetição ‘Saque não concluído?’”
-
“Adicione estilo: piscina do Cliente em azul claro, atividades do ATM em laranja.”
-
“Incluir exceção para retenção do cartão após 3 tentativas falhadas de PIN.”
-
-
Exportar e Integrar
-
Exportar para imagem, PDF ou código PlantUML.
—–
@startuml
<style>
element {MaximumWidth 150}
</style>skinparam {
ArrowColor #424242
ArrowFontColor #424242
DefaultFontSize 14Swimlane {
BorderColor #9FA8DA
BackgroundColor #FFFFFF
FontColor #303F9F
}Activity {
BorderColor #FF8F00
BackgroundColor #FFECB3
FontColor #3E2723
}
}|#FFFFFF|Cliente|
start
:Inserir cartão do caixa eletrônico;repetir
|#FFFFFF|Sistema do Caixa Eletrônico|
:Autenticar cartão;se (cartão válido?) então (sim)
|#FFFFFF|Cliente|
:Digite o PIN;|#FFFFFF|Sistema ATM|
:Verifique o PIN;se (PIN correto?) então (sim)
|#FFFFFF|Sistema ATM|
:Exiba o menu principal;|#FFFFFF|Cliente|
:Selecione “Sacar Dinheiro”;|#FFFFFF|Sistema ATM|
:Solicite o valor;|#FFFFFF|Cliente|
:Digite o valor do saque;|#FFFFFF|Sistema ATM|
:Verifique o saldo da conta;se (fundos suficientes?) então (sim)
|#FFFFFF|Sistema ATM|
:Entregue o dinheiro;|#FFFFFF|Sistema ATM|
:Atualize o saldo da conta;|#FFFFFF|Cliente|
:Receba o dinheiro;|#FFFFFF|Sistema ATM|
:Imprima o comprovante;|#FFFFFF|Cliente|
:Pegue o comprovante;interromper
se não (não)
|#FFFFFF|Sistema ATM|
:Exiba “Fundos insuficientes”;
endifsenão (não)
|#FFFFFF|Sistema ATM|
:Exibir “PIN incorreto”;
:Pedir para digitar novamente o PIN;
endifsenão (não)
|#FFFFFF|Sistema ATM|
:Exibir “Cartão inválido”;
:Devolver cartão;
endifrepetir enquanto (saque não concluído?)
|#FFFFFF|Cliente|
:Remover cartão;
parar
@enduml—–
-
Incorporar na documentação ou compartilhar para revisão.
-
Benefícios da Automatização com IA
-
Velocidade — De uma página em branco até um diagrama de swimlane completo em menos de 60 segundos.
-
Precisão — Aplica padrões UML; reduz erros de sintaxe comuns em PlantUML feito manualmente.
-
Completude — A IA frequentemente sugere caminhos ignorados (por exemplo, número máximo de tentativas de PIN).
-
Colaboração — Stakeholders não técnicos descrevem processos em inglês; a IA os visualiza.
-
Iteração — Aprimoramento por conversação supera a edição de texto bruto do PlantUML.
Enquanto o PlantUML oferece controle leve baseado em código (excelente para controle de versão), o Visual Paradigm AI combina o melhor dos dois mundos: prototipagem rápida por texto + edição visual poderosa.
5. Diretrizes para Criar Diagramas de Atividade de Lâmina Efetivos
(inalterado, mas adicione dica:)
-
Aproveite a IA Primeiro— Comece com o Visual Paradigm AI para gerar um rascunho, depois refine manualmente ou por meio da exportação para PlantUML para precisão.
6. Armadilhas Comuns para Evitar
(inalterado, mais:)
-
Depender excessivamente da IA sem revisão—verifique sempre se decisões complexas/laços correspondem aos requisitos.
7. Aplicações no Mundo Real
(inalterado – o setor bancário continua sendo um caso de uso principal; a IA acelera o modelagem para equipes ágeis.)
Conclusão
O exemplo de retirada de dinheiro em caixa eletrônico demonstra a força dos diagramas de atividade de lâmina em representar processos colaborativos e intensos em decisões. Com os recursos de IA do Visual Paradigm (texto para diagrama, conversão de casos de uso, aprimoramento por chatbot), profissionais agora podem automatizar grande parte da criação—transformando requisitos narrativos em diagramas UML bem estruturados em lâminas quase instantaneamente.
Experimente você mesmo:
-
Baixe o Visual Paradigm Desktop (edição profissional) ou visite chat.visual-paradigm.com.
-
Cole a descrição do cenário do caixa eletrônico e observe a IA construir seu diagrama.
Essa fusão do clássicomodelagem UML com IA generativa moderna torna os diagramas de atividade de lâmina mais acessíveis, mais rápidos e mais precisos do que nunca—perfeitos para analistas, desenvolvedores e educadores.
Boa modelagem!
-
Gerador de Diagramas de Classes UML com IA por Visual Paradigm: Esta ferramenta avançada gera automaticamentediagramas de classes UML a partir de descrições em linguagem natural, simplificando significativamente o processo de design e modelagem de software. Permite que desenvolvedores gerem esquemas normalizados e relatórios completos de design com esforço manual mínimo.
-
Visual Paradigm – Diagramas UML de Sequência com IA: Este recurso explica como gerar diagramas UML de sequência profissionais diretamente a partir de prompts de texto usando um conjunto avançado de modelagem com IA. A ferramenta interpreta a intenção do usuário para aprimorar a lógica em tempo real, atuando como um parceiro colaborativo de modelagem.
-
O Futuro da Modelagem: Como a IA está Transformando a Geração de Diagramas UML: Este artigo oferece uma análise aprofundada de como a inteligência artificial estásimplificação e aprimoramento da criação de diagramas UMLno desenvolvimento de software moderno. Destaca a mudança do esboço manual para modelagem inteligente e automatizada.
-
Ferramenta de Refinamento de Diagramas de Sequência com Inteligência Artificial | Visual Paradigm: Este destaque de recurso discute como a IA melhora o design de software por meio demelhorar e otimizar automaticamente diagramas de sequênciacom sugestões inteligentes. Evolui rascunhos simples em modelos sofisticados e precisos adequados para sistemas complexos.
-
Como o Chatbot de IA pode ajudá-lo a aprender UML mais rápido: Este artigo detalha como o chatbot de IA oferece umambiente interativo para praticar UML, oferecendo visualização instantânea e feedback para estudantes e desenvolvedores. Permite que os usuários vejam cada conceito visualizado instantaneamente, acelerando a curva de aprendizado dos padrões de modelagem.
-
Diagrama de Pacotes UML: Um Guia Definitivo para Estruturar Seu Codebase com IA: Este guia explora como a IA ajuda aestruturar sistemas e gerenciar dependênciasusando diagramas de pacotes UML para arquitetura de software limpa e escalável. Foca especificamente em manter a arquitetura por meio da análise inteligente de dependências.
-
Guia Definitivo sobre Diagramas de Máquina de Estados UML com IA: Este recurso técnico aborda o uso de ferramentas aprimoradas por IA paramodelar o comportamento dinâmico complexo de objetose transições de estado com precisão. Explica como a IA ajuda a capturar as respostas históricas de estados de entidades a diversos eventos.
-
Análise de Texto com IA – Transformar Texto em Modelos UML Automaticamente: Esta descrição de recurso explica como a IA analisa documentos de texto paraidentificar automaticamente entidades e relacionamentos, convertendo-os em modelos UML estruturados. A ferramenta foi projetada para automatizar o “trabalho pesado” de identificar classes, atributos e operações a partir de descrições de problemas não estruturadas.
-
Gere Diagramas de Atividades a partir de Casos de Uso Instantaneamente com IA: Este artigo apresenta um motor de IA que permite oconversão rápida e precisa de descrições de casos de usoem diagramas profissionais de atividades UML. Essa automação garante que os fluxos de trabalho do sistema sejam visualizados corretamente sem desenho manual.
-
Domine Diagramas de Casos de Uso Impulsionados por IA com Visual Paradigm: Um tutorial abrangente sobre o aproveitamento de recursos especializados de IA para criardiagramas de casos de uso UML inteligentes e dinâmicospara sistemas de software modernos. O tutorial demonstra como a IA pode aprimorar e automatizar o desenvolvimento de casos de uso para entrega mais rápida de projetos.











