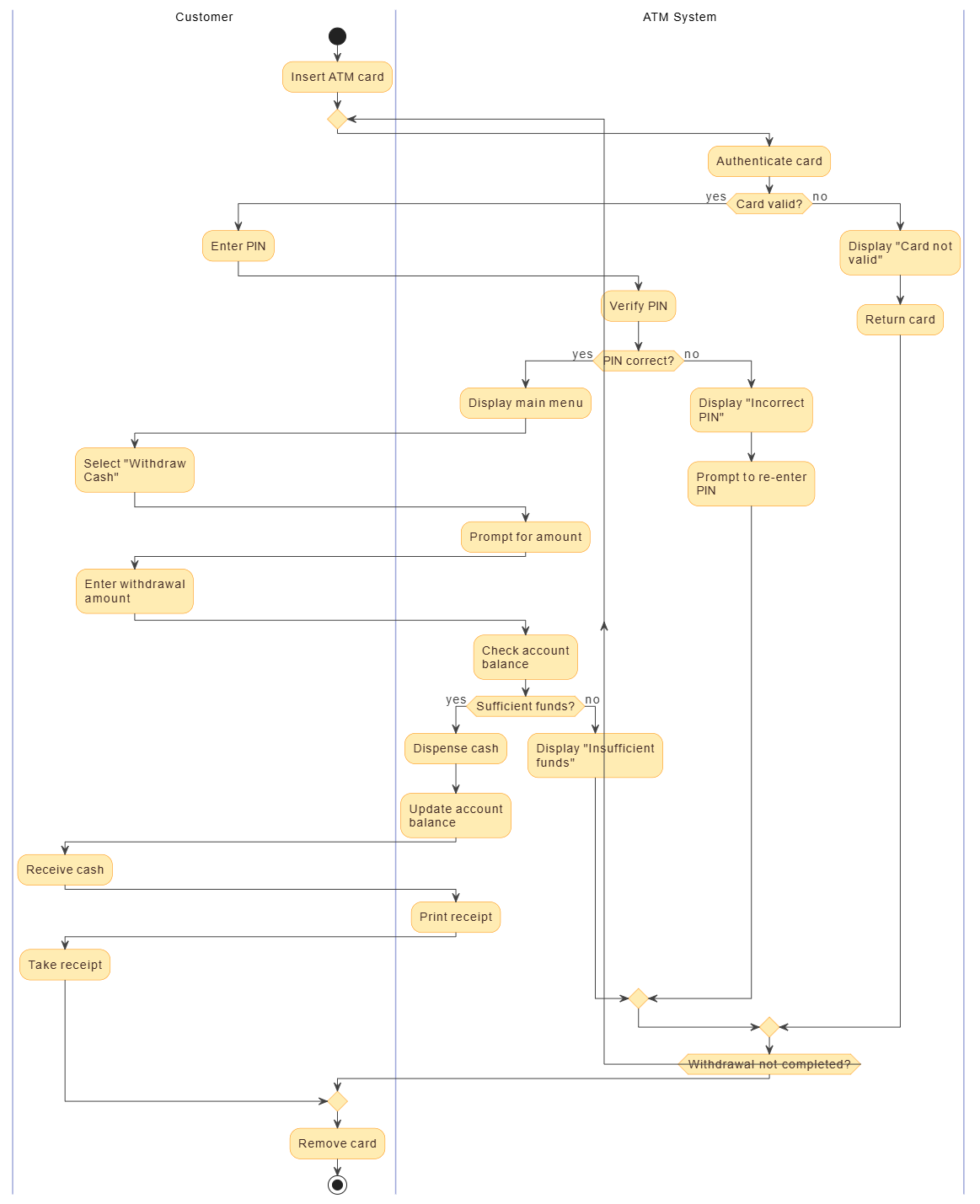
Aktivitätsdiagramme bleiben eines der effektivsten UML-Werkzeuge zur ModellierungSteuerfluss, Datenfluss, und Workflows. Swimlane-(partitionierte) Varianten zeichnen sich durch eine klare Aufteilung der Verantwortlichkeiten zwischen Akteuren und Systemen aus. Das auf PlantUML basierende Beispiel der Bargeldabhebung am Geldautomaten veranschaulicht einen realistischen, mehrfach beteiligten Prozess mit Authentifizierung, Entscheidungen, Schleifen und Fehlerbehandlung.

Dieser überarbeitete Artikel beinhaltet Visual Paradigm’s KI-gestützte Funktionen (Stand Anfang 2026), die die Erstellung solcher Diagramme drastisch automatisieren – die manuelle Aufwand sinkt von Stunden auf Minuten, während die UML-Konformität und die Swimlane-Struktur beibehalten werden.
1. Grundlegende Konzepte in UML Aktivitätsdiagramme
(Tabelle unverändert zur Kürze – siehe Original)
2. Was sind Swimlanes und warum sollten sie verwendet werden?
(unverändert – Vorteile bleiben gleich)
3. Fallstudie: Prozess der Bargeldabhebung am Geldautomaten
Die Szenario- und Schritt-für-Schritt-Beschreibung bleiben unverändert: Der Kunde steckt die Karte ein, PIN-Überprüfung (mit Wiederholungen), Eingabe des Betrags, Kontostand-Prüfung, Bargeldausgabe bei Erfolg, Fehlermeldungen sonst, Belegausdruck und Kartenrückgabe. Die Wiederholung Schleife verarbeitet die Wiederholungen elegant bis zum Abschluss.
Der ursprüngliche PlantUML-Code (zuvor bereitgestellt) erzeugt ein sauberes Swimlane-Diagramm mit gestylten Lanes, orangefarbenen Aktivitäten und grauen Pfeilen.
4. Automatisierung der Erstellung von Swimlane-Aktivitätsdiagrammen mit Visual Paradigm AI (Neuer Abschnitt)
Visual Paradigm hat integriert fortgeschrittene generative KI in allen Plattformen (Desktop Professional Edition, VP Online, KI-Chatbot und spezialisierte KI-Apps), um Textbeschreibungen in professionelle UML-Diagramme – einschließlich Swimlane-Aktivitätsdiagrammen – zu transformieren.
Wichtige KI-Funktionen für Aktivitätsdiagramme (Veröffentlichungen 2025–2026)
-
Text-zu-Diagramm-Generierung — Beschreiben Sie den Prozess in natürlicher Sprache; die KI generiert sofort ein vollständig strukturiertes Diagramm.
-
Tool zur Umwandlung von Use Cases in Aktivitätsdiagramme — Geben Sie detaillierte Use-Case-Erzählungen (Hauptablauf + Alternativen/Ausnahmen) ein; die KI konvertiert sie automatisch in Aktivitätsdiagramme, einschließlich Entscheidungen, Schleifen und Partitionen.
-
KI-Chatbot zur iterativen Verbesserung — Beginnen Sie mit einem Prompt wie: „Erstellen Sie ein Swimlane-Aktivitätsdiagramm für die Bargeldabhebung am ATM mit den Läufen für Kunden und ATM-System.“ Verbessern Sie im Verlauf des Gesprächs: „Fügen Sie die Behandlung von unzureichenden Mitteln hinzu“, „Fügen Sie eine PIN-Wiederholungsschleife hinzu“ oder „Machen Sie die Läufe vertikal und fügen Sie Farben hinzu.“
-
Direkter Aktivitätsdiagramm-Generator — Spezielle Unterstützung in Desktop- (ab Februar 2026 eingeführt) und Cloud-Tools zum Erstellen von Aktivitätsdiagrammen aus einfachem Text, Workflows oder Szenarien.
-
Unterstützung für Swimlanes / Partitionen — Die KI weist Aktivitäten basierend auf Ihrer Beschreibung intelligent den Akteuren/Systemen zu (z. B. „Kunde steckt Karte ein“ → Kunde-Lane; „Karte authentifizieren“ → ATM-System-Lane).
-
Vollständig bearbeitbare Ausgabe — Generierte Diagramme werden im Editor von Visual Paradigm geöffnet, um manuelle Anpassungen, Stiländerungen, Notizen oder Export (PNG, SVG, PlantUML-kompatible Formate usw.) vorzunehmen.
-
kontextbewusste Vorschläge — Die KI füllt Lücken aus, schlägt fehlende Zweige vor (z. B. Pfad für ungültige Karte) und stellt sicher, dass die korrekte UML-Notation verwendet wird (Fork/Join bei Bedarf für Parallelität, obwohl unser ATM-Beispiel überwiegend sequenziell ist).
Schritt-für-Schritt: Erstellung des ATM-Diagramms mit Visual Paradigm AI
-
Zugriff auf das Tool
-
Desktop: Öffnen Sie Visual Paradigm → Neues Diagramm → Aktivitätsdiagramm → KI-Generierungsoption verwenden (oder AI-Button in der Symbolleiste).
-
Online/Chatbot: Besuchen Sie chat.visual-paradigm.com oder ai.visual-paradigm.com → Wählen Sie den „UML-Aktivitätsdiagramm-Generator“ aus.
-
Dedizierte App: Verwenden Sie „Use Case zu Aktivitätsdiagramm“ oder den allgemeinen „KI-Diagramm-Generator“.
-
-
Eingabe bereitstellen
-
Einfaches Prompt-Beispiel:
„Erstellen Sie ein Swimlane-UML-Aktivitätsdiagramm für die Bargeldabhebung am ATM. Läufe: Kunde und ATM-System. Ablauf: Kunde steckt Karte ein, ATM authentifiziert sie (ungültig → Karte zurückgeben), falls gültig gibt der Kunde die PIN ein, ATM überprüft sie (falsch → erneute Eingabe auffordern), bei Erfolg wird das Menü angezeigt, Kunde wählt Abhebung aus, gibt Betrag ein, ATM prüft das Guthaben (unzureichend → Fehler), falls in Ordnung wird Bargeld ausgegeben, das Guthaben aktualisiert, Beleg ausgedruckt, Kunde nimmt Bargeld und Beleg entgegen, danach Karte entfernen.“ -
Oder laden Sie eine Use-Case-Beschreibung hoch oder fügen Sie sie ein, die Haupterfolgsfall und Alternativen abdeckt.
-
-
KI-Generierung
-
KI analysiert Verantwortlichkeiten → erstellt Swimlanes automatisch.
-
Erstellt Schleifen für Wiederholungen (PIN oder Betrag), Entscheidungen für Überprüfungen, beendet bei Erfolg.
-
Wendet professionelles Layout, Farben und UML-konforme Elemente an.

-
-
Verfeinern und verbessern
-
Chat: „Machen Sie die Schleife klarer mit der Wiederholungsbedingung ‚Abhebung nicht abgeschlossen?‘“
-
„Fügen Sie Stil hinzu: Kunde-Lane hellblau, ATM-Aktivitäten orange.“
-
„Ausschluss für Kartenbehalt nach 3 fehlgeschlagenen PIN-Versuchen einbeziehen.“
-
-
Exportieren & Integrieren
-
Exportieren Sie in Bild, PDF oder PlantUML-Code.
—–
@startuml
<style>
element {MaximumWidth 150}
</style>skinparam {
ArrowColor #424242
ArrowFontColor #424242
DefaultFontSize 14Swimlane {
BorderColor #9FA8DA
BackgroundColor #FFFFFF
FontColor #303F9F
}Activity {
BorderColor #FF8F00
BackgroundColor #FFECB3
FontColor #3E2723
}
}|#FFFFFF|Kunde|
start
:Karte in ATM einlegen;wiederholen
|#FFFFFF|ATM-System|
:Karte authentifizieren;wenn (Karte gültig?) dann (ja)
|#FFFFFF|Kunde|
:Eingabe der PIN;|#FFFFFF|Geldautomat-System|
:Überprüfung der PIN;falls (PIN korrekt?) dann (ja)
|#FFFFFF|Geldautomat-System|
:Anzeige des Hauptmenüs;|#FFFFFF|Kunde|
:Auswahl von „Geld abheben“;|#FFFFFF|Geldautomat-System|
:Aufforderung zur Eingabe des Betrags;|#FFFFFF|Kunde|
:Eingabe des Abhebebetrags;|#FFFFFF|Geldautomat-System|
:Prüfung des Kontostands;falls (Ausreichende Mittel?) dann (ja)
|#FFFFFF|Geldautomat-System|
:Ausgabe von Bargeld;|#FFFFFF|Geldautomat-System|
:Aktualisierung des Kontostands;|#FFFFFF|Kunde|
:Empfang von Bargeld;|#FFFFFF|Geldautomat-System|
:Ausdrucken der Quittung;|#FFFFFF|Kunde|
:Quittung entgegennehmen;beenden
sonst (nein)
|#FFFFFF|Geldautomat-System|
:Anzeige von „Unzureichende Mittel“;
endifsonst (nein)
|#FFFFFF|ATM-System|
:Zeige „Falsche PIN“ an;
:Fordere erneute Eingabe der PIN an;
endifsonst (nein)
|#FFFFFF|ATM-System|
:Zeige „Karte ungültig“ an;
:Gib Karte zurück;
endifwiederhole, solange (Abhebung nicht abgeschlossen?)
|#FFFFFF|Kunde|
:Entferne Karte;
stop
@enduml—–
-
Einbetten in Dokumentation oder Freigeben zur Überprüfung.
-
Vorteile der KI-Automatisierung
-
Geschwindigkeit — Von der leeren Seite bis zum vollständigen Swimlane-Diagramm in weniger als 60 Sekunden.
-
Genauigkeit — Setzt UML-Standards durch; reduziert Syntaxfehler, die bei manueller PlantUML-Eingabe häufig auftreten.
-
Vollständigkeit — Die KI schlägt oft übersehene Pfade vor (z. B. maximale Anzahl an PIN-Versuchen).
-
Zusammenarbeit — Nicht-technische Stakeholder beschreiben Prozesse in Englisch; die KI visualisiert sie.
-
Iteration — Konversationelle Feinabstimmung ist effektiver als das Bearbeiten von rohem PlantUML-Text.
Während PlantUML eine leichtgewichtige, codebasierte Steuerung bietet (hervorragend für Versionskontrolle), vereint Visual Paradigm AI das Beste aus beiden Welten: schnelles Prototyping über Text und leistungsstarkes visuelles Editieren.
5. Richtlinien zur Erstellung effektiver Swimlane-Aktivitätsdiagramme
(unverändert, aber Tipp hinzufügen:)
-
Nutzen Sie zuerst KI— Beginnen Sie mit Visual Paradigm AI, um einen Entwurf zu generieren, und verfeinern Sie ihn manuell oder über den PlantUML-Export für Präzision.
6. Häufige Fehler, die Sie vermeiden sollten
(unverändert, plus:)
-
Übermäßige Abhängigkeit von KI ohne Überprüfung – überprüfen Sie immer, ob komplexe Entscheidungen/ Schleifen den Anforderungen entsprechen.
7. Praxisanwendungen
(unverändert – Banking bleibt ein Hauptanwendungsfall; KI beschleunigt das Modellieren für agile Teams.)
Fazit
Das Beispiel der Bargeldabhebung am Geldautomaten zeigt die Stärke von Swimlane-Aktivitätsdiagrammen bei der Darstellung kooperativer, entscheidungsintensiver Prozesse. Mit den KI-Funktionen von Visual Paradigm (Text-zu-Diagramm, Use-Case-Konvertierung, Verbesserung über Chatbot), können Fachleute nun einen Großteil der Erstellung automatisieren – narrative Anforderungen werden fast sofort in professionell gestaltete, swimlane-geordnete UML-Diagramme umgewandelt.
Probieren Sie es selbst:
-
Laden Sie Visual Paradigm Desktop (Professional Edition) herunter oder besuchen Sie chat.visual-paradigm.com.
-
Fügen Sie die Beschreibung der ATM-Szenario ein und beobachten Sie, wie die KI Ihr Diagramm erstellt.
Diese Verschmelzung klassischerUML-Modellierung mit moderner generativer KI macht Swimlane-Aktivitätsdiagramme zugänglicher, schneller und genauer als je zuvor – ideal für Analysten, Entwickler und Lehrkräfte gleichermaßen.
Viel Erfolg beim Modellieren!
-
KI-gestützter UML-Klassendiagramm-Generator von Visual Paradigm: Dieses fortschrittliche Werkzeug generiert automatischUML-Klassendiagramme aus natürlicher Sprache, was den Prozess der Softwaregestaltung und -modellierung erheblich vereinfacht. Es ermöglicht Entwicklern, normalisierte Schemata und vollständige Designberichte mit minimalem manuellem Aufwand zu erstellen.
-
Visual Paradigm – KI-gestützte UML-Sequenzdiagramme: Diese Ressource erklärt, wie manprofessionelle UML-Sequenzdiagramme direkt aus Texteingaben generiert mit einem fortschrittlichen KI-Modellierungs-Tool. Das Tool interpretiert die Absicht des Benutzers, um die Logik in Echtzeit zu verfeinern und fungiert als kooperativer Modellierungspartner.
-
Die Zukunft der Modellierung: Wie KI die Erstellung von UML-Diagrammen verändert: Dieser Artikel bietet eine detaillierte Analyse, wie künstliche IntelligenzOptimierung und Verbesserung der Erstellung von UML-Diagrammenin der modernen Softwareentwicklung. Es hebt die Verschiebung von der manuellen Skizzierung hin zu intelligenten, automatisierten Modellierungen hervor.
-
KI-gestütziges Werkzeug zur Feinabstimmung von Sequenzdiagrammen | Visual Paradigm: Dieser Funktions-Highlight beschreibt, wie KI die Softwaregestaltung durchautomatisch die Verbesserung und Optimierung von Sequenzdiagrammenmit intelligenten Vorschlägen. Es entwickelt einfache Entwürfe zu anspruchsvollen, genauen Modellen, die für komplexe Systeme geeignet sind.
-
Wie ein KI-Chatbot Ihnen helfen kann, UML schneller zu erlernen: Dieser Artikel beschreibt, wie der KI-Chatbot eineinteraktive Umgebung zum Üben von UML, die sofortige Visualisierung und Rückmeldung für Studierende und Entwickler bietet. Es ermöglicht Benutzern, jedes Konzept sofort visuell zu sehen und beschleunigt so die Lernkurve für Modellierungsstandards.
-
UML-Paketdiagramm: Ein umfassender Leitfaden zur Strukturierung Ihrer Codebasis mit KI: Dieser Leitfaden untersucht, wie KI beider Strukturierung von Systemen und der Verwaltung von Abhängigkeitenmit Hilfe von UML-Paketdiagrammen für eine saubere, skalierbare Softwarearchitektur. Er konzentriert sich speziell auf die Aufrechterhaltung der Architektur durch intelligente Abhängigkeitsanalyse.
-
Umfassender Leitfaden zu UML-Zustandsmaschinen-Diagrammen mit KI: Diese technische Ressource behandelt die Verwendung von KI-erweiterten Werkzeugen zurModellierung komplexer dynamischer Objektverhaltenund Zustandsübergänge mit Präzision. Es erklärt, wie KI dabei hilft, die historischen Zustandsantworten von Entitäten auf verschiedene Ereignisse zu erfassen.
-
KI-Textanalyse – Text automatisch in UML-Modelle umwandeln: Diese Funktionsbeschreibung erklärt, wie KI Textdokumente analysiert, umautomatisch Entitäten und Beziehungen zu identifizieren, um sie in strukturierte UML-Modelle umzuwandeln. Das Werkzeug ist darauf ausgelegt, die „schwerfällige Arbeit“ der Identifizierung von Klassen, Attributen und Operationen aus unstrukturierten Problembeschreibungen zu automatisieren.
-
Aktivitätsdiagramme sofort aus Anwendungsfällen mit KI generieren: Dieser Artikel präsentiert eine KI-Engine, die ermöglichtschnelle und genaue Umwandlung von Anwendungsfalldeskriptionenin professionelle UML-Aktivitätsdiagramme. Diese Automatisierung stellt sicher, dass Systemabläufe korrekt ohne manuelles Zeichnen visualisiert werden.
-
Beherrschen von KI-getriebenen Anwendungsfalldiagrammen mit Visual Paradigm: Ein umfassender Leitfaden zur Nutzung spezialisierter KI-Funktionen, umintelligente und dynamische UML-Anwendungsfalldiagrammefür moderne Software-Systeme zu erstellen. Der Leitfaden zeigt, wie KI die Feinabstimmung und Automatisierung der Erstellung von Anwendungsfällen für eine schnellere Projektlieferung ermöglicht.











