活动图仍然是建模中最有效的UML工具之一控制流, 数据流,以及工作流泳道(分区)变体在明确不同参与者和系统之间的责任方面表现出色。基于PlantUML的ATM取款示例展示了包含认证、决策、循环和错误处理的现实多参与者流程。

本文修订版包含了Visual Paradigm的AI功能 (截至2026年初),这些功能极大地自动化了此类图表的创建——将手动工作量从数小时减少到几分钟,同时保持UML合规性和泳道结构。
1. 关键概念UML活动图
(为简洁起见,表格保持不变——请参考原文)
2. 什么是泳道?为什么要使用它们?
(保持不变——优势不变)
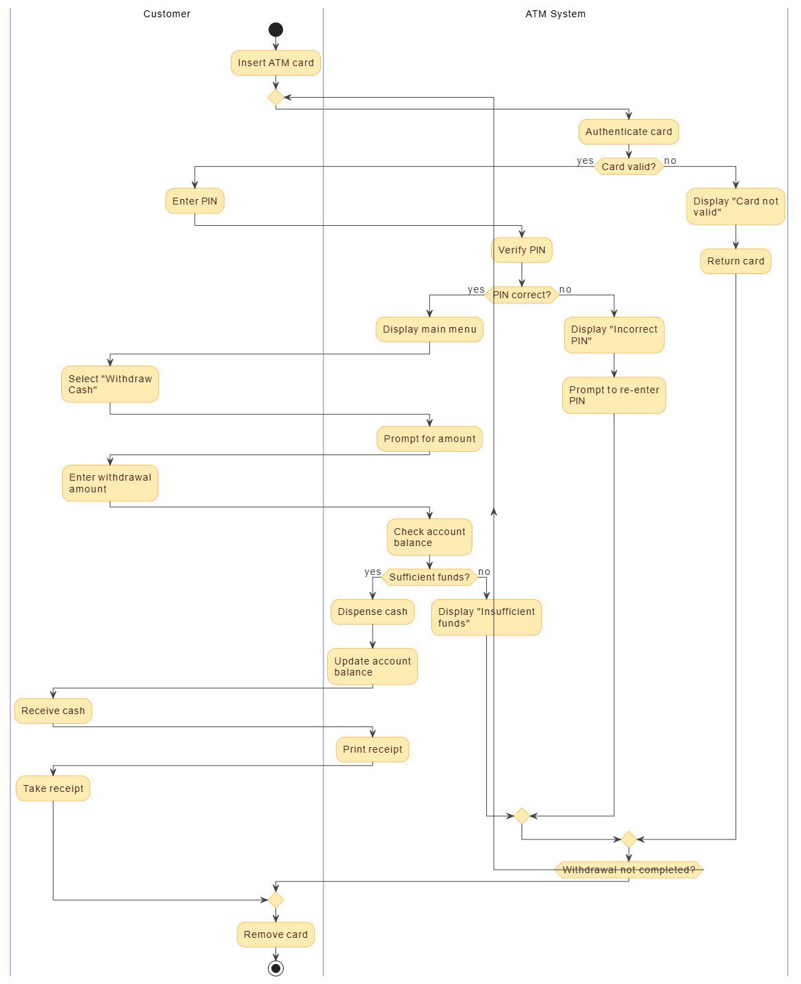
3. 案例研究:ATM取款流程
场景和详细流程保持不变:客户插入卡片,进行PIN验证(支持重试),输入金额,检查余额,成功时发放现金,否则显示错误信息,打印凭条并退还卡片。其中重复循环优雅地处理重试,直至完成。
原始的PlantUML代码(之前提供)生成了一个清晰的泳道图,包含样式化的泳道、橙色活动和灰色箭头。
4. 使用Visual Paradigm AI自动化泳道活动图的创建(新增章节)
Visual Paradigm已集成先进的生成式AI其平台(桌面专业版、VP Online、AI聊天机器人及专用AI应用)中,将先进的生成式AI功能整合,可将文本描述转换为专业的UML图表——包括泳道活动图。
活动图的关键AI功能(2025–2026年发布版)
-
文本转图表生成 ——用自然语言描述流程;AI可立即生成结构完整的图表。
-
用例到活动图工具 — 输入详细的用例描述(主流程 + 备选/异常情况);AI 自动将其转换为包含决策、循环和分区的活动图。
-
AI 聊天机器人用于迭代优化 — 从提示开始,例如:“生成一个带有客户和ATM系统泳道的ATM取款活动图。” 通过对话进行优化:“添加余额不足处理”,“包含PIN码重试循环”,或“使泳道垂直并添加颜色”。
-
直接活动图生成器 — 桌面端(2026年2月推出)和云端工具提供专用支持,可通过纯文本、工作流需求或场景直接创建活动图。
-
泳道/分区支持 — AI 根据您的描述智能地将活动分配给参与者/系统(例如:“客户插入卡片” → 客户泳道;“验证卡片” → ATM系统泳道)。
-
完全可编辑的输出 — 生成的图表将在 Visual Paradigm 编辑器中打开,支持手动调整、样式修改、添加注释或导出(PNG、SVG、PlantUML兼容格式等)。
-
上下文感知建议 — AI 补全缺失内容,建议缺失分支(例如无效卡片路径),并确保使用正确的UML符号(如有并行需求则使用分叉/汇合,尽管我们的ATM示例主要为顺序流程)。
逐步操作:使用 Visual Paradigm AI 生成ATM图
-
访问工具
-
桌面端:打开Visual Paradigm → 新建图表 → 活动图 → 使用AI生成选项(或工具栏中的AI按钮)。
-
在线/聊天机器人:访问 chat.visual-paradigm.com 或 ai.visual-paradigm.com → 选择“UML活动图”生成器。
-
专用应用:使用“用例到活动图”或通用“AI图表生成器”。
-
-
提供输入
-
简单提示示例:
“为ATM取款创建一个泳道式UML活动图。泳道:客户和ATM系统。流程:客户插入卡片,ATM进行验证(无效 → 退回卡片),若有效则客户输入PIN码,ATM验证(错误 → 重新输入提示),成功后显示菜单,客户选择取款,输入金额,ATM检查余额(余额不足 → 报错),若可取则发放现金,更新余额,打印凭条,客户取走现金和凭条,然后取出卡片。” -
或上传/粘贴包含主成功路径和备选路径的用例描述。
-
-
AI生成
-
AI 解析责任 → 自动生成泳道。
-
构建重试循环(PIN码或金额),设置验证决策点,成功时终止流程。
-
应用专业布局、颜色及符合UML规范的元素。

-
-
优化与增强
-
聊天: “通过添加‘取款未完成?’作为重复条件,使循环更清晰。”
-
“添加样式:客户泳道为浅蓝色,ATM活动为橙色。”
-
“在三次PIN输入失败后,包含卡片保留的例外情况。”
-
-
导出与集成
-
导出为图像、PDF或PlantUML代码。
—–
@startuml
<style>
element {MaximumWidth 150}
</style>skinparam {
ArrowColor #424242
ArrowFontColor #424242
DefaultFontSize 14Swimlane {
BorderColor #9FA8DA
BackgroundColor #FFFFFF
FontColor #303F9F
}Activity {
BorderColor #FF8F00
BackgroundColor #FFECB3
FontColor #3E2723
}
}|#FFFFFF|客户|
start
:插入ATM卡;repeat
|#FFFFFF|ATM系统|
:验证卡片;if (卡片有效?) then (是)
|#FFFFFF|客户|
:输入密码;|#FFFFFF|ATM系统|
:验证密码;如果(密码正确?)则(是)
|#FFFFFF|ATM系统|
:显示主菜单;|#FFFFFF|客户|
:选择“取现”;|#FFFFFF|ATM系统|
:提示输入金额;|#FFFFFF|客户|
:输入取现金额;|#FFFFFF|ATM系统|
:检查账户余额;如果(余额充足?)则(是)
|#FFFFFF|ATM系统|
:发放现金;|#FFFFFF|ATM系统|
:更新账户余额;|#FFFFFF|客户|
:领取现金;|#FFFFFF|ATM系统|
:打印凭条;|#FFFFFF|客户|
:取走凭条;结束
否则(否)
|#FFFFFF|ATM系统|
:显示“余额不足”;
结束如果否则(否)
|#FFFFFF|ATM系统|
:显示“密码错误”;
:提示重新输入密码;
结束如果否则(否)
|#FFFFFF|ATM系统|
:显示“卡片无效”;
:退还卡片;
结束如果重复直到(取款未完成?)
|#FFFFFF|客户|
:取出卡片;
停止
@enduml—–
-
嵌入文档或分享以供审阅。
-
AI自动化的优点
-
速度 — 从空白页面到完整的泳道图只需不到60秒。
-
准确性 — 强制执行UML标准;减少手动编写PlantUML时常见的语法错误。
-
完整性 — AI经常建议被忽略的路径(例如,最大密码尝试次数)。
-
协作 — 非技术人员用英语描述流程;AI将其可视化。
-
迭代 — 通过对话式优化优于直接编辑原始的PlantUML文本。
虽然PlantUML提供了轻量级的基于代码的控制(非常适合版本控制),但Visual Paradigm AI结合了两者的优点:通过文本实现快速原型设计 + 强大的可视化编辑功能。
5. 创建有效泳道活动图的指南
(保持不变,但添加提示:)
-
优先利用人工智能——首先使用 Visual Paradigm AI 生成草稿,然后手动调整或通过 PlantUML 导出以确保精确性。
6. 需要避免的常见陷阱
(保持不变,加上:)
-
过度依赖人工智能而不进行审查——始终验证复杂决策/循环是否符合需求。
7. 现实世界中的应用
(保持不变——银行业仍是主要应用场景;人工智能加速了敏捷团队的建模过程。)
结论
ATM取款示例展示了泳道活动图在描绘协作性强、决策密集型流程方面的优势。借助Visual Paradigm 的人工智能功能(文本转图、用例转换、聊天机器人优化),专业人士现在可以自动化大部分创建过程——几乎瞬间将叙述性需求转化为精美的、泳道结构化的 UML 图。
亲自尝试一下:
-
下载 Visual Paradigm 桌面版(专业版)或访问 chat.visual-paradigm.com。
-
粘贴 ATM 场景描述,观看人工智能构建你的图表。
这种经典UML 建模与现代生成式人工智能的融合使泳道活动图比以往任何时候都更易访问、更快捷、更准确——对分析师、开发人员和教育工作者都极为合适。
愉快建模!
-
由 Visual Paradigm 提供的 AI 驱动 UML 类图生成器:此高级工具可自动从自然语言描述生成 UML 类图,显著简化了软件设计和建模流程。它使开发人员能够以最少的手动操作生成规范化模式和完整的设 计报告。
-
Visual Paradigm – AI 驱动的 UML 时序图:此资源解释了如何直接从文本提示生成专业的 UML 时序图,使用先进的 AI 建模套件。该工具可实时解读用户意图以优化逻辑,充当协作式建模伙伴。
-
建模的未来:人工智能如何改变 UML 图的生成:本文深入分析了人工智能如何简化并提升UML图的创建在现代软件开发中。它突出了从手动绘制到智能自动化建模的转变。
-
AI驱动的序列图优化工具 | Visual Paradigm: 本功能亮点探讨了AI如何通过自动改进和优化序列图通过智能建议实现。它将简单的草图演变为适合复杂系统的复杂且精确的模型。
-
AI聊天机器人如何帮助你更快地学习UML: 本文详细介绍了AI聊天机器人如何提供互动环境来练习UML,为学生和开发者提供即时可视化和反馈。它使用户能够即时看到每个概念的可视化呈现,从而加快建模标准的学习进程。
-
UML包图:使用AI构建代码库结构的权威指南: 本指南探讨了AI如何协助构建系统并管理依赖关系通过使用UML包图实现清晰、可扩展的软件架构。它特别关注通过智能依赖分析来维护架构。
-
AI赋能的UML状态机图权威指南: 本技术资源涵盖了使用AI增强工具来精确建模复杂的动态对象行为以及状态转换。它解释了AI如何帮助捕捉实体对各种事件的历史状态响应。
-
AI文本分析——自动将文本转换为UML模型: 本功能描述解释了AI如何分析文本文档以自动识别实体和关系并将它们转换为结构化的UML模型。该工具旨在自动化从非结构化问题描述中识别类、属性和操作的“繁重工作”。
-
使用AI即时从用例生成活动图: 本文展示了能够实现快速且准确地转换用例描述为专业的UML活动图。这种自动化确保系统工作流程能够正确可视化,而无需手动绘制。
-
掌握使用Visual Paradigm的AI驱动用例图: 一份全面的教程,介绍如何利用专门的AI功能创建智能且动态的UML用例图用于现代软件系统。该教程展示了AI如何优化并自动化用例开发,以实现更快的项目交付。











