Activity diagrams remain one of the most effective UML tools for modeling control flow, data flow, and workflows. Swimlane (partitioned) variants excel at clarifying responsibilities across actors and systems. The PlantUML-based ATM cash withdrawal example illustrates a realistic, multi-actor process with authentication, decisions, loops, and error handling.

This revised article incorporates Visual Paradigm’s AI-powered features (as of early 2026), which dramatically automate the creation of such diagrams—reducing manual effort from hours to minutes while maintaining UML compliance and swimlane structure.
1. Key Concepts in UML Activity Diagrams
(unchanged table for brevity – refer to original)
2. What Are Swimlanes and Why Use Them?
(unchanged – benefits remain the same)
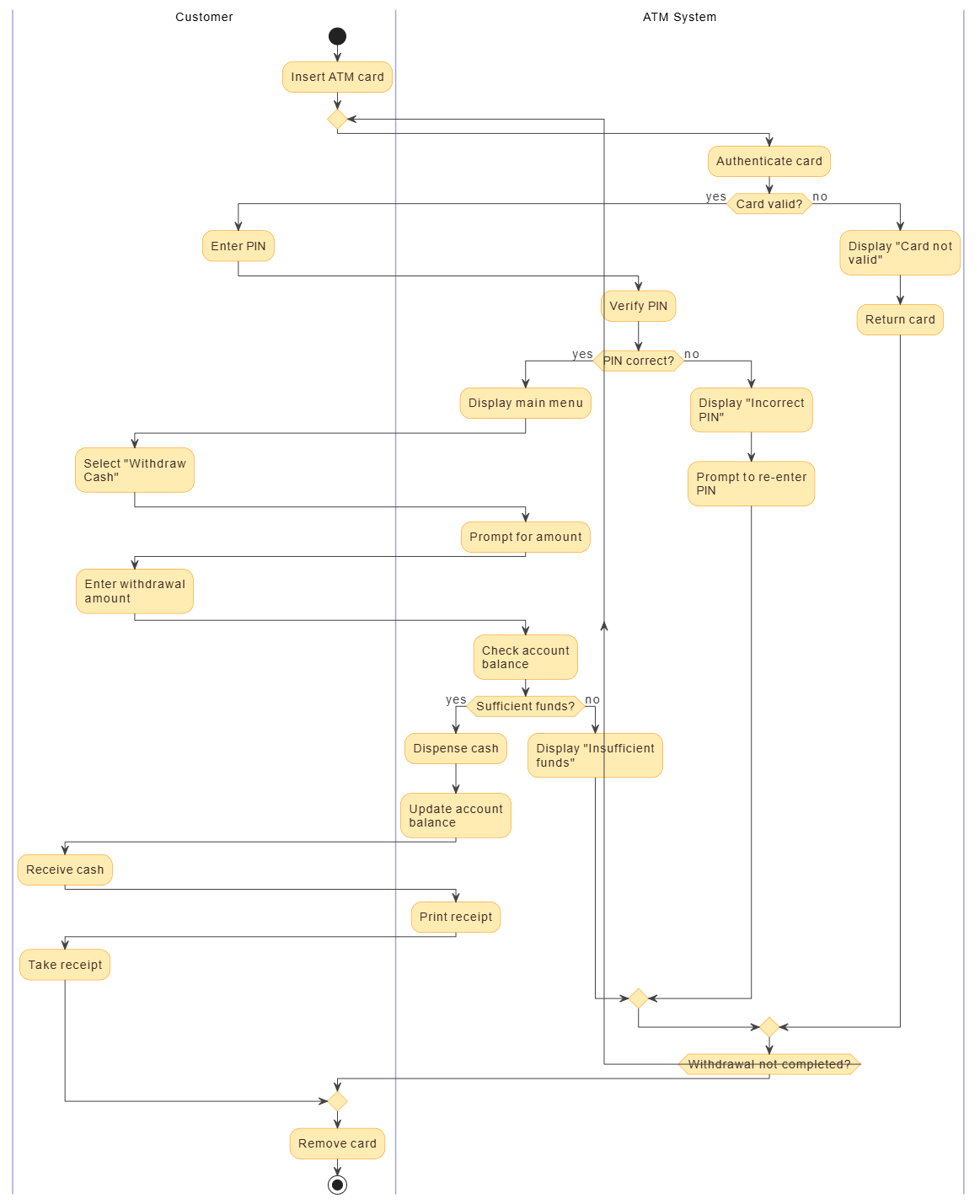
3. Case Study: ATM Cash Withdrawal Process
The scenario and detailed walkthrough remain identical: customer inserts card, PIN verification (with retries), amount entry, balance check, cash dispensing on success, error messages otherwise, receipt, and card return. The repeat loop elegantly handles retries until completion.
The original PlantUML code (provided earlier) produces a clean swimlane diagram with styled lanes, orange activities, and gray arrows.
4. Automating Swimlane Activity Diagram Creation with Visual Paradigm AI (New Section)
Visual Paradigm has integrated advanced generative AI across its platforms (Desktop Professional edition, VP Online, AI Chatbot, and dedicated AI apps) to transform text descriptions into professional UML diagrams—including swimlane activity diagrams.
Key AI Features for Activity Diagrams (2025–2026 Releases)
-
Text-to-Diagram Generation — Describe the process in natural language; AI generates a fully structured diagram instantly.
-
Use Case to Activity Diagram Tool — Input detailed use case narratives (main flow + alternatives/exceptions); AI automatically converts them into activity diagrams, including decisions, loops, and partitions.
-
AI Chatbot for Iterative Refinement — Start with a prompt like “Generate a swimlane activity diagram for ATM cash withdrawal with Customer and ATM System lanes.” Refine via conversation: “Add insufficient funds handling,” “Include PIN retry loop,” or “Make lanes vertical and add colors.”
-
Direct Activity Diagram Generator — Dedicated support in Desktop (introduced Feb 2026) and cloud tools for creating activity diagrams from plain text, workflow requirements, or scenarios.
-
Swimlane / Partition Support — AI intelligently assigns activities to actors/systems based on your description (e.g., “Customer inserts card” → Customer lane; “Authenticate card” → ATM System lane).
-
Fully Editable Output — Generated diagrams open in Visual Paradigm’s editor for manual tweaks, style changes, notes, or export (PNG, SVG, PlantUML-compatible formats, etc.).
-
Context-Aware Suggestions — AI fills gaps, suggests missing branches (e.g., invalid card path), and ensures correct UML notation (forks/joins if parallelism needed, though our ATM example is mostly sequential).
Step-by-Step: Generating the ATM Diagram with Visual Paradigm AI
-
Access the Tool
-
Desktop: Open Visual Paradigm → New Diagram → Activity Diagram → Use AI generation option (or toolbar AI button).
-
Online/Chatbot: Visit chat.visual-paradigm.com or ai.visual-paradigm.com → Select “UML Activity Diagram” generator.
-
Dedicated App: Use “Use Case to Activity Diagram” or general “AI Diagram Generator.”
-
-
Provide Input
-
Simple prompt example:
“Create a swimlane UML activity diagram for cash withdrawal at an ATM. Lanes: Customer and ATM System. Flow: Customer inserts card, ATM authenticates it (invalid → return card), if valid Customer enters PIN, ATM verifies (wrong → re-enter prompt), on success show menu, Customer selects withdraw, enters amount, ATM checks balance (insufficient → error), if ok dispense cash, update balance, print receipt, Customer takes cash and receipt, then remove card.” -
Or upload/paste a use case description covering main success + alternatives.
-
-
AI Generation
-
AI parses responsibilities → creates swimlanes automatically.
-
Builds loop for retries (PIN or amount), decisions for validations, break on success.
-
Applies professional layout, colors, and UML-compliant elements.

-
-
Refine & Enhance
-
Chat: “Make the loop clearer with repeat while condition ‘Withdrawal not completed?’”
-
“Add styling: Customer lane light blue, ATM orange activities.”
-
“Include exception for card retention after 3 failed PIN attempts.”
-
-
Export & Integrate
-
Export to image, PDF, or PlantUML code.
—–
@startuml
<style>
element {MaximumWidth 150}
</style>skinparam {
ArrowColor #424242
ArrowFontColor #424242
DefaultFontSize 14Swimlane {
BorderColor #9FA8DA
BackgroundColor #FFFFFF
FontColor #303F9F
}Activity {
BorderColor #FF8F00
BackgroundColor #FFECB3
FontColor #3E2723
}
}|#FFFFFF|Customer|
start
:Insert ATM card;repeat
|#FFFFFF|ATM System|
:Authenticate card;if (Card valid?) then (yes)
|#FFFFFF|Customer|
:Enter PIN;|#FFFFFF|ATM System|
:Verify PIN;if (PIN correct?) then (yes)
|#FFFFFF|ATM System|
:Display main menu;|#FFFFFF|Customer|
:Select “Withdraw Cash”;|#FFFFFF|ATM System|
:Prompt for amount;|#FFFFFF|Customer|
:Enter withdrawal amount;|#FFFFFF|ATM System|
:Check account balance;if (Sufficient funds?) then (yes)
|#FFFFFF|ATM System|
:Dispense cash;|#FFFFFF|ATM System|
:Update account balance;|#FFFFFF|Customer|
:Receive cash;|#FFFFFF|ATM System|
:Print receipt;|#FFFFFF|Customer|
:Take receipt;break
else (no)
|#FFFFFF|ATM System|
:Display “Insufficient funds”;
endifelse (no)
|#FFFFFF|ATM System|
:Display “Incorrect PIN”;
:Prompt to re-enter PIN;
endifelse (no)
|#FFFFFF|ATM System|
:Display “Card not valid”;
:Return card;
endifrepeat while (Withdrawal not completed?)
|#FFFFFF|Customer|
:Remove card;
stop
@enduml—–
-
Embed in documentation or share for review.
-
Benefits of AI Automation
-
Speed — From blank page to complete swimlane diagram in < 60 seconds.
-
Accuracy — Enforces UML standards; reduces syntax errors common in manual PlantUML.
-
Completeness — AI often suggests overlooked paths (e.g., max PIN attempts).
-
Collaboration — Non-technical stakeholders describe processes in English; AI visualizes them.
-
Iteration — Conversational refinement beats editing raw PlantUML text.
While PlantUML offers lightweight, code-based control (great for version control), Visual Paradigm AI combines the best of both worlds: rapid prototyping via text + powerful visual editing.
5. Guidelines for Creating Effective Swimlane Activity Diagrams
(unchanged, but add tip:)
-
Leverage AI First — Start with Visual Paradigm AI to generate a draft, then refine manually or via PlantUML export for precision.
6. Common Pitfalls to Avoid
(unchanged, plus:)
-
Over-relying on AI without review—always validate complex decisions/loops match requirements.
7. Real-World Applications
(unchanged – banking remains a prime use case; AI accelerates modeling for agile teams.)
Conclusion
The ATM cash withdrawal example showcases swimlane activity diagrams’ strength in depicting collaborative, decision-heavy processes. With Visual Paradigm’s AI features (text-to-diagram, use-case conversion, chatbot refinement), professionals can now automate much of the creation—turning narrative requirements into polished, swimlane-structured UML diagrams almost instantly.
Try it yourself:
-
Download Visual Paradigm Desktop (Professional edition) or visit chat.visual-paradigm.com.
-
Paste the ATM scenario description and watch the AI build your diagram.
This fusion of classic UML modeling with modern generative AI makes swimlane activity diagrams more accessible, faster, and accurate than ever—perfect for analysts, developers, and educators alike.
Happy modeling!
-
AI-Powered UML Class Diagram Generator by Visual Paradigm: This advanced tool automatically generates UML class diagrams from natural language descriptions, significantly streamlining the software design and modeling process. It allows developers to generate normalized schemas and complete design reports with minimal manual effort.
-
Visual Paradigm – AI-Powered UML Sequence Diagrams: This resource explains how to generate professional UML sequence diagrams directly from text prompts using an advanced AI modeling suite. The tool interprets user intent to refine logic in real time, acting as a collaborative modeling partner.
-
The Future of Modeling: How AI is Transforming UML Diagram Generation: This article provides an in-depth analysis of how artificial intelligence is streamlining and enhancing the creation of UML diagrams in modern software development. It highlights the shift from manual sketching to intelligent, automated modeling.
-
AI-Powered Sequence Diagram Refinement Tool | Visual Paradigm: This feature highlight discusses how AI enhances software design by automatically improving and optimizing sequence diagrams with intelligent suggestions. It evolves simple drafts into sophisticated, accurate models suitable for complex systems.
-
How AI Chatbot Can Help You Learn UML Faster: This article details how the AI chatbot provides an interactive environment to practice UML, offering instant visualization and feedback for students and developers. It enables users to see every concept visualized instantly, accelerating the learning curve for modeling standards.
-
UML Package Diagram: A Definitive Guide to Structuring Your Codebase with AI: This guide explores how AI assists in structuring systems and managing dependencies using UML package diagrams for clean, scalable software architecture. It specifically focuses on maintaining architecture through intelligent dependency analysis.
-
Definitive Guide to UML State Machine Diagrams with AI: This technical resource covers the use of AI-enhanced tools to model complex dynamic object behavior and state transitions with precision. It explains how AI helps in capturing the historical state responses of entities to various events.
-
AI Textual Analysis – Transform Text into UML Models Automatically: This feature description explains how AI analyzes text documents to automatically identify entities and relationships, converting them into structured UML models. The tool is designed to automate the “heavy lifting” of identifying classes, attributes, and operations from unstructured problem descriptions.
-
Generate Activity Diagrams from Use Cases Instantly with AI: This article showcases an AI engine that enables the rapid and accurate conversion of use case descriptions into professional UML activity diagrams. This automation ensures that system workflows are visualized correctly without manual drawing.
-
Mastering AI-Driven Use Case Diagrams with Visual Paradigm: A comprehensive tutorial on leveraging specialized AI features to create intelligent and dynamic UML use case diagrams for modern software systems. The tutorial demonstrates how AI can refine and automate use case development for faster project delivery.