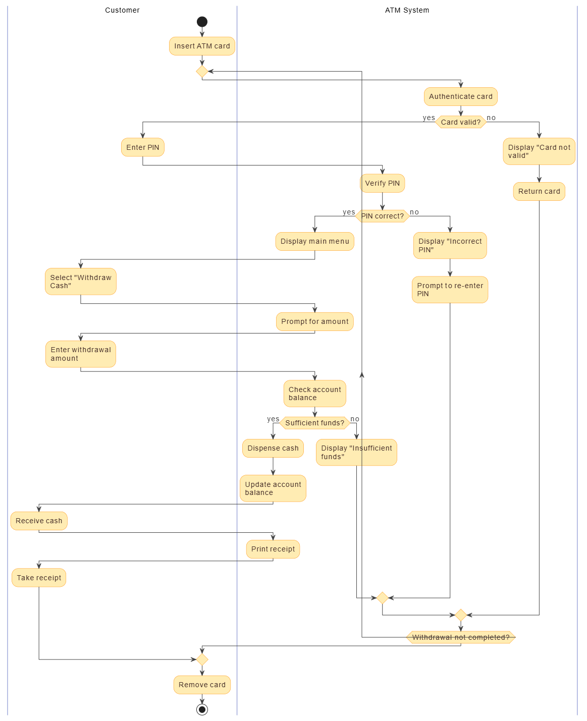
Les diagrammes d’activité restent l’un des outils UML les plus efficaces pour modéliserflux de contrôle, flux de données, etflux de travail. Les variantes en filets (partitionnées) se distinguent par leur capacité à clarifier les responsabilités entre les acteurs et les systèmes. L’exemple basé sur PlantUML du retrait de cash par ATM illustre un processus réaliste impliquant plusieurs acteurs, avec authentification, prises de décision, boucles et gestion des erreurs.

Cet article révisé intègreles fonctionnalités alimentées par l’IA de Visual Paradigm (à partir du début 2026), qui automatisent de manière spectaculaire la création de ces diagrammes — réduisant le travail manuel de plusieurs heures à quelques minutes tout en maintenant la conformité UML et la structure en filets.
1. Concepts clés dansUML diagrammes d’activité
(tableau inchangé pour plus de concision – se référer à l’original)
2. Qu’est-ce qu’un filet et pourquoi l’utiliser ?
(inchangé – les avantages restent les mêmes)
3. Étude de cas : processus de retrait de cash par ATM
Le scénario et le parcours détaillé restent identiques : le client insère sa carte, vérification du code PIN (avec tentatives répétées), saisie du montant, vérification du solde, distribution du cash en cas de succès, messages d’erreur sinon, impression du reçu et restitution de la carte. Lerépéterboucle gère élégamment les tentatives jusqu’à la réussite.
Le code PlantUML original (fourni précédemment) produit un diagramme en filets propre avec des lignes stylisées, des activités orange et des flèches grises.
4. Automatisation de la création de diagrammes d’activité en filets avec l’IA de Visual Paradigm (nouvelle section)
Visual Paradigm a intégréIA générative avancée sur ses plateformes (édition Desktop Professional, VP Online, chatbot IA et applications IA dédiées) afin de transformer les descriptions textuelles en diagrammes UML professionnels, y compris des diagrammes d’activité en filets.
Fonctionnalités clés de l’IA pour les diagrammes d’activité (versions 2025–2026)
-
Génération de diagramme à partir de texte — Décrivez le processus en langage naturel ; l’IA génère instantanément un diagramme entièrement structuré.
-
Outil de transformation des cas d’utilisation en diagramme d’activité — Saisissez des récits détaillés de cas d’utilisation (flux principal + alternatives/exceptions) ; l’IA les convertit automatiquement en diagrammes d’activité, incluant des décisions, des boucles et des partitions.
-
Chatbot IA pour un affinement itératif — Commencez par une requête comme « Générez un diagramme d’activité en flots pour le retrait de cash par ATM avec les flots Client et Système ATM. » Affinez par conversation : « Ajoutez le traitement des fonds insuffisants », « Incluez une boucle de réessai du code PIN », ou « Rendez les flots verticaux et ajoutez des couleurs. »
-
Générateur direct de diagrammes d’activité — Support dédié sur les outils de bureau (introduit en février 2026) et cloud pour créer des diagrammes d’activité à partir de texte brut, de spécifications de workflow ou de scénarios.
-
Prise en charge des flots / partitions — L’IA attribue intelligemment les activités aux acteurs/systèmes en fonction de votre description (par exemple, « Le client insère la carte » → flot Client ; « Authentifier la carte » → flot Système ATM).
-
Sortie entièrement éditable — Les diagrammes générés s’ouvrent dans l’éditeur de Visual Paradigm pour des ajustements manuels, modifications de style, ajout de notes ou exportation (formats PNG, SVG, compatibles PlantUML, etc.).
-
Suggestions contextuelles — L’IA comble les lacunes, suggère les branches manquantes (par exemple, chemin de carte invalide) et garantit une notation UML correcte (fusions/séparations si parallélisme nécessaire, bien que notre exemple ATM soit principalement séquentiel).
Étapes par étapes : génération du diagramme ATM avec l’IA de Visual Paradigm
-
Accéder à l’outil
-
Bureau : OuvrirVisual Paradigm → Nouveau diagramme → Diagramme d’activité → Utiliser l’option de génération par IA (ou bouton IA de la barre d’outils).
-
En ligne/Chatbot : rendez-vous sur chat.visual-paradigm.com ou ai.visual-paradigm.com → Sélectionnez le générateur « Diagramme d’activité UML ».
-
Application dédiée : utilisez « Cas d’utilisation vers diagramme d’activité » ou le générateur général « Diagramme par IA ».
-
-
Fournir l’entrée
-
Exemple de requête simple :
« Créez un diagramme d’activité UML en flots pour le retrait de cash à un ATM. Flots : Client et Système ATM. Flux : Le client insère la carte, le système ATM l’authentifie (si invalide → retourner la carte), si valide, le client saisit son code PIN, le système vérifie (si erroné → invite à ressaisir), en cas de succès afficher le menu, le client sélectionne le retrait, saisit le montant, le système vérifie le solde (si insuffisant → erreur), si ok, distribuer l’argent, mettre à jour le solde, imprimer le reçu, le client prend l’argent et le reçu, puis retire la carte. » -
Ou téléchargez ou collez une description de cas d’utilisation couvrant le succès principal ainsi que les alternatives.
-
-
Génération par IA
-
L’IA analyse les responsabilités → crée automatiquement les flots.
-
Crée une boucle pour les réessais (code PIN ou montant), des décisions pour les validations, et une sortie en cas de succès.
-
Applique un agencement professionnel, des couleurs et des éléments conformes à la norme UML.

-
-
Affiner et améliorer
-
Chat : « Rendez la boucle plus claire avec la condition de répétition « Le retrait n’est pas terminé ? » »
-
« Ajoutez un style : flot Client en bleu clair, activités ATM en orange. »
-
« Inclure une exception pour la rétention de la carte après 3 tentatives échouées du code PIN. »
-
-
Exporter et intégrer
-
Exporter vers une image, un PDF ou du code PlantUML.
—–
@startuml
<style>
element {LargeurMaximale 150}
</style>skinparam {
CouleurFlèche #424242
CouleurPoliceFlèche #424242
TaillePoliceParDéfaut 14LigneDeTemps {
CouleurBordure #9FA8DA
CouleurFond #FFFFFF
CouleurPolice #303F9F
}Activité {
CouleurBordure #FF8F00
CouleurFond #FFECB3
CouleurPolice #3E2723
}
}|#FFFFFF|Client|
début
:Insérer la carte ATM;répéter
|#FFFFFF|Système ATM|
:Authentifier la carte;si (Carte valide ?) alors (oui)
|#FFFFFF|Client|
:Saisir le code PIN;|#FFFFFF|Système ATM|
:Vérifier le code PIN;si (code PIN correct?) alors (oui)
|#FFFFFF|Système ATM|
:Afficher le menu principal;|#FFFFFF|Client|
:Choisir « Retirer de l’argent »;|#FFFFFF|Système ATM|
:Demander le montant;|#FFFFFF|Client|
:Saisir le montant à retirer;|#FFFFFF|Système ATM|
:Vérifier le solde du compte;si (fonds suffisants?) alors (oui)
|#FFFFFF|Système ATM|
:Distribuer de l’argent;|#FFFFFF|Système ATM|
:Mettre à jour le solde du compte;|#FFFFFF|Client|
:Récupérer l’argent;|#FFFFFF|Système ATM|
:Imprimer le reçu;|#FFFFFF|Client|
:Prendre le reçu;interrompre
sinon (non)
|#FFFFFF|Système ATM|
:Afficher « Fonds insuffisants »;
finSisinon (non)
|#FFFFFF|Système ATM|
:Afficher « PIN incorrect » ;
:Demander de saisir à nouveau le PIN ;
finSisinon (non)
|#FFFFFF|Système ATM|
:Afficher « Carte non valide » ;
:Retourner la carte ;
finSirépéter tant que (retrait non terminé ?)
|#FFFFFF|Client|
:Retirer la carte ;
arrêter
@finuml—–
-
Intégrer dans la documentation ou partager pour examen.
-
Avantages de l’automatisation par IA
-
Vitesse — Du document vierge au diagramme de swimlane complet en moins de 60 secondes.
-
Précision — Applique les normes UML ; réduit les erreurs de syntaxe fréquentes dans PlantUML manuel.
-
Complétude — L’IA suggère souvent des chemins négligés (par exemple, nombre maximal d’essais de PIN).
-
Collaboration — Les parties prenantes non techniques décrivent les processus en anglais ; l’IA les visualise.
-
Itération — Le raffinement par conversation bat l’édition du texte brut PlantUML.
Alors que PlantUML offre un contrôle léger basé sur le code (idéal pour le contrôle de version), Visual Paradigm AI combine le meilleur des deux mondes : une conception rapide via texte + un édition visuelle puissante.
5. Principes de création de diagrammes d’activité en rameaux efficaces
(inchangé, mais ajouter un conseil 🙂
-
Utilisez l’IA en premier— Commencez par Visual Paradigm AI pour générer un brouillon, puis affinez manuellement ou via l’export PlantUML pour plus de précision.
6. Pièges courants à éviter
(inchangé, plus 🙂
-
Trop compter sur l’IA sans relecture—vérifiez toujours que les décisions complexes/boucles correspondent aux exigences.
7. Applications dans le monde réel
(inchangé – la banque reste un cas d’utilisation principal ; l’IA accélère la modélisation pour les équipes agiles.)
Conclusion
L’exemple de retrait de cash par un guichet automatique met en évidence la force des diagrammes d’activité en rameaux pour représenter des processus collaboratifs et à forte charge décisionnelle. Avecles fonctionnalités d’IA de Visual Paradigm (texte vers diagramme, conversion des cas d’utilisation, amélioration par chatbot), les professionnels peuvent désormais automatiser une grande partie de la création—transformant les exigences narratives en diagrammes UML structurés en rameaux, presque instantanément.
Essayez-le vous-même :
-
Téléchargez Visual Paradigm Desktop (édition professionnelle) ou rendez-vous sur chat.visual-paradigm.com.
-
Collez la description du scénario ATM et observez l’IA construire votre diagramme.
Cette fusion du classiquemodélisation UML avec l’IA générative moderne rend les diagrammes d’activité en rameaux plus accessibles, plus rapides et plus précis que jamais—parfait pour les analystes, les développeurs et les enseignants.
Bon modélisation !
-
Générateur de diagrammes de classes UML alimenté par l’IA par Visual Paradigm: Ce outil avancé génère automatiquementdes diagrammes de classes UML à partir de descriptions en langage naturel, ce qui simplifie considérablement le processus de conception et de modélisation logicielle. Il permet aux développeurs de générer des schémas normalisés et des rapports complets de conception avec un effort manuel minimal.
-
Visual Paradigm – Diagrammes UML de séquence alimentés par l’IA: Cette ressource explique commentgénérer des diagrammes UML de séquence professionnels directement à partir de prompts textuelsen utilisant un suite avancée de modélisation par IA. L’outil interprète l’intention de l’utilisateur pour affiner la logique en temps réel, agissant comme un partenaire collaboratif de modélisation.
-
L’avenir de la modélisation : comment l’IA transforme la génération de diagrammes UML: Cet article fournit une analyse approfondie de la manière dont l’intelligence artificielle estoptimisation et amélioration de la création de diagrammes UMLdans le développement logiciel moderne. Il met en évidence le passage du croquis manuel à une modélisation intelligente et automatisée.
-
Outil d’amélioration des diagrammes de séquence alimenté par l’IA | Visual Paradigm: Cette fonctionnalité met en lumière comment l’IA améliore la conception logicielle parl’amélioration et l’optimisation automatiques des diagrammes de séquenceavec des suggestions intelligentes. Il transforme les brouillons simples en modèles sophistiqués et précis adaptés aux systèmes complexes.
-
Comment le chatbot d’IA peut vous aider à apprendre UML plus rapidement: Cet article détaille comment le chatbot d’IA offre unenvironnement interactif pour pratiquer UML, offrant une visualisation instantanée et des retours pour les étudiants et les développeurs. Il permet aux utilisateurs de visualiser instantanément chaque concept, accélérant ainsi la courbe d’apprentissage des normes de modélisation.
-
Diagramme de paquet UML : un guide définitif pour structurer votre base de code avec l’IA: Ce guide explore comment l’IA aide àstructurer les systèmes et gérer les dépendancesen utilisant les diagrammes de paquet UML pour une architecture logicielle propre et évolutif. Il se concentre particulièrement sur le maintien de l’architecture grâce à une analyse intelligente des dépendances.
-
Guide définitif des diagrammes d’état UML avec l’IA: Cette ressource technique couvre l’utilisation d’outils améliorés par l’IA pourmodéliser le comportement dynamique complexe des objetset les transitions d’état avec précision. Il explique comment l’IA aide à capturer les réponses historiques des états des entités face à divers événements.
-
Analyse textuelle par IA – Transformer le texte en modèles UML automatiquement: Cette description de fonctionnalité explique comment l’IA analyse les documents texte pouridentifier automatiquement les entités et les relations, les convertissant en modèles UML structurés. L’outil est conçu pour automatiser le travail lourd d’identification des classes, attributs et opérations à partir de descriptions de problèmes non structurées.
-
Générer des diagrammes d’activité à partir de cas d’utilisation instantanément avec l’IA: Cet article met en avant un moteur d’IA qui permetla conversion rapide et précise des descriptions de cas d’utilisationen diagrammes d’activité UML professionnels. Cette automatisation garantit que les flux de travail du système sont correctement visualisés sans dessin manuel.
-
Maîtriser les diagrammes de cas d’utilisation pilotés par l’IA avec Visual Paradigm: Un tutoriel complet sur l’utilisation des fonctionnalités d’IA spécialisées pour créerdes diagrammes de cas d’utilisation UML intelligents et dynamiquespour les systèmes logiciels modernes. Le tutoriel montre comment l’IA peut affiner et automatiser le développement des cas d’utilisation pour une livraison de projet plus rapide.











