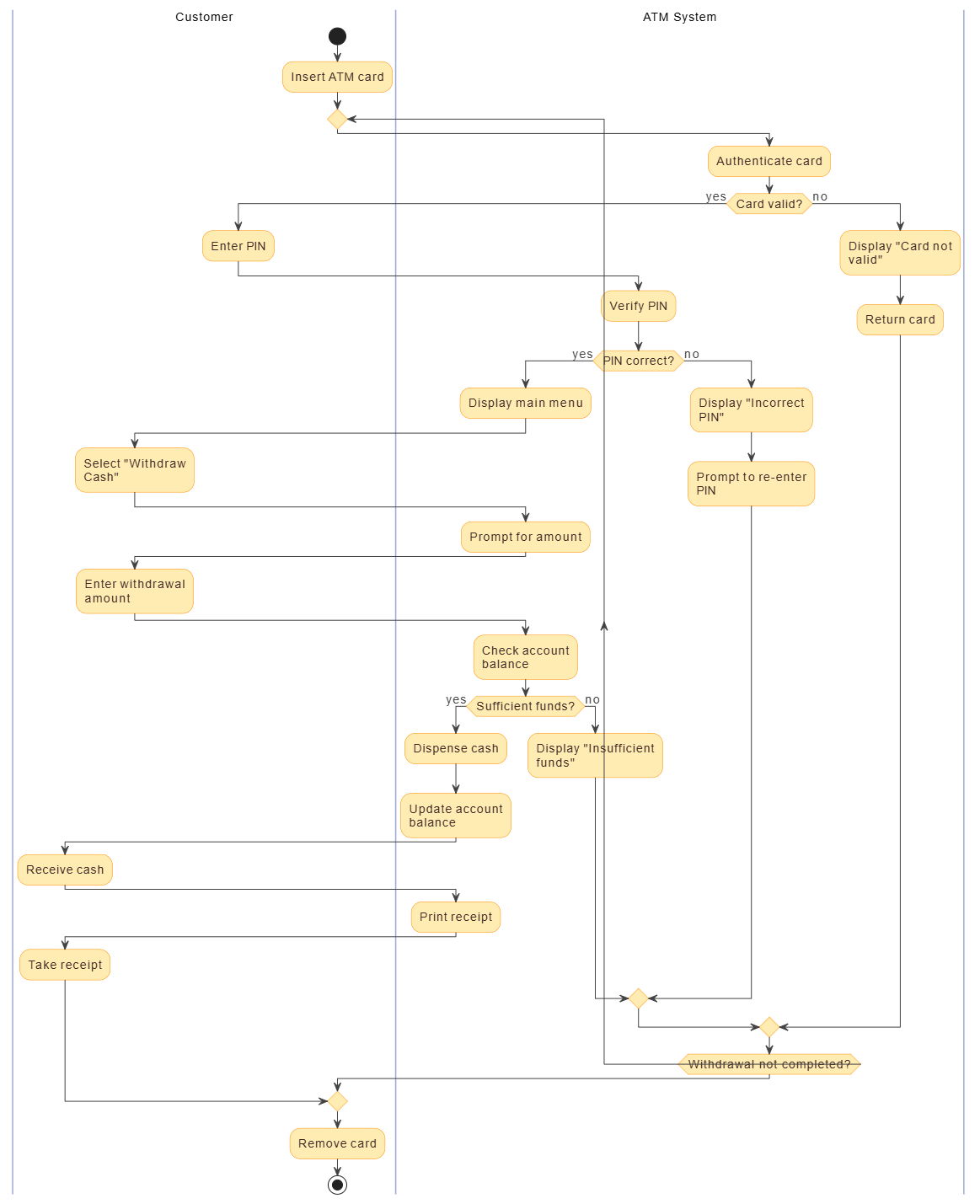
Диаграммы деятельности остаются одним из наиболее эффективных инструментов UML для моделированияпоток управления, поток данных, ирабочие процессы. Варианты диаграмм с линиями (разделённые) отлично справляются с уточнением ответственности между участниками и системами. Пример снятия наличных из банкомата на основе PlantUML иллюстрирует реалистичный многоактёрный процесс с аутентификацией, решениями, циклами и обработкой ошибок.

В этом переработанном статье содержитсяфункции Visual Paradigm, основанные на ИИ (на начало 2026 года), которые кардинально автоматизируют создание таких диаграмм — сокращая ручные усилия с часов до минут, при этом сохраняя соответствие UML и структуру линий
1. Ключевые понятия вUML диаграммах деятельности
(таблица не изменена для краткости — см. оригинал)
2. Что такое линии и зачем их использовать?
(без изменений — преимущества остаются прежними)
3. Кейс-стади: процесс снятия наличных из банкомата
Сценарий и подробный обзор остаются неизменными: клиент вставляет карту, проверка PIN-кода (с повторами), ввод суммы, проверка баланса, выдача наличных при успехе, сообщения об ошибках в противном случае, выдача чека и возврат карты. Циклповторэлегантно обрабатывает повторы до завершения.
Исходный код PlantUML (приведённый ранее) создаёт чистую диаграмму с линиями, стилизованными линиями, оранжевыми действиями и серыми стрелками.
4. Автоматизация создания диаграмм деятельности с линиями с помощью ИИ от Visual Paradigm (новый раздел)
Visual Paradigm интегрировалпередовые генеративные ИИ на всех своих платформах (профессиональная версия для рабочего стола, VP Online, чат-бот ИИ и специализированные приложения ИИ), чтобы преобразовывать текстовые описания в профессиональные диаграммы UML — включая диаграммы деятельности с линиями.
Ключевые функции ИИ для диаграмм деятельности (релизы 2025–2026)
-
Генерация диаграмм из текста — Опишите процесс на естественном языке; ИИ мгновенно генерирует полностью структурированную диаграмму.
-
Инструмент преобразования сценариев использования в диаграммы деятельности — Введите подробные описания сценариев использования (основной поток + альтернативы/исключения); ИИ автоматически преобразует их в диаграммы деятельности, включая решения, циклы и разделы.
-
Чат-бот ИИ для итеративного улучшения — Начните с запроса, например: «Создайте диаграмму деятельности с полосами для снятия наличных в банкомате с полосами «Клиент» и «Система банкомата».» Уточняйте в ходе диалога: «Добавьте обработку недостаточного баланса», «Включите цикл повторной проверки PIN», или «Сделайте полосы вертикальными и добавьте цвета».
-
Прямой генератор диаграмм деятельности — Дополнительная поддержка в настольных (введена в феврале 2026 года) и облачных инструментах для создания диаграмм деятельности из обычного текста, требований к рабочим процессам или сценариев.
-
Поддержка полос и разделов — ИИ умно распределяет действия между участниками/системами на основе вашего описания (например, «Клиент вставляет карту» → полоса «Клиент»; «Проверка карты» → полоса «Система банкомата»).
-
Полностью редактируемый результат — Сгенерированные диаграммы открываются в редакторе Visual Paradigm для ручной доработки, изменения стилей, добавления заметок или экспорта (PNG, SVG, форматы, совместимые с PlantUML и др.).
-
Советы с учетом контекста — ИИ заполняет пробелы, предлагает отсутствующие ветви (например, путь с недействительной картой) и обеспечивает правильную нотацию UML (разветвления/слияния при необходимости параллелизма, хотя наш пример с банкоматом в основном последовательный).
Пошаговое руководство: создание диаграммы банкомата с помощью ИИ Visual Paradigm
-
Доступ к инструменту
-
Настольная версия: откройтеVisual Paradigm → Новая диаграмма → Диаграмма деятельности → Использовать опцию генерации с помощью ИИ (или кнопку ИИ на панели инструментов).
-
Онлайн/Чат-бот: посетите chat.visual-paradigm.com или ai.visual-paradigm.com → выберите генератор «Диаграмма деятельности UML».
-
Специальное приложение: используйте «Преобразование сценария использования в диаграмму деятельности» или общий «Генератор диаграмм с помощью ИИ».
-
-
Предоставьте входные данные
-
Пример простого запроса:
«Создайте диаграмму деятельности UML с полосами для снятия наличных в банкомате. Полосы: Клиент и Система банкомата. Поток: Клиент вставляет карту, банкомат проверяет её (недействительная → возврат карты), если действительная, клиент вводит PIN, банкомат проверяет (неправильный → запрос повторного ввода), при успехе показать меню, клиент выбирает снятие, вводит сумму, банкомат проверяет баланс (недостаточно → ошибка), если всё в порядке — выдать наличные, обновить баланс, распечатать чек, клиент забирает наличные и чек, затем извлекает карту.» -
Или загрузите или вставьте описание сценария использования, включающее основной успех и альтернативы.
-
-
Генерация с помощью ИИ
-
ИИ анализирует ответственности → автоматически создает полосы.
-
Создает циклы для повторов (PIN или сумма), решения для проверок, завершает при успехе.
-
Применяет профессиональный макет, цвета и элементы, соответствующие стандарту UML.

-
-
Улучшить и дополнить
-
Чат: «Сделайте цикл более понятным с условием повторения «Снятие не завершено?»»
-
«Добавьте стиль: полоса Клиент — светло-голубая, действия банкомата — оранжевые.»
-
«Включить исключение для удержания карты после 3 неудачных попыток ввода PIN-кода.»
-
-
Экспорт и интеграция
-
Экспорт в изображение, PDF или код PlantUML.
—–
@startuml
<style>
element {MaximumWidth 150}
</style>skinparam {
Color стрелок #424242
Цвет шрифта стрелок #424242
Размер шрифта по умолчанию 14Полоса {
Цвет границы #9FA8DA
Цвет фона #FFFFFF
Цвет шрифта #303F9F
}Действие {
Цвет границы #FF8F00
Цвет фона #FFECB3
Цвет шрифта #3E2723
}
}|#FFFFFF|Клиент|
start
:Вставить карту в банкомат;повторить
|#FFFFFF|Система банкомата|
:Проверить карту;если (Карта действительна?) то (да)
|#FFFFFF|Клиент|
:Введите PIN;|#FFFFFF|Система банкомата|
:Проверьте PIN;если (PIN правильный?) то (да)
|#FFFFFF|Система банкомата|
:Показать главное меню;|#FFFFFF|Клиент|
:Выберите «Вывод наличных»;|#FFFFFF|Система банкомата|
:Запросить сумму;|#FFFFFF|Клиент|
:Введите сумму вывода;|#FFFFFF|Система банкомата|
:Проверить баланс счета;если (достаточно средств?) то (да)
|#FFFFFF|Система банкомата|
:Выдать наличные;|#FFFFFF|Система банкомата|
:Обновить баланс счета;|#FFFFFF|Клиент|
:Получить наличные;|#FFFFFF|Система банкомата|
:Напечатать чек;|#FFFFFF|Клиент|
:Возьмите чек;прервать
иначе (нет)
|#FFFFFF|Система банкомата|
:Показать «Недостаточно средств»;
конец еслииначе (нет)
|#FFFFFF|Система банкомата|
:Отобразить «Неверный PIN»;
:Попросить повторно ввести PIN;
конец еслииначе (нет)
|#FFFFFF|Система банкомата|
:Отобразить «Карта недействительна»;
:Выдать карту;
конец еслиповторять пока (снятие не завершено?)
|#FFFFFF|Клиент|
:Удалить карту;
остановить
@enduml—–
-
Включить в документацию или отправить на проверку.
-
Преимущества автоматизации с помощью ИИ
-
Скорость — От чистого листа до готовой диаграммы с дорожками за менее чем 60 секунд.
-
Точность — Соблюдение стандартов UML; снижение синтаксических ошибок, типичных при ручном написании PlantUML.
-
Полнота — ИИ часто предлагает упущенные пути (например, максимальное количество попыток ввода PIN).
-
Сотрудничество — Нетехнические заинтересованные стороны описывают процессы на английском языке; ИИ визуализирует их.
-
Итерации — Уточнение в ходе диалога превосходит редактирование исходного текста PlantUML.
Хотя PlantUML предлагает легковесное управление на основе кода (отлично подходит для контроля версий), Visual Paradigm AI объединяет лучшее из обоих миров: быструю разработку прототипов через текст и мощное визуальное редактирование.
5. Руководящие принципы создания эффективных диаграмм деятельности с лентами
(без изменений, но добавить совет:)
-
Используйте ИИ в первую очередь— Начните с AI Visual Paradigm для создания черновика, затем уточните вручную или с помощью экспорта в PlantUML для точности.
6. Распространённые ошибки, которые следует избегать
(без изменений, плюс:)
-
Чрезмерная зависимость от ИИ без проверки — всегда проверяйте, соответствуют ли сложные решения/циклы требованиям.
7. Практическое применение
(без изменений – банковская сфера остаётся основным применением; ИИ ускоряет моделирование для команд, работающих по методологии Agile.)
Заключение
Пример снятия наличных через банкомат демонстрирует сильные стороны диаграмм деятельности с лентами в отображении совместных, насыщенных решениями процессов. С помощьюфункций ИИ Visual Paradigm (преобразование текста в диаграмму, преобразование случаев использования, улучшение с помощью чат-бота), специалисты теперь могут автоматизировать значительную часть создания — превращая описательные требования в готовые, структурированные по лентам диаграммы UML практически мгновенно.
Попробуйте сами:
-
Скачайте Visual Paradigm Desktop (профессиональная версия) или посетите chat.visual-paradigm.com.
-
Вставьте описание сценария с банкоматом и наблюдайте, как ИИ создаёт вашу диаграмму.
Это сочетание классическогомоделирования UML с современным генеративным ИИ делает диаграммы деятельности с лентами более доступными, быстрыми и точными, чем когда-либо — идеально подходит для аналитиков, разработчиков и преподавателей.
Удачного моделирования!
-
Генератор диаграмм классов UML с поддержкой ИИ от Visual Paradigm: Этот продвинутый инструмент автоматическигенерирует диаграммы классов UML на основе описаний на естественном языке, значительно упрощая процесс проектирования и моделирования программного обеспечения. Он позволяет разработчикам генерировать нормализованные схемы и полные отчёты по проектированию с минимальными усилиями.
-
Visual Paradigm – диаграммы последовательности UML с поддержкой ИИ: Этот ресурс объясняет, какгенерировать профессиональные диаграммы последовательности UML непосредственно из текстовых запросов с использованием продвинутого набора инструментов моделирования на основе ИИ. Инструмент интерпретирует намерения пользователя для уточнения логики в реальном времени, выступая в роли партнёра по совместному моделированию.
-
Будущее моделирования: как ИИ трансформирует генерацию диаграмм UML: В этой статье подробно анализируется, как искусственный интеллектоптимизация и улучшение создания диаграмм UMLв современной разработке программного обеспечения. Он подчеркивает переход от ручного наброска к интеллектуальному автоматизированному моделированию.
-
Инструмент улучшения диаграмм последовательности с использованием ИИ | Visual Paradigm: В этом обзоре функции рассматривается, как ИИ улучшает проектирование программного обеспечения за счетавтоматического улучшения и оптимизации диаграмм последовательностис интеллектуальными рекомендациями. Он превращает простые черновики в сложные, точные модели, пригодные для сложных систем.
-
Как чат-бот на основе ИИ может помочь вам быстрее изучить UML: В этой статье описывается, как чат-бот на основе ИИ предоставляетинтерактивную среду для практики UML, обеспечивая мгновенную визуализацию и обратную связь для студентов и разработчиков. Это позволяет пользователям мгновенно визуализировать каждый концепт, ускоряя процесс освоения стандартов моделирования.
-
Диаграмма пакетов UML: Окончательное руководство по структурированию вашего кода с использованием ИИ: В этом руководстве рассматривается, как ИИ помогаетструктурированию систем и управлению зависимостямис использованием диаграмм пакетов UML для чистой, масштабируемой архитектуры программного обеспечения. Особое внимание уделяется поддержанию архитектуры за счет интеллектуального анализа зависимостей.
-
Окончательное руководство по диаграммам состояний UML с использованием ИИ: Этот технический ресурс охватывает использование инструментов, улучшенных с помощью ИИ, длямоделирования сложного динамического поведения объектови переходов состояний с высокой точностью. Объясняется, как ИИ помогает зафиксировать исторические реакции состояний объектов на различные события.
-
Анализ текста с использованием ИИ — автоматическое преобразование текста в модели UML: В описании этой функции объясняется, как ИИ анализирует текстовые документы дляавтоматического определения сущностей и отношений, преобразуя их в структурированные модели UML. Инструмент разработан для автоматизации «тяжелой работы» по выявлению классов, атрибутов и операций из неструктурированных описаний проблем.
-
Мгновенное создание диаграмм деятельности из случаев использования с помощью ИИ: В этой статье представлен движок ИИ, который обеспечиваетбыстрое и точное преобразование описаний случаев использованияв профессиональные диаграммы деятельности UML. Эта автоматизация гарантирует правильное визуализирование рабочих процессов системы без ручного рисования.
-
Освоение диаграмм случаев использования, управляемых ИИ, с помощью Visual Paradigm: Подробное руководство по использованию специализированных функций ИИ для созданияинтеллектуальных и динамических диаграмм случаев использования UMLдля современных программных систем. Руководство демонстрирует, как ИИ может улучшать и автоматизировать разработку случаев использования для более быстрой сдачи проекта.











