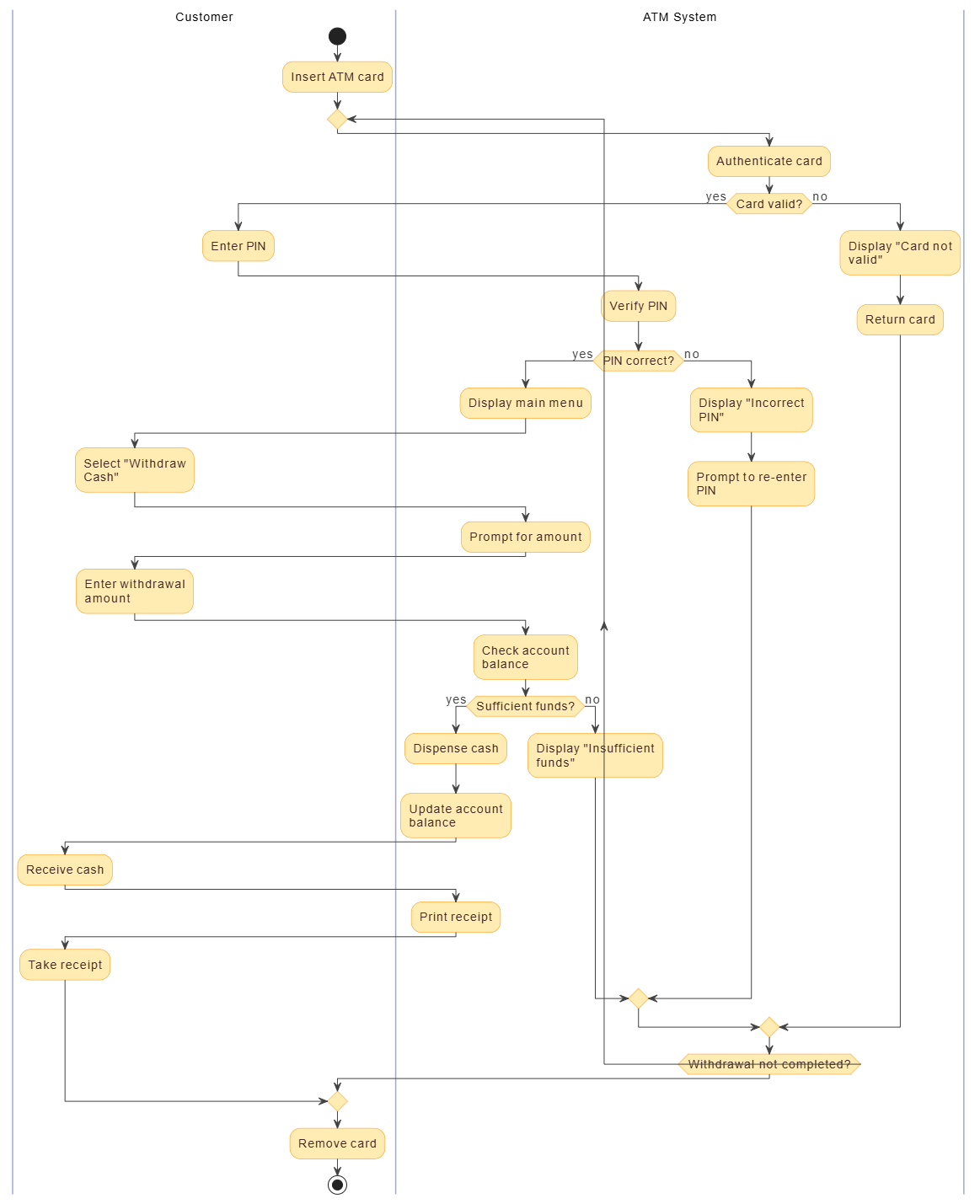
活動図は、モデル化において最も効果的なUMLツールの一つのままである制御フロー, データフロー、およびワークフロー。スウォールレーン(分割型)のバリエーションは、アクターおよびシステム間の責任を明確にするのに優れている。PlantUMLベースのATM現金引き出しの例は、認証、判断、ループ、エラー処理を含む現実的なマルチアクターのプロセスを示している。

この改訂された記事は、Visual ParadigmのAI駆動型機能 (2026年初頭時点)、これによりこのような図の作成が劇的に自動化される——手動作業を数時間から数分に削減しつつ、UML準拠性とスウォールレーン構造を維持する。
1. UML活動図における主要な概念
(簡潔さのため変更なし – 原文を参照)
2. スウォールレーンとは何か?なぜ使うのか?
(変更なし – 利点は同じまま)
3. ケーススタディ:ATM現金引き出しプロセス
シナリオと詳細な手順は同一のままである:顧客がカードを挿入、PIN認証(再試行あり)、金額入力、残高照会、成功時に現金を出金、それ以外の場合はエラーメッセージ、領収書発行、カードの返却。繰り返し繰り返しループは、完了するまで再試行を洗練された形で処理する。
元のPlantUMLコード(以前に提供されたもの)は、スタイリッシュなスウォールレーン、オレンジ色のアクティビティ、グレーの矢印を備えたクリーンなスウォールレーン図を生成する。
4. Visual Paradigm AIによるスウォールレーン活動図作成の自動化(新規セクション)
Visual Paradigmは、高度な生成型AIそのプラットフォーム(デスクトッププロフェッショナル版、VP Online、AIチャットボット、専用AIアプリ)全体に統合し、テキスト記述をプロフェッショナルなUML図に変換する——スウォールレーン活動図を含む。
活動図向けの主要なAI機能(2025–2026年リリース)
-
テキストから図への生成 — プロセスを自然言語で記述する;AIが即座に完全に構造化された図を生成する。
-
Use CaseからActivity Diagramへのツール — 詳細なUse Caseの物語(メインフロー+代替/例外)を入力;AIが自動的に決定、ループ、パーティションを含むActivity Diagramに変換します。
-
反復的改善のためのAIチャットボット — 「CustomerとATM Systemのレインを含むATM現金引き出し用のスイムレーンActivity Diagramを生成する」といったプロンプトから開始。会話で改善:「不足資金の処理を追加」、「PIN再試行ループを含める」、または「レインを縦方向にし、色を追加」。
-
直接Activity Diagram生成ツール — デスクトップ版(2026年2月導入)およびクラウドツールで、プレーンテキスト、ワークフロー要件、シナリオからActivity Diagramを作成するための専用サポート。
-
スイムレーン/パーティション対応 — AIが記述に基づいて、アクティビティをアクター/システムに知的に割り当てます(例:「Customer inserts card」→ Customerレイン;「Authenticate card」→ ATM Systemレイン)。
-
完全に編集可能な出力 — 生成された図はVisual Paradigmのエディタで開き、手動での調整、スタイル変更、メモの追加、またはエクスポート(PNG、SVG、PlantUML互換形式など)が可能です。
-
文脈に応じた提案 — AIが空白を埋め、欠落している分岐(例:無効なカード経路)を提案し、正しいUML表記を保証します(並列性が必要な場合、フォーク/ジョインを適用;ただし、当該ATM例は主に逐次的です)。
ステップバイステップ:Visual Paradigm AIによるATM図の生成
-
ツールにアクセス
-
デスクトップ:開くVisual Paradigm → 新規図面 → Activity Diagram → AI生成オプションを使用(またはツールバーのAIボタン)。
-
オンライン/チャットボット:chat.visual-paradigm.com または ai.visual-paradigm.com を訪問 → 「UML Activity Diagram」生成ツールを選択。
-
専用アプリ:「Use CaseからActivity Diagram」または一般的な「AI図生成ツール」を使用。
-
-
入力を提供
-
簡単なプロンプトの例:
「ATMでの現金引き出し用のスイムレーンUML Activity Diagramを作成する。レイン:CustomerとATM System。フロー:Customerがカードを挿入、ATMが認証(無効 → カードを返却)、有効の場合CustomerがPINを入力、ATMが確認(誤り → 再入力プロンプト)、成功時にメニューを表示、Customerが引き出しを選択、金額を入力、ATMが残高を確認(不足 → エラー)、OKの場合現金を支給、残高を更新、領収書を印刷、Customerが現金と領収書を受け取り、その後カードを抜く。」 -
または、メイン成功経路+代替経路をカバーするUse Case記述をアップロード/貼り付けます。
-
-
AI生成
-
AIが責任を解析 → スイムレーンを自動的に作成。
-
再試行(PINまたは金額)用のループ、検証用の決定、成功時に終了する処理を構築。
-
プロフェッショナルなレイアウト、色、UML準拠の要素を適用。

-
-
改善と強化
-
チャット:「『引き出し完了していませんか?』というwhile条件でループを明確にする」
-
「スタイリングを追加:Customerレインは薄い青、ATMのアクティビティはオレンジ。」
-
「3回のPIN入力ミス後のカード保持について例外を含める。」
-
-
エクスポートと統合
-
画像、PDF、またはPlantUMLコードにエクスポートする。
—–
@startuml
<style>
element {MaximumWidth 150}
</style>skinparam {
ArrowColor #424242
ArrowFontColor #424242
DefaultFontSize 14Swimlane {
BorderColor #9FA8DA
BackgroundColor #FFFFFF
FontColor #303F9F
}Activity {
BorderColor #FF8F00
BackgroundColor #FFECB3
FontColor #3E2723
}
}|#FFFFFF|顧客|
start
:ATMカードを挿入;repeat
|#FFFFFF|ATMシステム|
:カードの認証;if (カード有効?) then (はい)
|#FFFFFF|顧客|
:PINを入力する;|#FFFFFF|ATMシステム|
:PINを確認する;if (PINが正しいか?) then (はい)
|#FFFFFF|ATMシステム|
:メインメニューを表示する;|#FFFFFF|顧客|
:「現金の引き出し」を選択する;|#FFFFFF|ATMシステム|
:金額を入力するように促す;|#FFFFFF|顧客|
:引き出し金額を入力する;|#FFFFFF|ATMシステム|
:口座残高を確認する;if (十分な資金があるか?) then (はい)
|#FFFFFF|ATMシステム|
:現金を出金する;|#FFFFFF|ATMシステム|
:口座残高を更新する;|#FFFFFF|顧客|
:現金を受け取る;|#FFFFFF|ATMシステム|
:領収書を印刷する;|#FFFFFF|顧客|
:領収書を受け取る;break
else (いいえ)
|#FFFFFF|ATMシステム|
:「残高不足」を表示する;
endifelse (no)
|#FFFFFF|ATMシステム|
:「不正なPIN」を表示;
:PINの再入力を促す;
endifelse (no)
|#FFFFFF|ATMシステム|
:「カードが有効でありません」を表示;
:カードを返却;
endifWithdrawal not completed? が成り立つ間繰り返す
|#FFFFFF|顧客|
:カードを取り出す;
停止
@enduml—–
-
ドキュメントに埋め込むか、レビューのために共有する。
-
AI自動化の利点
-
スピード — 空のページから60秒未満で完全なスウォールーン図へ。
-
正確性 — UML規格を強制;手動によるPlantUMLでよく発生する構文エラーを削減。
-
完全性 — AIはしばしば見落とされがちな経路(例:最大PIN試行回数)を提案する。
-
協働 — 非技術的ステークホルダーが英語でプロセスを説明;AIがそれらを可視化する。
-
反復 — コンバーシェンスによる精緻化は、原始的なPlantUMLテキストの編集を上回る。
PlantUMLは軽量でコードベースの制御を提供する(バージョン管理に最適)が、Visual Paradigm AIは両者の長所を組み合わせたものである:テキストによる迅速なプロトタイピングと強力なビジュアル編集。
5. 効果的なスウォールーンアクティビティ図を作成するためのガイドライン
(変更なし、ただしヒントを追加:)
-
最初にAIを活用する— Visual Paradigm AIでドラフトを生成し、その後手動で修正するか、PlantUMLエクスポートを使って精度を高める。
6. 避けるべき一般的な落とし穴
(変更なし、さらに:)
-
レビューなしでAIに頼りすぎない—複雑な決定やループが要件と一致していることを常に検証する。
7. 実際の応用例
(変更なし – バンキングは依然として主要な活用事例である;AIはアジャイルチームのモデリングを加速する。)
結論
ATM現金引き出しの例は、スウォールーンアクティビティ図が協働的で意思決定が複雑なプロセスを描写する強みを示している。Visual ParadigmのAI機能を活用することで、Visual ParadigmのAI機能(テキストから図への変換、ユースケース変換、チャットボットによる精緻化)、専門家は今や多くの作成作業を自動化できる—物語形式の要件を、ほぼ瞬時に洗練されたスウォールーン構造のUML図に変換できる。
自分でも試してみましょう:
-
Visual Paradigm Desktop(Professional版)をダウンロードするか、chat.visual-paradigm.comにアクセスしてください。
-
ATMシナリオの説明を貼り付け、AIが図を構築する様子を観察してください。
この古典的なUMLモデリングと現代の生成型AIの融合スウォールーンアクティビティ図をこれまで以上に使いやすく、高速かつ正確にすることを可能にした—分析者、開発者、教育者にとって理想的である。
モデリングを楽しんでください!
-
Visual ParadigmによるAI駆動型UMLクラス図生成ツール:この高度なツールは自動的に自然言語による記述からUMLクラス図を生成する、ソフトウェア設計およびモデリングプロセスを大幅に簡素化する。開発者は最小限の手動作業で正規化されたスキーマや完全な設計レポートを生成できる。
-
Visual Paradigm – AI駆動型UMLシーケンス図:このリソースは、どのようにしてテキストプロンプトから直接プロフェッショナルなUMLシーケンス図を生成するかを説明している高度なAIモデリングスイートを使用して。このツールはユーザーの意図を解釈し、リアルタイムで論理を精緻化し、共同モデリングパートナーとして機能する。
-
モデリングの未来:AIがUML図生成をどのように変革しているか:この記事は人工知能がどのようにUML図の作成を簡素化し、向上させる現代のソフトウェア開発において。手動によるスケッチから、知能的で自動化されたモデル作成への移行を強調している。
-
AI駆動のシーケンス図の最適化ツール | Visual Paradigm:この機能紹介では、AIがソフトウェア設計をどのように向上させるかについて述べている。シーケンス図を自動的に改善・最適化する知的な提案を用いて。単純なドラフトを、複雑なシステムに適した洗練され、正確なモデルへと進化させる。
-
AIチャットボットがどのようにUMLをより速く学ぶのを助けるか:この記事では、AIチャットボットが提供する環境について詳述している。UMLを練習できるインタラクティブな環境を提供し、学生や開発者に即時可視化とフィードバックを提供する。ユーザーはすべての概念を即座に可視化でき、モデル作成の標準に対する習得を加速する。
-
UMLパッケージ図:AIを活用したコードベースの構造化の決定版ガイド:このガイドでは、AIがどのように支援するかを探求している。システムの構造化と依存関係の管理UMLパッケージ図を用いて、クリーンでスケーラブルなソフトウェアアーキテクチャを実現する。特に、知的な依存関係分析を通じてアーキテクチャを維持することに焦点を当てる。
-
AIを活用したUML状態機械図の決定版ガイド:この技術リソースでは、AI強化ツールの使用についてカバーしている。複雑な動的オブジェクト行動をモデル化するそして正確な状態遷移を実現する。AIが、さまざまなイベントに対するエンティティの歴史的状態応答を捉えるのにどのように役立つかを説明する。
-
AIテキスト解析 – テキストを自動的にUMLモデルに変換:この機能説明では、AIがテキストドキュメントを分析して、どのようにするかを説明している。エンティティと関係を自動的に特定するそれらを構造化されたUMLモデルに変換する。このツールは、非構造化された問題記述からクラス、属性、操作を特定する「重い作業」を自動化することを目的としている。
-
AIを活用して、ユースケースから即座にアクティビティ図を生成:この記事では、AIエンジンを紹介している。ユースケース記述の迅速かつ正確な変換を、プロフェッショナルなUMLアクティビティ図に変換する。この自動化により、手動での描画なしにシステムワークフローが正確に可視化される。
-
Visual Paradigmを活用したAI駆動のユースケース図の習得:専門的なAI機能を活用して、作成するための包括的なチュートリアル。知的で動的なUMLユースケース図現代のソフトウェアシステム向けに。このチュートリアルでは、AIがユースケース開発を精緻化・自動化し、プロジェクトの迅速な納品を実現する方法を示している。











