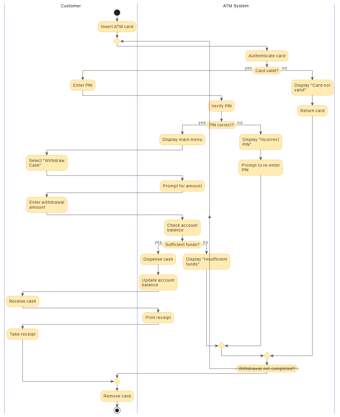
活動圖仍然是用於建模最有效的UML工具之一控制流程, 資料流程,以及工作流程。泳道(分割)變體在釐清不同參與者與系統之間的責任方面表現出色。基於PlantUML的ATM取現範例展示了包含驗證、決策、迴圈與錯誤處理的真實多參與者流程。

本文修訂版納入了Visual Paradigm的AI功能 (截至2026年初),這些功能大幅自動化了此類圖表的建立——將手動工作時間從數小時縮短至數分鐘,同時保持UML合規性與泳道結構。
1. UML活動圖中的關鍵概念UML活動圖
(為簡潔起見,表格內容未變 – 請參閱原文)
2. 什麼是泳道?為何要使用它們?
(內容未變 – 優勢保持不變)
3. 案例研究:ATM取現流程
情境與詳細步驟完全相同:客戶插入卡片,進行PIN驗證(含重試),輸入金額,檢查餘額,成功時發放現金,否則顯示錯誤訊息,列印收據,並歸還卡片。其中重複迴圈優雅地處理重試,直至完成。
原先的PlantUML程式碼(先前提供)產生了一個清晰的泳道圖,包含風格化的泳道、橙色活動與灰色箭頭。
4. 使用Visual Paradigm AI自動化泳道活動圖的建立(新增章節)
Visual Paradigm已整合先進的生成式AI於其各平台(桌面專業版、VP Online、AI聊天機器人及專用AI應用程式)中,將文字描述轉換為專業的UML圖表——包括泳道活動圖。
活動圖的關鍵AI功能(2025–2026年版本)
-
文字轉圖表生成 ——以自然語言描述流程;AI立即生成完整結構的圖表。
-
用例轉活動圖工具 — 輸入詳細的用例敘述(主流程 + 替代/例外情況);AI 自動將其轉換為活動圖,包含決策、迴圈與區段。
-
AI 聊天機器人用於迭代優化 — 從提示開始,例如「為 ATM 提款生成一個泳道活動圖,包含客戶與 ATM 系統泳道」。透過對話進行優化:「加入餘額不足處理」、「包含 PIN 重試迴圈」,或「將泳道設為垂直並加入顏色」。
-
直接活動圖生成器 — 桌面版(2026 年 2 月推出)與雲端工具專門支援,可從純文字、工作流程需求或情境中直接創建活動圖。
-
泳道/區段支援 — AI 根據您的描述智能地將活動分配給參與者/系統(例如:「客戶插入卡片」→ 客戶泳道;「驗證卡片」→ ATM 系統泳道)。
-
完全可編輯的輸出結果 — 生成的圖表將在 Visual Paradigm 編輯器中打開,可手動調整、更改樣式、添加註解,或匯出為 PNG、SVG、PlantUML 兼容格式等。
-
情境感知建議 — AI 填補空白,建議遺漏的分支(例如:無效卡片路徑),並確保使用正確的 UML 記號(若需並行則使用分叉/匯合,雖然我們的 ATM 範例主要為順序執行)。
逐步操作:使用 Visual Paradigm AI 生成 ATM 圖
-
存取工具
-
桌面版:開啟Visual Paradigm → 新增圖表 → 活動圖 → 使用 AI 生成選項(或工具列上的 AI 按鈕)。
-
線上/聊天機器人:造訪 chat.visual-paradigm.com 或 ai.visual-paradigm.com → 選擇「UML 活動圖」生成器。
-
專用應用程式:使用「用例轉活動圖」或通用「AI 圖表生成器」。
-
-
提供輸入
-
簡單提示範例:
「為 ATM 提款創建一個泳道式 UML 活動圖。泳道:客戶與 ATM 系統。流程:客戶插入卡片,ATM 進行驗證(無效 → 退回卡片),若有效則客戶輸入 PIN,ATM 核對(錯誤 → 提示重新輸入),成功後顯示選單,客戶選擇提款,輸入金額,ATM 檢查餘額(餘額不足 → 顯示錯誤),若可則發放現金,更新餘額,列印收據,客戶取走現金與收據,然後取出卡片。」 -
或上傳或貼上包含主要成功路徑與替代路徑的用例描述。
-
-
AI 生成
-
AI 解析責任 → 自動建立泳道。
-
建立重試迴圈(PIN 或金額),為驗證建立決策節點,成功時中斷。
-
套用專業版面配置、色彩與符合 UML 標準的元素。

-
-
優化與增強
-
聊天:「使用『提款未完成?』作為重複條件,讓迴圈更清晰。」
-
「新增樣式:客戶泳道為淺藍色,ATM 活動為橙色。」
-
「在三次輸入錯誤的PIN碼後,包含卡片保留的例外情況。」
-
-
匯出與整合
-
匯出為圖片、PDF 或 PlantUML 程式碼。
—–
@startuml
<style>
element {MaximumWidth 150}
</style>skinparam {
ArrowColor #424242
ArrowFontColor #424242
DefaultFontSize 14Swimlane {
BorderColor #9FA8DA
BackgroundColor #FFFFFF
FontColor #303F9F
}Activity {
BorderColor #FF8F00
BackgroundColor #FFECB3
FontColor #3E2723
}
}|#FFFFFF|客戶|
start
:插入ATM卡;repeat
|#FFFFFF|ATM系統|
:驗證卡片;if (卡片有效?) then (是)
|#FFFFFF|客戶|
:輸入PIN;|#FFFFFF|自動櫃員機系統|
:驗證PIN;如果(PIN正確?)則(是)
|#FFFFFF|自動櫃員機系統|
:顯示主選單;|#FFFFFF|客戶|
:選擇「提款」;|#FFFFFF|自動櫃員機系統|
:提示輸入金額;|#FFFFFF|客戶|
:輸入提款金額;|#FFFFFF|自動櫃員機系統|
:檢查帳戶餘額;如果(資金足夠?)則(是)
|#FFFFFF|自動櫃員機系統|
:發放現金;|#FFFFFF|自動櫃員機系統|
:更新帳戶餘額;|#FFFFFF|客戶|
:收取現金;|#FFFFFF|自動櫃員機系統|
:列印收據;|#FFFFFF|客戶|
:拿取收據;結束
否則(否)
|#FFFFFF|自動櫃員機系統|
:顯示「資金不足」;
endif否則(否)
|#FFFFFF|ATM系統|
:顯示「PIN錯誤」;
:提示重新輸入PIN;
endif否則(否)
|#FFFFFF|ATM系統|
:顯示「卡片無效」;
:退回卡片;
endif重複執行直到(提款未完成?)
|#FFFFFF|客戶|
:取出卡片;
停止
@enduml—–
-
嵌入文件中或分享以供審查。
-
AI自動化的優勢
-
速度 — 從空白頁面到完成泳道圖僅需不到60秒。
-
準確性 — 強制執行UML標準;減少手動撰寫PlantUML時常見的語法錯誤。
-
完整性 — AI常會提出被忽略的路徑(例如:最大PIN輸入次數)。
-
協作 — 非技術利益相關者以英文描述流程;AI將其轉化為視覺圖形。
-
迭代 — 透過對話式修正,遠勝於直接編輯原始的PlantUML文字。
雖然PlantUML提供輕量級且基於程式碼的控制(非常適合版本控制),但Visual Paradigm AI結合了兩者的優點:透過文字快速原型設計 + 強大的視覺化編輯功能。
5. 創建有效泳道活動圖的指南
(保持不變,但增加提示:)
-
首先利用人工智慧— 首先使用 Visual Paradigm AI 生成草稿,然後手動調整或透過 PlantUML 匯出以確保精確性。
6. 應避免的常見陷阱
(保持不變,加上:)
-
過度依賴人工智慧而不進行審查——始終需驗證複雜的決策/迴圈是否符合需求。
7. 實際應用場景
(保持不變 – 銀行業仍是主要應用案例;人工智慧加速敏捷團隊的建模過程。)
結論
ATM提款案例展示了泳道活動圖在呈現協作性、決策密集型流程方面的優勢。藉由Visual Paradigm 的人工智慧功能(文字轉圖表、用例轉換、聊天機器人優化),專業人士現在可以自動化大部分的建立過程——幾乎立即將敘述性需求轉化為精緻的泳道結構化 UML 圖表。
親自試試看:
-
下載 Visual Paradigm 桌面版(專業版)或造訪 chat.visual-paradigm.com。
-
貼上 ATM 情境描述,觀看人工智慧建立你的圖表。
這種經典UML 建模與現代生成式人工智慧的融合讓泳道活動圖比以往更易於使用、更快且更準確——對分析師、開發人員和教育工作者而言皆為理想選擇。
祝你建模愉快!
-
由 Visual Paradigm 提供的 AI 驅動 UML 類圖生成器:此進階工具可自動從自然語言描述生成 UML 類圖,大幅簡化軟體設計與建模流程。開發人員可僅以最少的手動操作,生成規範化資料結構與完整的設計報告。
-
Visual Paradigm – AI 驅動的 UML 序列圖:此資源說明如何直接從文字提示生成專業的 UML 序列圖,使用先進的人工智慧建模套件。該工具可即時解讀使用者意圖以優化邏輯,扮演協作式建模夥伴的角色。
-
建模的未來:人工智慧如何改變 UML 圖表的生成:本文深入分析人工智慧如何簡化並提升 UML 圖表的建立在現代軟體開發中。它突顯了從手動繪製轉向智慧化、自動化建模的轉變。
-
AI 驅動的序列圖優化工具 | Visual Paradigm:此功能亮點探討了 AI 如何透過自動改善並優化序列圖並提供智慧建議。它能將簡單的草圖轉化為適合複雜系統的精密且準確模型。
-
AI 聊天機器人如何幫助你更快學習 UML:本文詳細說明了 AI 聊天機器人如何提供一個互動環境來練習 UML,為學生和開發者提供即時的視覺化與反饋。它讓使用者能立即看到每個概念的視覺呈現,加速學習建模標準的過程。
-
UML 套件圖:利用 AI 結構化你的程式碼庫的完整指南:本指南探討了 AI 如何協助系統結構化與依賴關係管理利用 UML 套件圖實現乾淨、可擴展的軟體架構。它特別著重於透過智慧化的依賴關係分析來維持架構。
-
結合 AI 的 UML 狀態機圖完整指南:此技術資源涵蓋使用 AI 增強工具來精確模擬複雜的動態物件行為與狀態轉換。它說明了 AI 如何協助捕捉實體對各種事件的歷史狀態回應。
-
AI 文本分析 – 自動將文字轉換為 UML 模型:此功能說明解釋了 AI 如何分析文字文件以自動識別實體與關係並將其轉換為結構化的 UML 模型。此工具旨在自動化從非結構化問題描述中識別類別、屬性和操作的「繁重工作」。
-
利用 AI 立即從使用案例生成活動圖:本文展示了一個 AI 引擎,可實現快速且準確地將使用案例描述轉換為專業的 UML 活動圖。此自動化確保系統工作流程能正確地被視覺化,無需手動繪製。
-
精通使用 Visual Paradigm 的 AI 驅動使用案例圖:一份全面的教學,介紹如何利用專用的 AI 功能來建立智慧且動態的 UML 使用案例圖以適用於現代軟體系統。該教學示範了 AI 如何優化並自動化使用案例開發,以加快專案交付速度。











