ArchiMate é uma linguagem de modelagem aberta e padronizada para Arquitetura Empresarial. Oferece uma forma estruturada para descrever processos de negócios, aplicações, dados e tecnologia em uma visão única e coerente. Ao utilizar um framework em camadas, ArchiMate ajuda as equipes a comunicar decisões de arquitetura, analisar dependências e orientar projetos de transformação digital com clareza.
A Arquitetura Empresarial muitas vezes se torna difícil de comunicar quando estratégia, processos, aplicações, dados e tecnologia evoluem em ritmos diferentes. ArchiMate resolve isso ao oferecer uma linguagem clara e uniforme que permite visualizar como tudo em uma organização está interconectado. Neste guia, você aprenderá o que é ArchiMate, por que isso importa e como ele apoia uma melhor planejamento e alinhamento arquitetônico.
1. O que é ArchiMate?
ArchiMate é uma linguagem de modelagem criada pela The Open Group para apoiar a prática de Arquitetura Empresarial (EA). Oferece uma notação consistente para descrever como objetivos de negócios, processos, informações, aplicações e infraestruturas de tecnologia se relacionam entre si.
Se você olhar para os sistemas empresariais de cima, ArchiMate atua como um mapa. Em vez de ver sistemas individuais aleatórios, você vê capacidades de negócios, fluxos de trabalho, aplicações, objetos de dados, integrações, servidores e tecnologias organizados em um modelo unificado. Esse entendimento compartilhado ajuda líderes de negócios, arquitetos e equipes de TI a falarem a mesma língua.
Como ArchiMate é um padrão, ele elimina ambiguidades. Cada elemento, relação e camada segue definições formais. Isso torna a linguagem adequada para planejamento estratégico, governança de arquitetura e transformação digital em grande escala.
2. Por que ArchiMate existe
Organizações frequentemente têm dificuldade em responder perguntas como:
- Como uma capacidade de negócios depende de aplicações específicas?
- Quais objetos de dados fluem através de processos-chave?
- Se alterarmos uma aplicação, quais funções de negócios são afetadas?
- Como os projetos de TI se alinham aos objetivos estratégicos?
Sem uma linguagem de modelagem estruturada, essas respostas muitas vezes dependem de documentação espalhada, diagramas inconsistentes ou conhecimento tribal.
ArchiMate reúne todos os domínios arquitetônicos, permitindo que profissionais:
- Visualizar estados atuais e futuros
- Analisar lacunas e dependências
- Alinhar iniciativas de tecnologia com estratégias de negócios
- Reduzir a complexidade arquitetônica
- Comunicar mudanças com clareza entre equipes
Sua força reside em sua uniformidade. Qualquer pessoa que entenda a notação ArchiMate pode interpretar modelos criados por outros, independentemente da organização ou indústria.
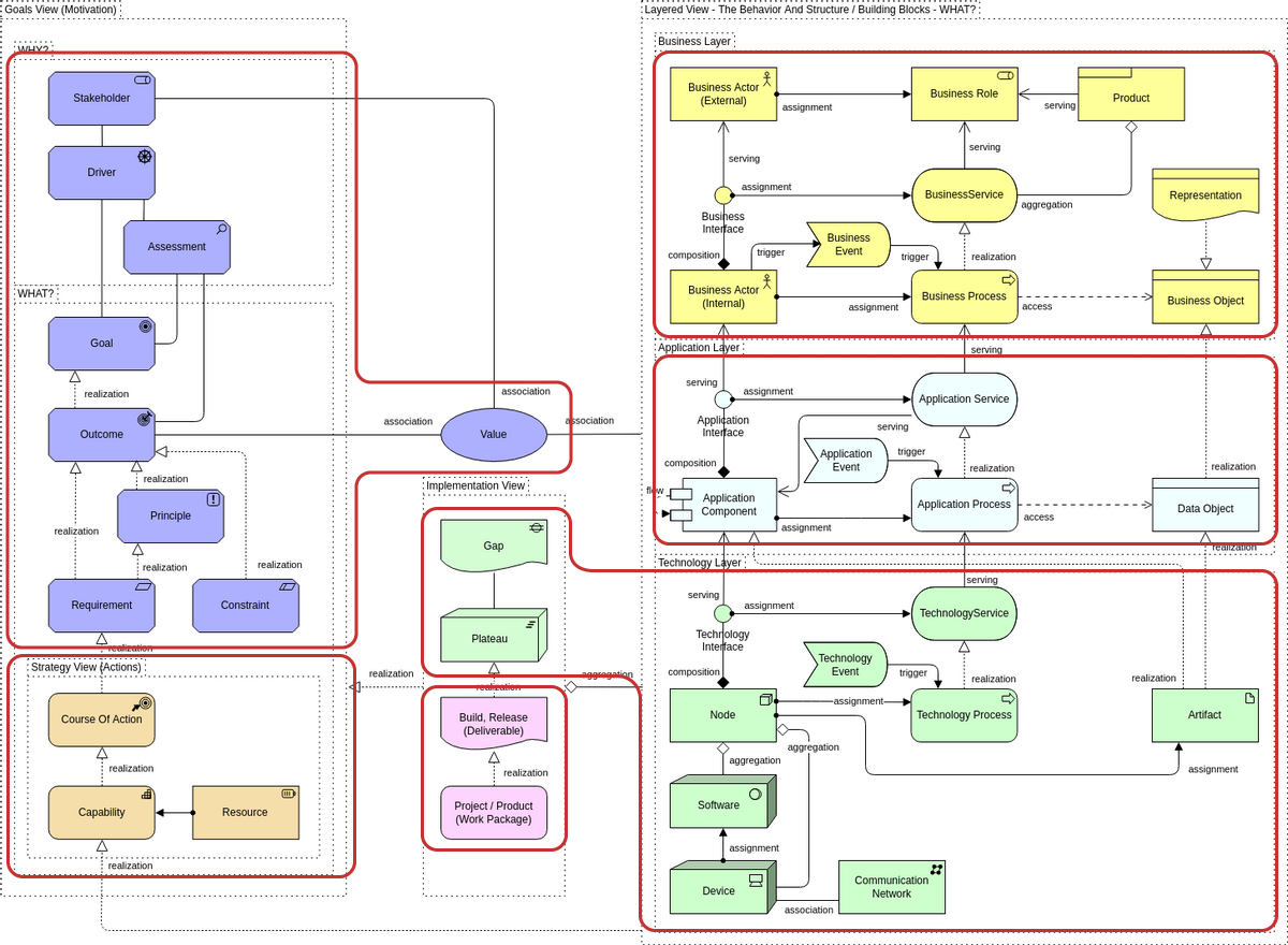
3. O Framework em Camadas ArchiMate
ArchiMate utiliza uma estrutura em camadas que reflete como as empresas modernas funcionam. Cada camada descreve uma perspectiva diferente da organização.
a. Camada de Estratégia
Foca em:
- Objetivos de negócios
- Cursos de ação
- Capacidades
- Fluxos de valor
Define o que a organização deseja alcançar e como os recursos devem ser alocados.

b. Camada de Negócios
Descreve os aspectos operacionais:
- Serviços de negócios
- Processos de negócios
- Papéis e atores
- Objetos de negócios
Esta camada mostra como a organização gera valor.

c. Camada de Aplicação
Descreve componentes e serviços de software:
- Aplicações
- Serviços de aplicação
- Interfaces
- Objetos de dados
Explica como as aplicações suportam fluxos de trabalho de negócios.

d. Camada de Tecnologia
Cobre a infraestrutura subjacente:
- Hardware
- Software de sistema
- Redes
- Serviços de plataforma
Isso mostra como as aplicações funcionam na tecnologia.

e. Camada Física
Usado ao modelar recursos do mundo real:
- Máquinas
- Materiais
- Redes de distribuição
- Processos físicos
Útil para cenários de manufatura, logística e IoT.

f. Camadas de Motivação e Implementação
Essas camadas fornecem estrutura para:
- Requisitos
- Restrições
- Fatores impulsionadores dos interessados
- Pacotes de trabalho
- Entregáveis
Útil para planejar roadmaps e programas de transformação.

4. O que diferencia o ArchiMate?
O ArchiMate se destaca por várias razões:
Notação Unificada
Cada elemento em todas as camadas segue uma sintaxe harmonizada, tornando os modelos fáceis de ler.
Relacionamentos entre Camadas
O ArchiMate permite conectar itens entre as camadas de negócios, aplicativos e tecnologia. Por exemplo:
- Um processo de negócios usa um serviço de aplicativo
- Um componente de aplicativo executa-se em um nó de tecnologia
- Uma capacidade realizaum objetivo estratégico
Essa visibilidade entre camadas é essencial para a análise de impacto.
Visões para diferentes públicos
O ArchiMate suporta muitas visões, como:
- Mapeamento de capacidades
- Visão de processo
- Cooperação de aplicativos
- Visões orientadas a serviços
- Visões de infraestrutura
- Visões de implementação e migração
Cada ponto de vista destaca apenas o que o público-alvo precisa.
Suporte para Modelagem em Escala Empresarial
ArchiMate escala bem desde diagramas pequenos até repositórios empresariais que contêm centenas de modelos interconectados.
5. Usos Comuns do ArchiMate
ArchiMate é amplamente utilizado em Arquitetura Empresarial, design de soluções e programas de transformação digital. Algumas das aplicações mais comuns incluem:
- Mapeamento de Capacidades de Negócio: Mostra o que a organização faz, em vez de como funciona. Ajuda no planejamento de investimentos e decisões de portfólio.
- Gestão de Portfólio de Aplicações: Visualiza sistemas, relações, redundâncias e prioridades de modernização.
- Análise de Impacto: Ajuda as equipes a ver o que acontece quando um processo, aplicativo ou servidor muda.
- Elaboração de Arquiteturas-Alvo: Permite que arquitetos modelam estados futuros e os comparem com os estados atuais.
- Planejamento de Projetos e Roadmaps: A camada de Implementação do ArchiMate ajuda a alinhar a EA com os portfólios de projetos.
- Planejamento de Cloud e Modernização: Útil para migrações, mapas de integração e arquiteturas híbridas.
6. ArchiMate vs. UML vs. BPMN
Essas três linguagens de modelagem servem propósitos diferentes:
| Linguagem | Uso Principal |
|---|---|
| ArchiMate | Arquitetura Empresarial em camadas de negócios, aplicações e tecnologia |
| UML | Design em nível de aplicativo, especialmente sistemas orientados a objetos |
| BPMN | Modelagem de processos de negócios com fluxos procedimentais detalhados |
ArchiMate fornece visões arquitetônicas, enquanto UML e BPMN fornecem detalhes técnicos ou específicos de processos mais aprofundados. Muitas organizações usam os três juntos.
7. Cenários Exemplo em que o ArchiMate se Destaca
- a. Planejamento de Transformação Digital: Quando uma organização planeja um programa de transformação de vários anos, o ArchiMate ajuda a revelar:
- Frustrações atuais
- Falhas tecnológicas
- Aplicações redundantes
- Novas capacidades necessárias
- Dependências entre projetos
- b. Projetos de Migração para a Nuvem: O ArchiMate ajuda a mapear sistemas locais, identificar pontos de integração e modelar o cenário futuro em nuvem.
- c. Fusão e Aquisição: Usado para comparar as estruturas, aplicações, serviços e processos de duas organizações.
- d. Conformidade e Governança: Indústrias regulamentadas usam o ArchiMate para garantir que cada processo de negócios e sistema esteja em conformidade com as políticas.
- e. Mapeamento de Dados em Escala Empresarial: O ArchiMate ajuda a visualizar onde os objetos de dados são utilizados em aplicações e processos.

8. Como começar a modelar com ArchiMate
Aqui está uma abordagem simples que funciona bem independentemente do tamanho da organização:
- Passo 1: Identifique seu propósito
Você está criando um mapa de capacidades, um panorama de aplicações ou um modelo de empresa em camadas completas? - Passo 2: Escolha suas perspectivas-chave
Comece pequeno e expanda apenas quando necessário. - Passo 3: Modele usando elementos padrão do ArchiMate
Use uma ferramenta ArchiMate para garantir a precisão da notação. - Passo 4: Adicione relacionamentos
É aqui que as dependências e insights tornam-se visíveis. - Passo 5: Valide com os interessados
Verifique a precisão com os proprietários de negócios, equipes de TI e arquitetos de soluções. - Passo 6: Mantenha e atualize
Os modelos ArchiMate tornam-se repositórios valiosos quando mantidos atualizados.
Com um ambiente de modelagem online, você pode evoluir diagramas continuamente e integrá-los a documentações, wikis ou revisões de arquitetura.
9. Perguntas Frequentes
- Quem criou o ArchiMate?
O ArchiMate foi desenvolvido sob o The Open Group, a mesma organização responsável pelo TOGAF. - Preciso aprender todas as camadas para começar?
Não. Muitos iniciantes começam apenas com as camadas de Negócios e Aplicação antes de expandir. - O ArchiMate é apenas para grandes empresas?
De maneira alguma. Organizações pequenas e médias usam o ArchiMate para projetos e design de sistemas. - O ArchiMate pode substituir o UML ou o BPMN?
Ele os complementa. O ArchiMate é ideal para arquitetura de alto nível; o UML e o BPMN oferecem detalhes mais profundos. - O ArchiMate é adequado para arquitetura em nuvem?
Sim. É amplamente utilizado para adoção em nuvem, modernização e mapeamento de integração. - Preciso de uma ferramenta especializada em ArchiMate?
Embora diagramas básicos possam ser desenhados à mão, uma ferramenta online dedicada ao ArchiMate garante precisão na notação e simplifica a colaboração.
Pensamentos Finais
O ArchiMate oferece uma forma clara e padronizada de visualizar como estratégia, processos, aplicações, dados e tecnologia se conectam. Ajuda as equipes a entender a visão geral, reduzir a complexidade e tomar decisões melhores.
Seja você planejar uma transformação digital, modernizar sistemas, mapear capacidades ou alinhar TI com a estratégia, o ArchiMate oferece uma linguagem que traz clareza para desafios em escala empresarial.












