ArchiMateは、エンタープライズアーキテクチャ向けのオープンで標準化されたモデリング言語です。一貫した視点からビジネスプロセス、アプリケーション、データ、技術を構造的に記述する方法を提供します。レイヤードフレームワークを用いることで、アーキテクチャの意思決定を明確に伝え、依存関係を分析し、デジタルトランスフォーメーションプロジェクトを明確に導くのに役立ちます。
戦略、プロセス、アプリケーション、データ、技術が異なる速度で進化する場合、エンタープライズアーキテクチャの説明は難しくなりがちです。ArchiMateは、組織内のすべての要素がどのようにつながっているかを可視化できる明確で統一された言語を提供することで、この課題に対処します。本ガイドでは、ArchiMateとは何か、なぜ重要なのか、そしてどのようにより良い計画立案とアーキテクチャの整合性を支援するかを学びます。
1. ArchiMateとは何か?
ArchiMateは、エンタープライズアーキテクチャ(EA)の実践を支援するためにThe Open Groupが開発したモデリング言語です。ビジネス目標、プロセス、情報、アプリケーション、技術インフラが互いにどのように関係しているかを一貫した記法で記述できるようにします。
企業システムを上から見ると、ArchiMateは地図の役割を果たします。ランダムな個別のシステムではなく、ビジネス能力、ワークフロー、アプリケーション、データオブジェクト、統合、サーバー、技術が統一されたモデルとして見えるようになります。この共有された理解により、経営幹部、アーキテクト、ITチームが共通の言語で会話できるようになります。
ArchiMateは標準であるため、曖昧さが排除されます。すべての要素、関係、レイヤーは明確な定義に従います。このため、戦略的計画、アーキテクチャガバナンス、大規模なデジタルトランスフォーメーションに適した言語となります。
2. ArchiMateが存在する理由
組織はしばしば以下の質問に答えるのが困難です:
- ビジネス能力は特定のアプリケーションにどのように依存しているか?
- 重要なプロセスを通過するデータオブジェクトは何か?
- アプリケーションを変更した場合、どのビジネス機能に影響が出るか?
- ITプロジェクトは戦略的目標とどのように整合しているか?
構造化されたモデリング言語がなければ、これらの答えは散在した文書や一貫性のない図、あるいは伝統的な知識に頼らざるを得ません。
ArchiMateはすべてのアーキテクチャ領域を統合し、専門家が以下を可能にします:
- 現在と将来の状態を可視化する
- ギャップと依存関係を分析する
- 技術イニシアチブをビジネス戦略と整合させる
- アーキテクチャの複雑さを軽減する
- チーム間で変更を明確に伝える
その強みは一貫性にあります。ArchiMateの記法を理解している人であれば、組織や業界を問わず、他の人が作成したモデルを解釈できます。
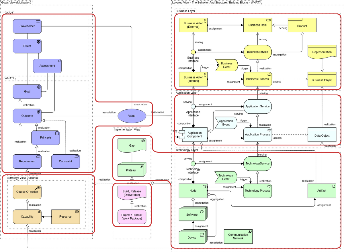
3. ArchiMateのレイヤードフレームワーク
ArchiMateは、現代の企業がどのように機能しているかを反映したレイヤード構造を使用しています。各レイヤーは組織の異なる視点を記述します。
a. 戦略レイヤー
注目するポイント:
- ビジネス目標
- 行動方針
- 能力
- バリューストリーム
組織が達成したいことと、リソースをどのように配分すべきかを定義します。

b. ビジネス層
運用上の側面を説明する:
- ビジネスサービス
- ビジネスプロセス
- 役割とアクター
- ビジネスオブジェクト
この層は、組織が価値を提供する方法を示している。

c. アプリケーション層
ソフトウェアコンポーネントおよびサービスを説明する:
- アプリケーション
- アプリケーションサービス
- インターフェース
- データオブジェクト
アプリケーションがビジネスワークフローをどのように支援するかを説明する。

d. テクノロジー層
基盤インフラをカバーする:
- ハードウェア
- システムソフトウェア
- ネットワーク
- プラットフォームサービス
アプリケーションがテクノロジー上でどのように実行されるかを示している。

e. 物理層
現実世界のリソースをモデル化する際に使用する:
- 機械
- 素材
- 流通ネットワーク
- 物理プロセス
製造、物流、IoTシナリオにおいて役立つ。

f. 動機付けと実装層
これらの層は、以下の構造を提供する:
- 要件
- 制約
- ステークホルダーの動機
- 作業パッケージ
- 成果物
ロードマップや変革プログラムの計画に役立ちます。

4. ArchiMateの特徴は何か?
ArchiMateは以下の理由で際立っています:
統一された記法
各層にわたるすべての要素が調和された構文に従うため、モデルは読みやすくなります。
層間関係
ArchiMateでは、ビジネス、アプリケーション、技術の各層にわたる項目を接続できます。たとえば:
- ビジネスプロセスを使用するアプリケーションサービス
- アプリケーションコンポーネント上で実行される技術ノード
- 能力実現する戦略的目標
この層間の可視性は影響分析にとって不可欠です。
異なる対象者向けの視点
ArchiMateは以下の多くの視点をサポートしています:
- 能力マッピング
- プロセスビュー
- アプリケーション連携
- サービス指向のビュー
- インフラストラクチャビュー
- 実装および移行ビュー
各視点は、観客が必要とするものだけを強調しています。
企業全体にわたるモデリングのサポート
ArchiMateは、小さな図から数百の相互接続されたモデルを含む企業リポジトリまで、スケーラブルに機能します。
5. ArchiMateの一般的な用途
ArchiMateは、企業アーキテクチャ、ソリューション設計、デジタルトランスフォーメーションプログラムにおいて広く使用されています。最も一般的な用途には以下が含まれます:
- ビジネス能力マッピング:組織が何をしているかを示すものであり、その仕組みの仕組みではない。投資計画やポートフォリオ意思決定を支援する。
- アプリケーションポートフォリオ管理:システム、関係性、重複、近代化の優先順位を可視化する。
- 影響分析:プロセス、アプリケーション、またはサーバーが変更されたときに何が起こるかをチームが把握するのを支援する。
- 目標アーキテクチャの設計:アーキテクトが将来の状態をモデル化し、現在の状態と比較できるようにする。
- プロジェクトおよびロードマップ計画:ArchiMateの実装層は、EAをプロジェクトポートフォリオと一致させるのを支援する。
- クラウドおよび近代化計画:移行、統合マップ、ハイブリッドアーキテクチャに役立つ。
6. ArchiMateとUMLとBPMNの比較
これらの3つのモデリング言語は、それぞれ異なる目的に使用される:
| 言語 | 主な用途 |
|---|---|
| ArchiMate | ビジネス、アプリケーション、技術の各レイヤーにわたる企業アーキテクチャ |
| UML | アプリケーションレベルの設計、特にオブジェクト指向システム |
| BPMN | 詳細な手順フローを伴うビジネスプロセスモデリング |
ArchiMateはアーキテクチャの概要を提供する一方、UMLとBPMNはより詳細な技術的またはプロセス固有の詳細を提供する。多くの組織ではこれら3つを併用している。
7. ArchiMateが特に優れた例のシナリオ
- a. デジタルトランスフォーメーション計画:組織が数年間の変革プログラムを計画する際、ArchiMateは以下の点を明らかにするのを助けます:
- 現在の不満
- 技術的ギャップ
- 重複するアプリケーション
- 新たに求められる能力
- プロジェクト間の依存関係
- b. クラウド移行プロジェクト:ArchiMateはオンプレミスシステムのマッピング、統合ポイントの特定、および将来のクラウド環境のモデル化を支援します。
- c. 合併・買収:2つの組織の構造、アプリケーション、サービス、プロセスを比較するために使用される。
- d. コンプライアンスとガバナンス:規制産業では、ArchiMateを用いてすべてのビジネスプロセスとシステムが方針に準拠していることを確認する。
- e. 企業全体のデータマッピング:ArchiMateは、データオブジェクトがアプリケーションやプロセス全体でどのように使用されているかを可視化するのを支援する。

8. ArchiMateによるモデル作成の始め方
以下は、組織の規模に関係なく効果的なシンプルなアプローチです:
- ステップ1:目的を明確にする
能力マップ、アプリケーションランドスケープ、またはフルレイヤーの企業モデルを作成していますか? - ステップ2:主要な視点を選択する
まずは小さく始め、必要に応じて拡張する。 - ステップ3:標準のArchiMate要素を使ってモデル化する
表記の正確性を確保するために、ArchiMateツールを使用する。 - ステップ4:関係を追加する
ここでは依存関係や洞察が明確になる。 - ステップ5:ステークホルダーと検証する
ビジネスオーナー、ITチーム、ソリューションアーキテクトと協力して正確性を確認する。 - ステップ6:維持と更新
ArchiMateモデルは、常に最新の状態を保つことで、貴重なリポジトリとなる。
オンラインモデル化環境を利用すれば、図を継続的に進化させ、ドキュメント、Wiki、アーキテクチャレビューに統合できる。
9. よくある質問
- ArchiMateは誰が作成しましたか?
ArchiMateは、TOGAFを担当する同じ組織であるThe Open Groupの下で開発されました。 - 始めるにはすべてのレイヤーを学ぶ必要がありますか?
いいえ。多くの初心者は、拡張する前にビジネス層とアプリケーション層だけから始めます。 - ArchiMateは大企業専用ですか?
まったくその通りではありません。中小規模の組織も、プロジェクトやシステム設計にArchiMateを使用しています。 - ArchiMateはUMLやBPMNを置き換えることができますか?
それらを補完します。ArchiMateは高レベルのアーキテクチャに最適であり、UMLやBPMNはより詳細な情報を提供します。 - ArchiMateはクラウドアーキテクチャに適していますか?
はい。クラウド導入、近代化、統合マッピングに広く使用されています。 - 専用のArchiMateツールが必要ですか?
基本的な図は手書き可能ですが、専用のオンラインArchiMateツールを使用することで、表記の正確性が保たれ、コラボレーションが簡素化されます。
最終的な考察
ArchiMateは、戦略、プロセス、アプリケーション、データ、技術がどのように結びついているかを明確で標準化された方法で可視化する手段を提供します。チームが全体像を理解し、複雑さを軽減し、より良い意思決定を行うのに役立ちます。
デジタル変革の計画、システムの近代化、能力マッピング、ITと戦略の整合化を行う場合でも、ArchiMateは企業規模の課題に明確さをもたらす言語を提供します。












