ArchiMate — это открытый и стандартизированный язык моделирования для архитектуры предприятия. Он обеспечивает структурированный способ описания бизнес-процессов, приложений, данных и технологий в едином, согласованном представлении. Используя многоуровневую структуру, ArchiMate помогает командам обмениваться информацией о решениях в области архитектуры, анализировать зависимости и четко направлять проекты цифровой трансформации.
Архитектура предприятия часто становится трудной для передачи, когда стратегия, процессы, приложения, данные и технологии развиваются с разной скоростью. ArchiMate решает эту проблему, предлагая четкий, единый язык, который позволяет визуализировать, как все элементы организации взаимосвязаны. В этом руководстве вы узнаете, что такое ArchiMate, почему это важно и как он способствует более эффективному планированию и согласованности архитектуры.
1. Что такое ArchiMate?
ArchiMate — это язык моделирования, созданный The Open Group для поддержки практики архитектуры предприятия (EA). Он предлагает единое обозначение для описания взаимосвязей между бизнес-целями, процессами, информацией, приложениями и технологическими инфраструктурами.
Если взглянуть на корпоративные системы сверху, ArchiMate выступает как карта. Вместо случайных отдельных систем вы видите бизнес-возможности, рабочие процессы, приложения, объекты данных, интеграции, серверы и технологии, организованные в единой модели. Это общее понимание помогает руководителям бизнеса, архитекторам и командам ИТ говорить на одном языке.
Поскольку ArchiMate — это стандарт, он устраняет неоднозначность. Каждый элемент, связь и уровень подчиняются формальным определениям. Это делает язык пригодным для стратегического планирования, управления архитектурой и масштабной цифровой трансформации.
2. Почему существует ArchiMate
Организации часто сталкиваются с трудностями при ответе на вопросы, такие как:
- Как бизнес-возможность зависит от конкретных приложений?
- Какие объекты данных проходят через ключевые процессы?
- Если мы изменяем приложение, какие бизнес-функции будут затронуты?
- Как проекты ИТ согласуются со стратегическими целями?
Без структурированного языка моделирования на эти вопросы часто отвечают на основе разрозненной документации, несогласованных диаграмм или традиционных знаний.
ArchiMate объединяет все архитектурные области, позволяя специалистам:
- Визуализировать текущее и будущее состояние
- Анализировать пробелы и зависимости
- Согласовывать технологические инициативы со стратегиями бизнеса
- Снижать сложность архитектуры
- Четко передавать изменения между командами
Его сила заключается в единообразии. Любой, кто понимает нотацию ArchiMate, может интерпретировать модели, созданные другими, независимо от организации или отрасли.
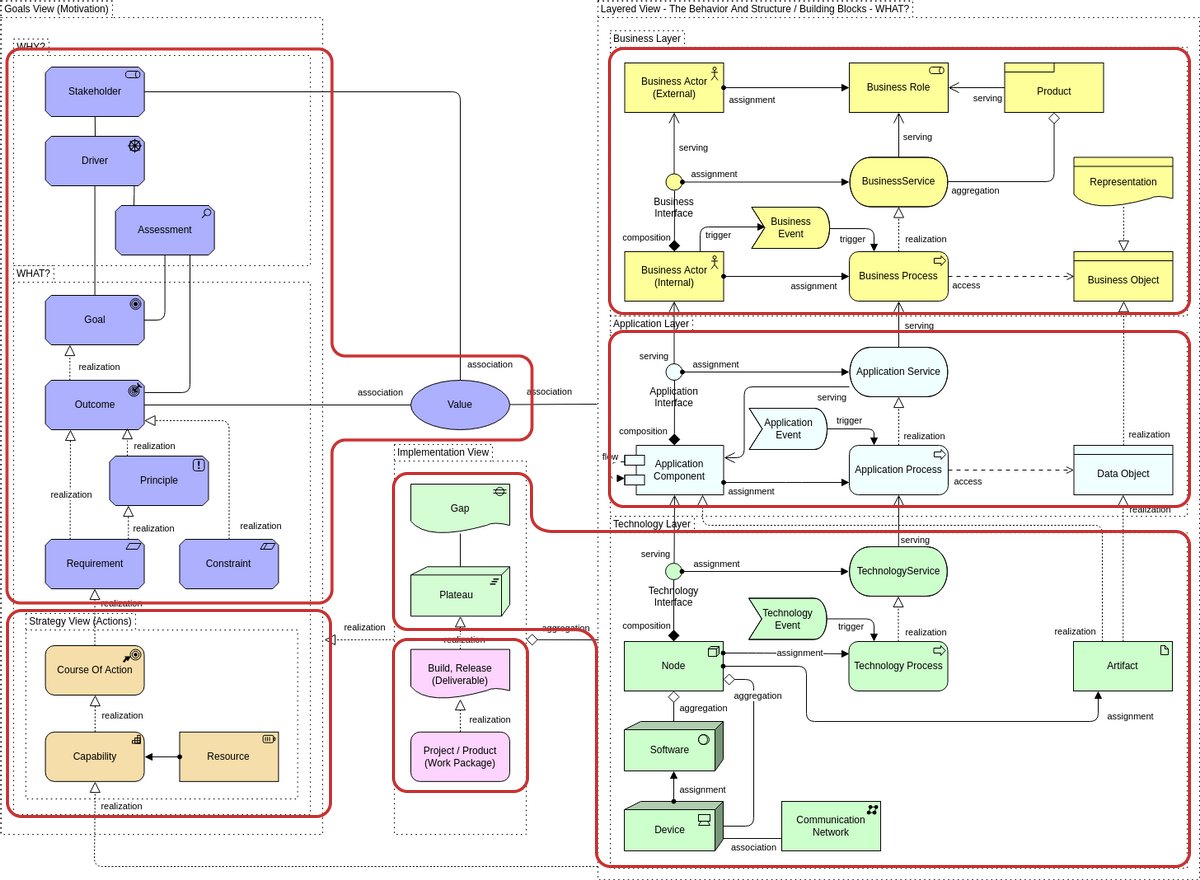
3. Многоуровневая структура ArchiMate
ArchiMate использует многоуровневую структуру, отражающую работу современных предприятий. Каждый уровень описывает разные точки зрения на организацию.
a. Уровень стратегии
Фокусируется на:
- Бизнес-цели
- Направления действий
- Возможности
- Потоки стоимости
Он определяет, чего организация хочет достичь, и как должны быть распределены ресурсы.

b. Уровень бизнеса
Описывает операционные аспекты:
- Бизнес-услуги
- Бизнес-процессы
- Роли и участники
- Бизнес-объекты
Этот уровень показывает, как организация создает ценность.

c. Уровень приложений
Описывает программные компоненты и службы:
- Приложения
- Службы приложений
- Интерфейсы
- Объекты данных
Он объясняет, как приложения поддерживают бизнес-процессы.

d. Уровень технологии
Охватывает базовую инфраструктуру:
- Оборудование
- Системное программное обеспечение
- Сети
- Службы платформы
Это показывает, как приложения работают на технологии.

e. Физический уровень
Используется при моделировании реальных ресурсов:
- Машины
- Материалы
- Сети распределения
- Физические процессы
Полезно для сценариев производства, логистики и IoT.

f. Уровни мотивации и реализации
Эти уровни обеспечивают структуру для:
- Требования
- Ограничения
- Драйверы заинтересованных сторон
- Рабочие пакеты
- Результаты
Полезно для планирования дорожных карт и программ трансформации.

4. Что отличает ArchiMate?
ArchiMate выделяется по нескольким причинам:
Единая нотация
Каждый элемент на всех уровнях следует единообразной синтаксической структуре, что делает модели легко читаемыми.
Межуровневые связи
ArchiMate позволяет соединять элементы между бизнес-уровнем, уровнем приложений и технологическим уровнем. Например:
- Бизнес-процессиспользуетуслугу приложения
- Компонент приложенияработает наузле технологии
- Возможностьреализуетстратегическую цель
Такая межуровневая видимость крайне важна для анализа воздействия.
Взгляды для разных аудиторий
ArchiMate поддерживает множество точек зрения, таких как:
- Сопоставление возможностей
- Вид процессов
- Сотрудничество приложений
- Виды, ориентированные на услуги
- Виды инфраструктуры
- Виды реализации и миграции
Каждая точка зрения выделяет только то, что необходимо аудитории.
Поддержка моделирования на уровне предприятия
ArchiMate хорошо масштабируется от небольших диаграмм до корпоративных хранилищ, содержащих сотни взаимосвязанных моделей.
5. Распространённое использование ArchiMate
ArchiMate широко используется в архитектуре предприятия, проектировании решений и программах цифровой трансформации. Среди наиболее распространённых применений:
- Картирование бизнес-возможностей: Показывает, чем занимается организация, а не тем, как она работает. Помогает в планировании инвестиций и принятии решений по портфелю.
- Управление портфелем приложений: Визуализирует системы, взаимосвязи, избыточность и приоритеты модернизации.
- Анализ воздействия: Помогает командам понять, что происходит при изменении процесса, приложения или сервера.
- Проектирование целевых архитектур: Позволяет архитекторам моделировать будущие состояния и сравнивать их с текущими состояниями.
- Планирование проектов и дорожных карт: Уровень реализации ArchiMate помогает согласовать архитектуру предприятия с портфелями проектов.
- Планирование облачных решений и модернизации: Полезно для миграций, карт интеграции и гибридных архитектур.
6. ArchiMate против UML против BPMN
Эти три языка моделирования служат разным целям:
| Язык | Основное применение |
|---|---|
| ArchiMate | Архитектура предприятия на уровне бизнеса, приложений и технологий |
| UML | Проектирование на уровне приложений, особенно объектно-ориентированных систем |
| BPMN | Моделирование бизнес-процессов с детальными процедурными потоками |
ArchiMate предоставляет обзор архитектуры, в то время как UML и BPMN предоставляют более глубокие технические или процессно-ориентированные детали. Многие организации используют все три языка вместе.
7. Примеры ситуаций, в которых ArchiMate проявляет себя наилучшим образом
- а. Планирование цифровой трансформации: Когда организация планирует многолетнюю программу трансформации, ArchiMate помогает выявить:
- Текущие проблемы
- Технологические пробелы
- Избыточные приложения
- Необходимые новые возможности
- Зависимости между проектами
- b. Проекты миграции в облако: ArchiMate помогает создавать карту локальных систем, выявлять точки интеграции и моделировать будущую облачную среду.
- c. Слияние и поглощение: Используется для сравнения структур, приложений, услуг и процессов двух организаций.
- d. Соответствие и управление: Регулируемые отрасли используют ArchiMate для обеспечения соответствия каждому бизнес-процессу и системе политикам.
- e. Картирование данных на уровне предприятия: ArchiMate помогает визуализировать, где используются объекты данных в приложениях и процессах.

8. Как начать моделирование с помощью ArchiMate
Вот простой подход, который хорошо работает независимо от размера организации:
- Шаг 1: Определите свою цель
Вы создаете карту возможностей, ландшафт приложений или полнослойную корпоративную модель? - Шаг 2: Выберите ключевые точки зрения
Начните с малого и расширяйтесь только при необходимости. - Шаг 3: Моделируйте с использованием стандартных элементов ArchiMate
Используйте инструмент ArchiMate для обеспечения точности нотации. - Шаг 4: Добавьте связи
Вот где становятся видимыми зависимости и ценности. - Шаг 5: Проверьте с заинтересованными сторонами
Проверьте точность с владельцами бизнеса, командами ИТ и архитекторами решений. - Шаг 6: Поддерживайте и обновляйте
Модели ArchiMate становятся ценными хранилищами, если их поддерживать в актуальном состоянии.
С помощью онлайн-среды моделирования вы можете постоянно развивать диаграммы и интегрировать их в документацию, вики или обзоры архитектуры.
9. Часто задаваемые вопросы
- Кто создал ArchiMate?
ArchiMate был разработан при поддержке The Open Group, той же организации, которая отвечает за TOGAF. - Мне нужно изучить все уровни, чтобы начать?
Нет. Многие начинающие начинают с бизнес-уровня и уровня приложений, прежде чем расширяться. - ArchiMate предназначен только для крупных предприятий?
Вовсе нет. Малые и средние организации используют ArchiMate для проектирования проектов и систем. - Может ли ArchiMate заменить UML или BPMN?
Он дополняет их. ArchiMate идеально подходит для архитектуры высокого уровня; UML и BPMN предлагают более глубокие детали. - Подходит ли ArchiMate для архитектуры облака?
Да. Он широко используется для внедрения облака, модернизации и картографирования интеграции. - Мне нужен специализированный инструмент ArchiMate?
Хотя простые диаграммы можно рисовать от руки, специализированный онлайн-инструмент ArchiMate обеспечивает точность нотации и упрощает совместную работу.
Заключительные мысли
ArchiMate предоставляет четкий, стандартизированный способ визуализации того, как стратегия, процессы, приложения, данные и технологии взаимосвязаны. Он помогает командам понять общую картину, снизить сложность и принимать более обоснованные решения.
Независимо от того, планируете ли вы цифровую трансформацию, модернизацию систем, картографирование возможностей или согласование ИТ со стратегией, ArchiMate предлагает язык, который приносит ясность в вызовы масштаба предприятия.












