什麼是ArchiMate?企業架構建模的完整入門

ArchiMate 是一種開放且標準化的企業架構建模語言。它提供了一種結構化的方式,以單一且連貫的視角描述業務流程、應用程式、資料與技術。透過使用分層架構,ArchiMate 協助團隊清晰地溝通架構決策、分析依賴關係,並引導數位轉型專案。

當策略、流程、應用程式、資料與技術以不同速度演進時,企業架構往往難以溝通。ArchiMate 透過提供一種清晰且一致的語言,讓您能夠視覺化組織中所有元素之間的連結。在本指南中,您將了解 ArchiMate 是什麼、它的重要性,以及它如何支援更佳的規劃與架構對齊。

1. 什麼是 ArchiMate?

ArchiMate 是由 The Open Group 創建的建模語言,用以支援企業架構(EA)實務。它提供一致的符號系統,用以描述業務目標、流程、資訊、應用程式與技術基礎設施之間的相互關係。

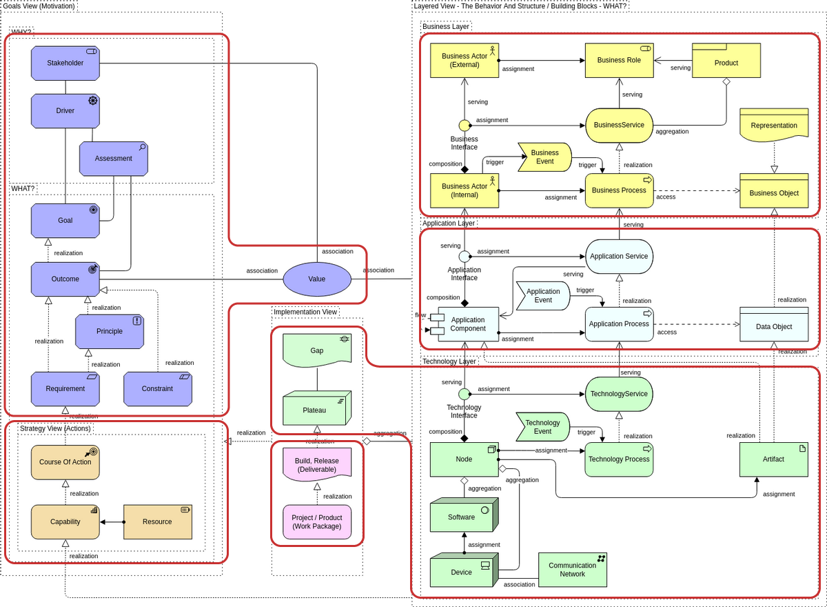
Different parts are merged in an ArchiMate

如果您從上方觀察企業系統,ArchiMate 就像一張地圖。您不會看到零散的單一系統,而是看到業務能力、工作流程、應用程式、資料物件、整合、伺服器與技術以統一模型呈現。這種共通的理解有助於企業領導者、架構師與 IT 團隊使用相同的語言溝通。

由於 ArchiMate 是一種標準,它消除了模糊性。每個元素、關係與層級都遵循正式定義。這使得該語言適用於戰略規劃、架構治理與大規模數位轉型。


2. ArchiMate 存在的原因

組織經常難以回答以下問題:

  • 業務能力如何依賴於特定的應用程式?
  • 哪些資料物件會流經關鍵流程?
  • 如果我們更改一個應用程式,哪些業務功能會受到影響?
  • IT 專案如何與戰略目標對齊?

若缺乏結構化的建模語言,這些答案往往依賴於零散的文件、不一致的圖表或口傳知識。

ArchiMate 將所有架構領域整合在一起,使專業人士能夠:

  • 視覺化現狀與未來狀態
  • 分析差距與依賴關係
  • 將技術計畫與業務策略對齊
  • 降低架構複雜度
  • 跨團隊清晰傳達變更

它的優勢在於一致性。任何理解 ArchiMate 符號的人,都能解讀其他任何人所建立的模型,無論其組織或產業為何。


3. ArchiMate 分層架構

ArchiMate 使用分層結構,反映現代企業的運作方式。每一層描述組織的不同觀點。

a. 戰略層

著重於:

  1. 業務目標
  2. 行動路徑
  3. 能力
  4. 價值流

它定義了組織希望達成的目標,以及資源應如何配置。

Strategy Layer defines what the organization wants to achieve and how resources should be allocated.

b. 商業層

描述運營方面的內容:

  1. 商業服務
  2. 商業流程
  3. 角色與參與者
  4. 商業物件

此層顯示組織如何創造價值。

Business Layer shows how the organization delivers value.

c. 應用層

描述軟體組件與服務:

  1. 應用程式
  2. 應用服務
  3. 介面
  4. 資料物件

說明應用程式如何支援商業工作流程。

Application Layer explains how applications support business workflows.

d. 技術層

涵蓋基礎設施:

  1. 硬體
  2. 系統軟體
  3. 網路
  4. 平台服務

顯示應用程式如何在技術上運行。

Technology Layer shows how applications run on technology.

e. 物理層

用於模擬現實世界資源時:

  1. 機器
  2. 材料
  3. 分銷網路
  4. 物理流程

對於製造、物流及物聯網情境非常有幫助。

Physical Layer is helpful for manufacturing, logistics, and IoT scenarios.

f. 動機與實作層

這些層提供結構給:

  1. 需求
  2. 限制條件
  3. 利害關係人驅動因素
  4. 工作包
  5. 交付成果

對於規劃路線圖和轉型計畫非常有用。

Motivation & Implementation Layers are useful for planning roadmaps and transformation programs.


4. 什麼讓 ArchiMate 不同?

ArchiMate 之所以突出,原因有以下幾點:

統一符號

各層級中的每個元素都遵循一致的語法,使模型更易於閱讀。

跨層級關係

ArchiMate 允許您連接業務、應用和技術層級中的項目。例如:

  • 一個業務流程使用一個應用服務
  • 一個應用組件運行於一個技術節點
  • 一個能力實現一個戰略目標

這種跨層級的可見性對於影響分析至關重要。

針對不同受眾的觀點

ArchiMate 支援多種觀點,例如:

  • 能力映射
  • 流程觀點
  • 應用協作
  • 服務導向觀點
  • 基礎設施觀點
  • 實施與遷移觀點

每個觀點僅突出觀眾所需的内容。

支援企業範圍內的建模

ArchiMate 可以從小型圖示擴展至包含數百個相互關聯模型的企業資料庫,表現良好。


5. ArchiMate 的常見用途

ArchiMate 廣泛應用於企業架構、解決方案設計以及數位轉型計畫中。一些最常見的應用包括:

  • 業務能力映射:顯示組織所做的事,而非其運作方式。有助於投資規劃與組合決策。
  • 應用程式組合管理:呈現系統、關係、重複性以及現代化優先順序。
  • 影響分析:協助團隊了解當流程、應用程式或伺服器變更時會發生什麼情況。
  • 設計目標架構:讓架構師能夠模擬未來狀態,並與現有狀態進行比較。
  • 專案與路徑規劃:ArchiMate 的實施工層有助於將企業架構與專案組合對齊。
  • 雲端與現代化規劃:適用於遷移、整合地圖以及混合架構。

6. ArchiMate 與 UML 及 BPMN 的比較

這三種建模語言具有不同的用途:

語言 主要用途
ArchiMate 企業架構,涵蓋業務、應用程式與技術層
UML 應用層設計,特別是物件導向系統
BPMN 具體流程的業務流程建模

ArchiMate 提供架構概觀,而 UML 與 BPMN 則提供更深入的技術或流程特定細節。許多組織會同時使用這三種語言。


7. ArchiMate 優勢明顯的範例情境

  • a. 數位轉型規劃:當組織規劃多年變革計畫時,ArchiMate 有助於揭示:
    • 當前的挫折
    • 技術缺口
    • 重複的應用程式
    • 所需的新能力
    • 專案之間的依賴關係
  • b. 雲端遷移專案:ArchiMate 可協助繪製本地系統、識別整合點,並建立未來雲端環境的模型。
  • c. 合併與收購:用於比較兩個組織的結構、應用程式、服務與流程。
  • d. 合規與治理:受監管的產業利用 ArchiMate 確保每個業務流程與系統均符合政策。
  • e. 全企業資料映射:ArchiMate 可協助視覺化資料物件在應用程式與流程中如何被使用。


8. 如何開始使用 ArchiMate 建模

以下是一種簡單且適用於任何規模組織的方法:

  • 步驟 1:明確您的目的
    您是在建立能力地圖、應用程式環境,還是完整的企業模型?
  • 步驟 2:選擇您的關鍵視角
    從小處著手,僅在需要時再擴展。
  • 步驟 3:使用標準的 ArchiMate 元素進行建模
    使用 ArchiMate 工具以確保符號準確性。
  • 步驟 4:新增關係
    這正是依賴關係與洞察變得清晰之處。
  • 步驟 5:與利害關係人驗證
    與業務負責人、IT 小組及解決方案架構師確認準確性。
  • 步驟 6:維護與更新
    當持續更新時,ArchiMate 模型便成為寶貴的知識庫。

透過線上建模環境,您可以持續演進圖表,並將其整合至文件、wiki 或架構審查中。


9. 常見問題

  1. 誰創造了 ArchiMate?
    ArchiMate 是在開放組織(The Open Group)下開發的,該組織也是 TOGAF 的負責機構。
  2. 我需要學習所有層次才能開始嗎?
    不需要。許多初學者會先從業務層和應用層開始,然後再逐步擴展。
  3. ArchiMate 只適用於大型企業嗎?
    完全不是。中小型組織也使用 ArchiMate 進行專案與系統設計。
  4. ArchiMate 可以取代 UML 或 BPMN 嗎?
    它們是互相補充的。ArchiMate 非常適合高階架構;而 UML 與 BPMN 則提供更深入的細節。
  5. ArchiMate 適用於雲端架構嗎?
    是的。它廣泛應用於雲端採用、現代化以及整合地圖繪製。
  6. 我需要使用專門的 ArchiMate 工具嗎?
    雖然基本圖表可以手繪,但專用的線上 ArchiMate 工具能確保符號準確性,並簡化協作。

最後的想法

ArchiMate 提供了一種清晰且標準化的方式,用以視覺化策略、流程、應用程式、資料與技術之間的連結。它幫助團隊掌握整體圖景,降低複雜性,並做出更好的決策。

無論您是規劃數位轉型、現代化系統、繪製能力地圖,還是將 IT 與策略對齊,ArchiMate 都提供了一種語言,為企業級挑戰帶來清晰度。