ArchiMate est un langage de modélisation ouvert et standardisé pour l’architecture d’entreprise. Il offre une méthode structurée pour décrire les processus métiers, les applications, les données et la technologie dans une vue unique et cohérente. Grâce à un cadre en couches, ArchiMate aide les équipes à communiquer les décisions d’architecture, à analyser les dépendances et à guider les projets de transformation numérique avec clarté.
L’architecture d’entreprise devient souvent difficile à communiquer lorsque la stratégie, les processus, les applications, les données et la technologie évoluent à des rythmes différents. ArchiMate y remédie en offrant un langage clair et uniforme qui vous permet de visualiser la manière dont tout ce qui se trouve au sein d’une organisation est connecté. Dans ce guide, vous apprendrez ce qu’est ArchiMate, pourquoi cela importe et comment il soutient une meilleure planification et une meilleure alignement architectural.
1. Qu’est-ce qu’ArchiMate ?
ArchiMate est un langage de modélisation créé par The Open Group pour soutenir la pratique de l’architecture d’entreprise (EA). Il propose une notation cohérente pour décrire la manière dont les objectifs métiers, les processus, l’information, les applications et les infrastructures technologiques sont liés entre eux.
Si vous observez les systèmes d’entreprise depuis le haut, ArchiMate agit comme une carte. Au lieu de voir des systèmes individuels aléatoires, vous voyez des capacités métiers, des flux de travail, des applications, des objets de données, des intégrations, des serveurs et des technologies organisés dans un modèle unifié. Cette compréhension partagée aide les dirigeants d’entreprise, les architectes et les équipes informatiques à parler la même langue.
Comme ArchiMate est une norme, elle élimine toute ambiguïté. Chaque élément, relation et couche suit des définitions formelles. Cela rend le langage adapté à la planification stratégique, à la gouvernance architecturale et à la transformation numérique à grande échelle.
2. Pourquoi ArchiMate existe
Les organisations ont souvent du mal à répondre à des questions telles que :
- Comment une capacité métier dépend-elle d’applications spécifiques ?
- Quels objets de données circulent à travers les processus clés ?
- Si nous modifions une application, quelles fonctions métiers sont affectées ?
- Comment les projets informatiques s’alignent-ils sur les objectifs stratégiques ?
Sans un langage de modélisation structuré, ces réponses reposent souvent sur des documents épars, des diagrammes incohérents ou des savoirs traditionnels.
ArchiMate rassemble tous les domaines architecturaux, permettant aux professionnels de :
- Visualiser les états actuels et futurs
- Analyser les écarts et les dépendances
- Aligner les initiatives technologiques avec les stratégies métiers
- Réduire la complexité architecturale
- Communiquer clairement les changements à travers les équipes
Sa force réside dans son uniformité. Quiconque comprend la notation ArchiMate peut interpréter les modèles créés par d’autres, indépendamment de l’organisation ou du secteur.
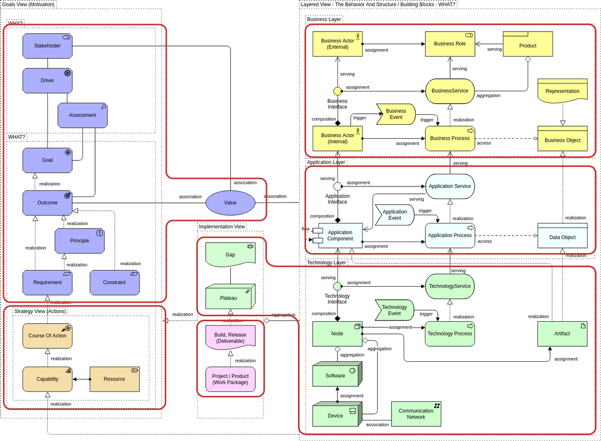
3. Le cadre en couches ArchiMate
ArchiMate utilise une structure en couches qui reflète la manière dont fonctionnent les entreprises modernes. Chaque couche décrit un point de vue différent de l’organisation.
a. Couche Stratégie
Se concentre sur :
- Objectifs métiers
- Voies d’action
- Capacités
- Flux de valeur
Elle définit ce que l’organisation souhaite atteindre et comment les ressources doivent être allouées.

b. Couche métier
Décrit les aspects opérationnels :
- Services métiers
- Processus métiers
- Rôles et acteurs
- Objets métiers
Cette couche montre comment l’organisation crée de la valeur.

c. Couche application
Décrit les composants et services logiciels :
- Applications
- Services d’application
- Interfaces
- Objets de données
Elle explique comment les applications soutiennent les flux de travail métiers.

d. Couche technologique
Couvre l’infrastructure sous-jacente :
- Matériel
- Logiciels système
- Réseaux
- Services de plateforme
Cela montre comment les applications fonctionnent sur la technologie.

e. Couche physique
Utilisé lors de la modélisation des ressources du monde réel :
- Machines
- Matériaux
- Réseaux de distribution
- Processus physiques
Utiles pour les scénarios de fabrication, de logistique et d’Internet des objets.

f. Couches motivation et mise en œuvre
Ces couches fournissent une structure pour :
- Exigences
- Contraintes
- Pilotes des parties prenantes
- Paquets de travail
- Livraisons
Utile pour planifier les feuilles de route et les programmes de transformation.

4. Qu’est-ce qui distingue ArchiMate ?
ArchiMate se distingue pour plusieurs raisons :
Notation unifiée
Chaque élément à travers les couches suit une syntaxe harmonisée, ce qui rend les modèles faciles à lire.
Relations entre couches
ArchiMate vous permet de relier des éléments entre les couches métier, application et technologie. Par exemple :
- Un processus métier utilise un service d’application
- Un composant d’application fonctionne sur un nœud technologique
- Une capacité réaliseun objectif stratégique
Cette visibilité entre couches est essentielle pour l’analyse d’impact.
Points de vue adaptés à différents publics
ArchiMate prend en charge de nombreux points de vue tels que :
- Cartographie des capacités
- Vue des processus
- Coopération d’application
- Vues orientées services
- Vues d’infrastructure
- Vues de mise en œuvre et de migration
Chaque point de vue met en évidence uniquement ce dont le public a besoin.
Prise en charge de la modélisation à l’échelle de l’entreprise
ArchiMate se prête bien à des diagrammes de petite taille jusqu’aux référentiels d’entreprise contenant des centaines de modèles interconnectés.
5. Utilisations courantes d’ArchiMate
ArchiMate est largement utilisé en architecture d’entreprise, conception de solutions et programmes de transformation numérique. Certaines des applications les plus courantes incluent :
- Cartographie des capacités métiers :Montre ce que l’organisation fait plutôt que la manière dont elle fonctionne. Aide à la planification des investissements et aux décisions de portefeuille.
- Gestion du portefeuille d’applications :Visualise les systèmes, les relations, les redondances et les priorités de modernisation.
- Analyse d’impact :Aide les équipes à comprendre ce qui se produit lorsqu’un processus, une application ou un serveur change.
- Conception d’architectures cibles :Permet aux architectes de modéliser les états futurs et de les comparer aux états actuels.
- Planification des projets et des roadmap :La couche de mise en œuvre d’ArchiMate aide à aligner l’EA avec les portefeuilles de projets.
- Planification du cloud et de la modernisation :Utile pour les migrations, les cartes d’intégration et les architectures hybrides.
6. ArchiMate vs. UML vs. BPMN
Ces trois langages de modélisation servent à des fins différentes :
| Langage | Utilisation principale |
|---|---|
| ArchiMate | Architecture d’entreprise à travers les couches métier, application et technologie |
| UML | Conception au niveau de l’application, en particulier les systèmes orientés objet |
| BPMN | Modélisation des processus métiers avec des flux procéduraux détaillés |
ArchiMate fournit des aperçus architecturaux, tandis que UML et BPMN fournissent des détails techniques ou spécifiques aux processus. De nombreuses organisations utilisent les trois ensemble.
7. Scénarios d’exemple où ArchiMate excelle
- a. Planification de la transformation numérique :Lorsqu’une organisation prévoit un programme de transformation sur plusieurs années, ArchiMate aide à révéler :
- Frustrations actuelles
- Écarts technologiques
- Applications redondantes
- Nouvelles capacités requises
- Dépendances entre les projets
- b. Projets de migration vers le cloud : ArchiMate aide à cartographier les systèmes locaux, à identifier les points d’intégration et à modéliser le paysage cloud futur.
- c. Fusions et acquisitions : Utilisé pour comparer les structures, les applications, les services et les processus de deux organisations.
- d. Conformité et gouvernance : Les secteurs réglementés utilisent ArchiMate pour s’assurer que chaque processus métier et système est conforme aux politiques.
- e. Cartographie des données à l’échelle de l’entreprise : ArchiMate aide à visualiser où les objets de données sont utilisés à travers les applications et les processus.

8. Comment commencer à modéliser avec ArchiMate
Voici une approche simple qui fonctionne bien quelle que soit la taille de l’organisation :
- Étape 1 : Identifiez votre objectif
Créez-vous une carte des capacités, un paysage d’applications ou un modèle d’entreprise complet à plusieurs niveaux ? - Étape 2 : Choisissez vos points de vue clés
Commencez petit et étendez uniquement lorsque nécessaire. - Étape 3 : Modélisez à l’aide des éléments standards ArchiMate
Utilisez un outil ArchiMate pour garantir la précision de la notation. - Étape 4 : Ajoutez des relations
C’est là que les dépendances et les insights deviennent visibles. - Étape 5 : Validez auprès des parties prenantes
Vérifiez l’exactitude avec les responsables métiers, les équipes informatiques et les architectes de solutions. - Étape 6 : Maintenir et mettre à jour
Les modèles ArchiMate deviennent des ressources précieuses lorsqu’ils sont maintenus à jour.
Avec un environnement de modélisation en ligne, vous pouvez faire évoluer continuellement les diagrammes et les intégrer à la documentation, aux wikis ou aux revues d’architecture.
9. Questions fréquemment posées
- Qui a créé ArchiMate ?
ArchiMate a été développé sous l’égide de The Open Group, la même organisation responsable de TOGAF. - Ai-je besoin d’apprendre toutes les couches pour commencer ?
Non. Beaucoup de débutants commencent par les seules couches Métier et Application avant de s’étendre. - ArchiMate est-il uniquement destiné aux grandes entreprises ?
Pas du tout. Les petites et moyennes organisations utilisent ArchiMate pour la conception de projets et de systèmes. - ArchiMate peut-il remplacer UML ou BPMN ?
Il les complète. ArchiMate est idéal pour l’architecture de haut niveau ; UML et BPMN offrent un niveau de détail plus poussé. - ArchiMate est-il adapté à l’architecture cloud ?
Oui. Il est largement utilisé pour l’adoption du cloud, la modernisation et la cartographie d’intégration. - Ai-je besoin d’un outil spécialisé ArchiMate ?
Bien que des diagrammes basiques puissent être dessinés à la main, un outil en ligne dédié ArchiMate garantit la précision de la notation et simplifie la collaboration.
Pensées finales
ArchiMate offre une méthode claire et standardisée pour visualiser la manière dont la stratégie, les processus, les applications, les données et la technologie sont liés. Il aide les équipes à comprendre le tableau global, à réduire la complexité et à prendre de meilleures décisions.
Que vous planifiiez une transformation numérique, modernisiez des systèmes, cartographiiez des capacités ou aligniez l’IT sur la stratégie, ArchiMate offre un langage qui apporte de la clarté aux défis à l’échelle de l’entreprise.












