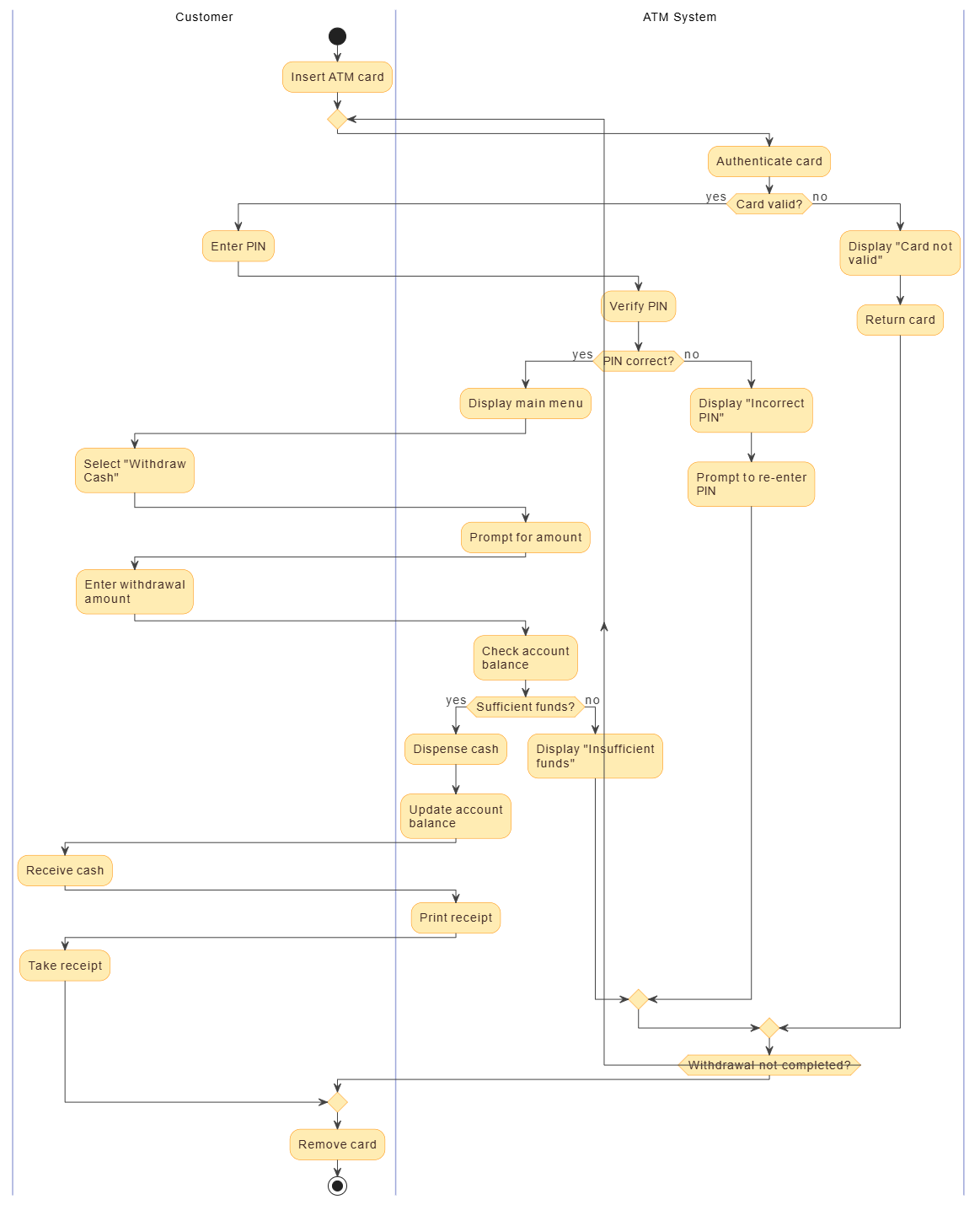
Các sơ đồ hoạt động vẫn là một trong những công cụ UML hiệu quả nhất để mô hình hóaluồng điều khiển, luồng dữ liệu, vàquy trình làm việc. Các biến thể đường dẫn (chia vùng) xuất sắc trong việc làm rõ trách nhiệm giữa các tác nhân và hệ thống. Ví dụ về rút tiền ATM dựa trên PlantUML minh họa một quy trình thực tế, đa tác nhân với xác thực, các quyết định, vòng lặp và xử lý lỗi.

Bài viết được cập nhật này bao gồmcác tính năng được hỗ trợ AI của Visual Paradigm (tính đến đầu năm 2026), giúp tự động hóa đáng kể việc tạo các sơ đồ này—giảm thời gian làm thủ công từ vài giờ xuống vài phút mà vẫn đảm bảo tuân thủ UML và cấu trúc đường dẫn.
1. Các khái niệm chính trongUML sơ đồ hoạt động
(bảng không thay đổi để tiết kiệm không gian – tham khảo bản gốc)
2. Đường dẫn là gì và tại sao nên sử dụng chúng?
(không thay đổi – lợi ích vẫn giữ nguyên)
3. Nghiên cứu trường hợp: Quy trình rút tiền ATM
Bối cảnh và hướng dẫn chi tiết vẫn giữ nguyên: khách hàng đưa thẻ vào, xác thực mã PIN (có thử lại), nhập số tiền, kiểm tra số dư, rút tiền thành công, thông báo lỗi nếu không thành công, in biên lai và trả thẻ. Vòng lặplặp lạiđược xử lý một cách tinh tế để thử lại cho đến khi hoàn tất.
Mã nguồn PlantUML ban đầu (được cung cấp trước đó) tạo ra một sơ đồ đường dẫn sạch sẽ với các đường dẫn được định kiểu, các hoạt động màu cam và các mũi tên màu xám.
4. Tự động hóa việc tạo sơ đồ hoạt động đường dẫn bằng AI của Visual Paradigm (Phần mới)
Visual Paradigmđã tích hợpAI tạo nội dung tiên tiếntrên các nền tảng của mình (phiên bản chuyên nghiệp dành cho máy tính để bàn, VP Online, trợ lý chatbot AI và các ứng dụng AI chuyên dụng) để chuyển đổi mô tả văn bản thành các sơ đồ UML chuyên nghiệp—kể cả sơ đồ hoạt động đường dẫn.
Các tính năng AI chính cho sơ đồ hoạt động (phiên bản 2025–2026)
-
Tạo sơ đồ từ văn bản — Mô tả quy trình bằng ngôn ngữ tự nhiên; AI sẽ tạo ngay lập tức một sơ đồ được cấu trúc đầy đủ.
-
Công cụ chuyển đổi từ Use Case sang sơ đồ hoạt động — Nhập các bản mô tả use case chi tiết (luồng chính + các trường hợp thay thế/trừu tượng); AI tự động chuyển đổi chúng thành sơ đồ hoạt động, bao gồm các quyết định, vòng lặp và phân vùng.
-
Trợ lý ảo AI để tinh chỉnh dần dần — Bắt đầu bằng một lời nhắc như “Tạo sơ đồ hoạt động dạng bể bơi cho giao dịch rút tiền tại ATM với các bể bơi Khách hàng và Hệ thống ATM.” Tinh chỉnh qua cuộc trò chuyện: “Thêm xử lý trường hợp số dư không đủ,” “Bao gồm vòng lặp thử lại mã PIN,” hoặc “Làm các bể bơi thẳng đứng và thêm màu sắc.”
-
Trình tạo sơ đồ hoạt động trực tiếp — Hỗ trợ chuyên biệt trên công cụ máy tính để bàn (giới thiệu tháng 2 năm 2026) và công cụ đám mây để tạo sơ đồ hoạt động từ văn bản thuần túy, yêu cầu quy trình làm việc hoặc các tình huống.
-
Hỗ trợ bể bơi / phân vùng — AI tự động phân bổ các hoạt động cho các tác nhân/hệ thống dựa trên mô tả của bạn (ví dụ: “Khách hàng đưa thẻ vào” → bể bơi Khách hàng; “Xác thực thẻ” → bể bơi Hệ thống ATM).
-
Đầu ra hoàn toàn có thể chỉnh sửa — Các sơ đồ được tạo ra sẽ mở trong trình soạn thảo của Visual Paradigm để chỉnh sửa thủ công, thay đổi phong cách, thêm ghi chú hoặc xuất ra (định dạng PNG, SVG, định dạng tương thích PlantUML, v.v.).
-
Gợi ý thông minh theo ngữ cảnh — AI lấp đầy các khoảng trống, đề xuất các nhánh bị thiếu (ví dụ: đường đi thẻ không hợp lệ), và đảm bảo ký hiệu UML chính xác (các điểm chia/tách nếu cần song song hóa, mặc dù ví dụ ATM của chúng tôi chủ yếu theo thứ tự tuần tự).
Bước từng bước: Tạo sơ đồ ATM bằng AI của Visual Paradigm
-
Truy cập công cụ
-
Máy tính để bàn: MởVisual Paradigm → Sơ đồ mới → Sơ đồ hoạt động → Sử dụng tùy chọn tạo bằng AI (hoặc nút AI trên thanh công cụ).
-
Trực tuyến/Trợ lý ảo: Truy cập chat.visual-paradigm.com hoặc ai.visual-paradigm.com → Chọn trình tạo “Sơ đồ hoạt động UML”.
-
Ứng dụng chuyên dụng: Sử dụng “Chuyển đổi Use Case sang Sơ đồ hoạt động” hoặc “Trình tạo sơ đồ AI” chung.
-
-
Cung cấp đầu vào
-
Ví dụ lời nhắc đơn giản:
“Tạo sơ đồ hoạt động UML dạng bể bơi cho giao dịch rút tiền tại ATM. Các bể bơi: Khách hàng và Hệ thống ATM. Luồng: Khách hàng đưa thẻ vào, ATM xác thực thẻ (không hợp lệ → trả thẻ), nếu hợp lệ Khách hàng nhập mã PIN, ATM xác minh (sai → nhắc nhập lại), thành công hiển thị menu, Khách hàng chọn rút tiền, nhập số tiền, ATM kiểm tra số dư (thiếu tiền → lỗi), nếu được thì phát tiền, cập nhật số dư, in hóa đơn, Khách hàng nhận tiền và hóa đơn, sau đó rút thẻ ra.” -
Hoặc tải lên/dán mô tả use case bao gồm trường hợp thành công chính + các trường hợp thay thế.
-
-
Tạo bằng AI
-
AI phân tích trách nhiệm → tự động tạo các bể bơi.
-
Tạo vòng lặp cho các lần thử lại (mã PIN hoặc số tiền), các quyết định cho xác thực, kết thúc khi thành công.
-
Áp dụng bố cục chuyên nghiệp, màu sắc và các thành phần tuân thủ UML.

-
-
Tinh chỉnh và nâng cao
-
Trò chuyện: “Làm rõ vòng lặp bằng điều kiện lặp ‘Chưa hoàn tất rút tiền?’”
-
“Thêm phong cách: bể bơi Khách hàng màu xanh nhạt, hoạt động của ATM màu cam.”
-
“Bao gồm ngoại lệ cho việc giữ thẻ sau 3 lần nhập mã PIN sai.”
-
-
Xuất và tích hợp
-
Xuất ra hình ảnh, PDF hoặc mã PlantUML.
—–
@startuml
<style>
element {MaximumWidth 150}
</style>skinparam {
ArrowColor #424242
ArrowFontColor #424242
DefaultFontSize 14Swimlane {
BorderColor #9FA8DA
BackgroundColor #FFFFFF
FontColor #303F9F
}Activity {
BorderColor #FF8F00
BackgroundColor #FFECB3
FontColor #3E2723
}
}|#FFFFFF|Khách hàng|
start
:Thực hiện đưa thẻ ATM;repeat
|#FFFFFF|Hệ thống ATM|
:Xác thực thẻ;if (Thẻ hợp lệ?) then (có)
|#FFFFFF|Khách hàng|
:Nhập mã PIN;|#FFFFFF|Hệ thống ATM|
:Xác minh mã PIN;nếu (mã PIN đúng?) thì (có)
|#FFFFFF|Hệ thống ATM|
:Hiển thị menu chính;|#FFFFFF|Khách hàng|
:Chọn “Rút tiền”;|#FFFFFF|Hệ thống ATM|
:Yêu cầu nhập số tiền;|#FFFFFF|Khách hàng|
:Nhập số tiền rút;|#FFFFFF|Hệ thống ATM|
:Kiểm tra số dư tài khoản;nếu (Số dư đủ?) thì (có)
|#FFFFFF|Hệ thống ATM|
:Phát tiền;|#FFFFFF|Hệ thống ATM|
:Cập nhật số dư tài khoản;|#FFFFFF|Khách hàng|
:Nhận tiền;|#FFFFFF|Hệ thống ATM|
:In hóa đơn;|#FFFFFF|Khách hàng|
:Lấy hóa đơn;dừng
ngược lại (không)
|#FFFFFF|Hệ thống ATM|
:Hiển thị “Số dư không đủ”;
endifelse (không)
|#FFFFFF|Hệ thống ATM|
:Hiện thị “Mã PIN sai”;
:Yêu cầu nhập lại mã PIN;
endifelse (không)
|#FFFFFF|Hệ thống ATM|
:Hiện thị “Thẻ không hợp lệ”;
:Trả thẻ;
endiflặp lại khi (Rút tiền chưa hoàn tất?)
|#FFFFFF|Khách hàng|
:Tháo thẻ;
dừng
@enduml—–
-
Chèn vào tài liệu hoặc chia sẻ để xem xét.
-
Lợi ích của tự động hóa AI
-
Tốc độ — Từ trang trống đến sơ đồ swimlane hoàn chỉnh trong thời gian dưới 60 giây.
-
Độ chính xác — Tuân thủ các tiêu chuẩn UML; giảm thiểu các lỗi cú pháp phổ biến trong PlantUML thủ công.
-
Tính đầy đủ — AI thường đề xuất các nhánh bị bỏ qua (ví dụ: số lần nhập mã PIN tối đa).
-
Hợp tác — Các bên liên quan không chuyên mô tả quy trình bằng tiếng Anh; AI chuyển đổi thành hình ảnh minh họa.
-
Sự lặp lại — Cải tiến thông qua trao đổi đối thoại vượt trội hơn việc chỉnh sửa văn bản PlantUML nguyên bản.
Trong khi PlantUML cung cấp kiểm soát nhẹ nhàng dựa trên mã (rất tốt cho kiểm soát phiên bản), Visual Paradigm AI kết hợp những ưu điểm tốt nhất của cả hai: nhanh chóng tạo mẫu bằng văn bản và chỉnh sửa trực quan mạnh mẽ.
5. Hướng dẫn tạo sơ đồ hoạt động dải trượt hiệu quả
(giữ nguyên, nhưng thêm mẹo:)
-
Sử dụng AI trước tiên— Bắt đầu bằng AI của Visual Paradigm để tạo bản nháp, sau đó tinh chỉnh thủ công hoặc thông qua xuất khẩu PlantUML để đạt độ chính xác.
6. Những sai lầm phổ biến cần tránh
(giữ nguyên, thêm:)
-
Dựa quá nhiều vào AI mà không kiểm tra—luôn xác minh các quyết định/phạm vi phức tạp phù hợp với yêu cầu.
7. Ứng dụng thực tế
(giữ nguyên – lĩnh vực ngân hàng vẫn là trường hợp sử dụng chính; AI tăng tốc quá trình mô hình hóa cho các đội ngũ linh hoạt.)
Kết luận
Ví dụ rút tiền từ máy ATM minh họa rõ ràng sức mạnh của sơ đồ hoạt động dải trượt trong việc thể hiện các quy trình hợp tác, đầy quyết định. Với các tính năng AI của Visual Paradigm (chuyển đổi văn bản thành sơ đồ, chuyển đổi từ trường hợp sử dụng, tinh chỉnh qua chatbot), các chuyên gia hiện có thể tự động hóa phần lớn quá trình tạo lập—biến các yêu cầu mô tả thành các sơ đồ UML có cấu trúc dải trượt, hoàn chỉnh chỉ trong nháy mắt.
Thử tự mình:
-
Tải xuống Visual Paradigm Desktop (phiên bản chuyên nghiệp) hoặc truy cập chat.visual-paradigm.com.
-
Dán mô tả tình huống ATM và quan sát AI xây dựng sơ đồ của bạn.
Sự kết hợp giữamô hình hóa UML truyền thống với AI sinh tạo hiện đạigiúp sơ đồ hoạt động dải trượt trở nên dễ tiếp cận, nhanh hơn và chính xác hơn bao giờ hết—hoàn hảo cho các nhà phân tích, nhà phát triển và giáo viên.
Chúc bạn thiết kế vui vẻ!
-
Trình tạo sơ đồ lớp UML được hỗ trợ bởi AI của Visual Paradigm: Công cụ tiên tiến này tự động tạo sơ đồ lớp UML từ mô tả bằng ngôn ngữ tự nhiên, giúp rút ngắn đáng kể quy trình thiết kế và mô hình hóa phần mềm. Công cụ này cho phép các nhà phát triển tạo ra các lược đồ chuẩn hóa và báo cáo thiết kế đầy đủ chỉ với nỗ lực thủ công tối thiểu.
-
Visual Paradigm – Sơ đồ tuần tự UML được hỗ trợ bởi AI: Tài nguyên này giải thích cách tạo sơ đồ tuần tự UML chuyên nghiệp trực tiếp từ các lời nhắc văn bản bằng cách sử dụng bộ công cụ mô hình hóa AI tiên tiến. Công cụ này hiểu ý định người dùng để tinh chỉnh logic theo thời gian thực, đóng vai trò như một đối tác hợp tác trong mô hình hóa.
-
Tương lai của mô hình hóa: AI đang thay đổi cách tạo sơ đồ UML như thế nào: Bài viết này cung cấp phân tích sâu sắc về cách trí tuệ nhân tạo đang tối ưu hóa và nâng cao quá trình tạo sơ đồ UMLtrong phát triển phần mềm hiện đại. Nó nhấn mạnh sự chuyển dịch từ việc vẽ tay sang mô hình hóa thông minh và tự động.
-
Công cụ Tối ưu hóa Sơ đồ Thứ tự Dựa trên AI | Visual Paradigm: Bài viết nổi bật tính năng này thảo luận về cách AI nâng cao thiết kế phần mềm bằng cáchtự động cải thiện và tối ưu hóa các sơ đồ thứ tựvới các gợi ý thông minh. Nó biến các bản nháp đơn giản thành các mô hình tinh vi, chính xác phù hợp với các hệ thống phức tạp.
-
AI Chatbot có thể giúp bạn học UML nhanh hơn như thế nào: Bài viết này mô tả cách chatbot AI cung cấp mộtmôi trường tương tác để luyện tập UML, cung cấp trực quan hóa tức thì và phản hồi cho sinh viên và nhà phát triển. Nó giúp người dùng thấy ngay lập tức mọi khái niệm được trực quan hóa, giúp rút ngắn thời gian học các chuẩn mô hình hóa.
-
Sơ đồ Gói UML: Hướng dẫn toàn diện về việc cấu trúc cơ sở mã nguồn bằng AI: Hướng dẫn này khám phá cách AI hỗ trợ trong việccấu trúc hệ thống và quản lý các phụ thuộcsử dụng sơ đồ gói UML để tạo kiến trúc phần mềm sạch và mở rộng được. Nó đặc biệt tập trung vào việc duy trì kiến trúc thông qua phân tích phụ thuộc thông minh.
-
Hướng dẫn toàn diện về Sơ đồ Máy trạng thái UML với AI: Tài nguyên kỹ thuật này đề cập đến việc sử dụng các công cụ được nâng cao bởi AI đểmô hình hóa hành vi động phức tạp của đối tượngvà các chuyển đổi trạng thái với độ chính xác cao. Nó giải thích cách AI giúp ghi nhận phản hồi trạng thái lịch sử của các thực thể trước các sự kiện khác nhau.
-
Phân tích Văn bản AI – Chuyển đổi Văn bản thành Mô hình UML Tự động: Mô tả tính năng này giải thích cách AI phân tích tài liệu văn bản đểtự động xác định các thực thể và mối quan hệ, chuyển đổi chúng thành các mô hình UML có cấu trúc. Công cụ này được thiết kế để tự động hóa phần “công việc nặng nhọc” trong việc xác định lớp, thuộc tính và thao tác từ các mô tả vấn đề không có cấu trúc.
-
Tạo sơ đồ Hoạt động từ Các Trường hợp Sử dụng Ngay lập tức với AI: Bài viết này giới thiệu một động cơ AI giúpchuyển đổi nhanh chóng và chính xác mô tả trường hợp sử dụngthành các sơ đồ hoạt động UML chuyên nghiệp. Sự tự động hóa này đảm bảo rằng các luồng công việc hệ thống được trực quan hóa chính xác mà không cần vẽ tay.
-
Thành thạo Sơ đồ Trường hợp Sử dụng Dẫn dắt bởi AI với Visual Paradigm: Một hướng dẫn toàn diện về việc tận dụng các tính năng AI chuyên biệt để tạo racác sơ đồ trường hợp sử dụng UML thông minh và độngcho các hệ thống phần mềm hiện đại. Hướng dẫn này minh họa cách AI có thể tinh chỉnh và tự động hóa quá trình phát triển trường hợp sử dụng để đẩy nhanh tiến độ dự án.











