Posted inAI AI Chatbot UML
UML मॉडलिंग को समझना: विजुअल पैराडाइम के व्यापक मार्गदर्शिका का एक व्यावहारिक रीव्यू
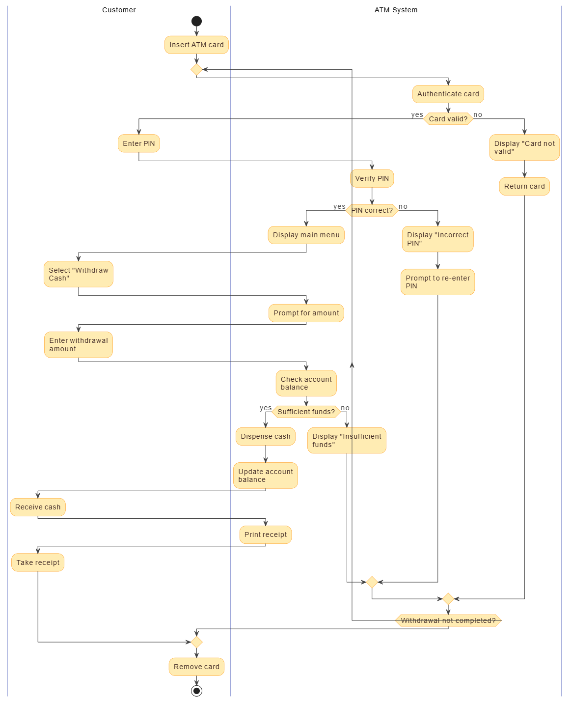
परिचय: वास्तविक दुनिया के व्यवसायियों के लिए यह UML मार्गदर्शिका क्यों महत्वपूर्ण है एक ऐसे व्यक्ति के रूप में जिसने दस साल से अधिक समय तक सॉफ्टवेयर आर्किटेक्चर और सिस्टम…









