Diagramy aktywności nadal są jednym z najskuteczniejszych narzędzi UML do modelowaniaprzepływ sterowania, przepływ danych, oraz przepływy pracy. Warianty z kanałami (podzielone) świetnie nadają się do wyjaśniania odpowiedzialności między aktorami i systemami. Przykład wypłaty gotówki z ATM oparty na PlantUML ilustruje realistyczny proces wieloaktorowy z uwierzytelnianiem, decyzjami, pętlami i obsługą błędów.

Ten przejrzysty artykuł zawiera Funkcje oparte na AI Visual Paradigm (od początku 2026 roku), które drastycznie automatyzują tworzenie takich diagramów — redukując wysiłek ręczny z godzin do minut, zachowując zgodność z UML i strukturę kanałów.
1. Kluczowe koncepcje w UML diagramach aktywności
(tabela bez zmian dla skrócenia – odnieść się do oryginału)
2. Co to są kanały i dlaczego ich używać?
(bez zmian – korzyści pozostają te same)
3. Przypadek badania: proces wypłaty gotówki z ATM
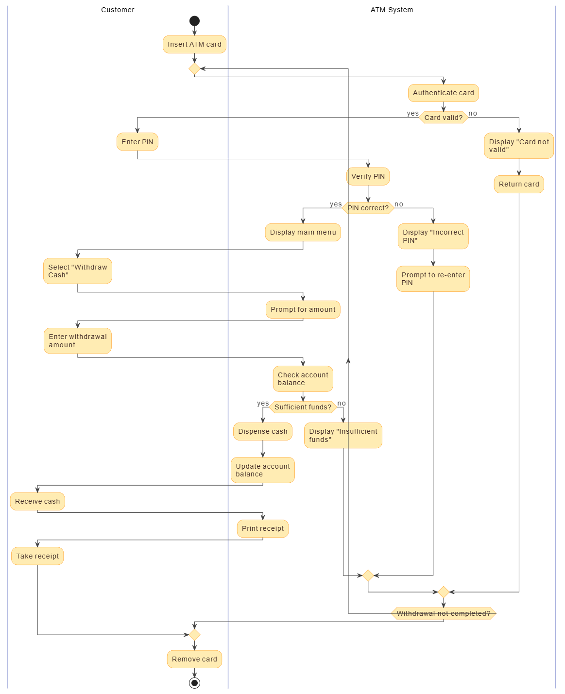
Scenariusz i szczegółowy przewodnik pozostają identyczne: klient wkłada kartę, weryfikacja PIN (z ponownymi próbami), wprowadzenie kwoty, sprawdzenie salda, wypłata gotówki w przypadku sukcesu, komunikaty o błędach w przeciwnym razie, wydruk potwierdzenia i zwrócenie karty. Pętla powtarzaj pętla elegancko obsługuje ponowne próby aż do zakończenia.
Oryginalny kod PlantUML (podany wcześniej) generuje czysty diagram z kanałami z sformatowanymi kanałami, pomarańczowymi aktywnościami i szarymi strzałkami.
4. Automatyzacja tworzenia diagramów aktywności z kanałami za pomocą AI Visual Paradigm (nowa sekcja)
Visual Paradigm zintegrował zaawansowane AI generatywne na swoich platformach (wydanie Desktop Professional, VP Online, czatbot AI i dedykowane aplikacje AI), aby przekształcać opisy tekstowe w profesjonalne diagramy UML — w tym diagramy aktywności z kanałami.
Kluczowe funkcje AI dla diagramów aktywności (wydania 2025–2026)
-
Generowanie diagramu z tekstu — Opisz proces w języku naturalnym; AI natychmiast generuje kompletnie sformatowany diagram.
-
Narzędzie konwersji przypadków użycia na diagramy działań — Wprowadź szczegółowe opisy przypadków użycia (główny przebieg + alternatywy/wyjątki); AI automatycznie konwertuje je na diagramy działań, w tym decyzje, pętle i podziały.
-
Chatbot AI do iteracyjnego doskonalenia — Zacznij od zapytania typu „Wygeneruj diagram działań z kanałami dla wypłaty gotówki z bankomatu z kanałami Klient i System bankomatu”. Doskonal poprzez rozmowę: „Dodaj obsługę niewystarczających środków”, „Uwzględnij pętlę ponownego wprowadzania PIN-u” lub „Zrób kanały pionowe i dodaj kolory”.
-
Bezpośredni generator diagramów działań — Dedicated wspieranie w narzędziach stacjonarnych (wprowadzone w lutym 2026 r.) i chmurowych do tworzenia diagramów działań z tekstu, wymagań procesu lub scenariuszy.
-
Wsparcie dla kanałów (swimlanes) i podziałów — AI inteligentnie przypisuje działania do aktorów/systemów na podstawie Twojego opisu (np. „Klient włącza kartę” → kanał Klient; „Autoryzacja karty” → kanał System bankomatu).
-
Pełna możliwość edycji wyniku — Wygenerowane diagramy otwierają się w edytorze Visual Paradigm do ręcznej modyfikacji, zmian stylu, dodawania notatek lub eksportu (PNG, SVG, formaty kompatybilne z PlantUML itd.).
-
Sugestie z uwzględnieniem kontekstu — AI uzupełnia braki, sugeruje brakujące gałęzie (np. ścieżka nieprawidłowej karty) i zapewnia poprawną notację UML (rozgałęzienia/łączenia, jeśli potrzebne równoległe przetwarzanie, choć nasz przykład bankomatu jest przede wszystkim sekwencyjny).
Krok po kroku: generowanie diagramu bankomatu za pomocą AI Visual Paradigm
-
Dostęp do narzędzia
-
Stacjonarny: OtwórzVisual Paradigm → Nowy diagram → Diagram działań → Użyj opcji generowania za pomocą AI (lub przycisku AI na pasku narzędzi).
-
Online/Chatbot: Odwiedź chat.visual-paradigm.com lub ai.visual-paradigm.com → Wybierz generator „Diagramu działań UML”.
-
Specjalistyczna aplikacja: Użyj „Przypadek użycia do diagramu działań” lub ogólnego „Generatora diagramów AI”.
-
-
Podaj dane wejściowe
-
Prosty przykład zapytania:
„Stwórz diagram działań UML z kanałami dla wypłaty gotówki z bankomatu. Kanały: Klient i System bankomatu. Przebieg: Klient włącza kartę, bankomat ją autoryzuje (nieprawidłowa → zwróć kartę), jeśli poprawna, Klient wprowadza PIN, bankomat sprawdza (błędny → ponowny prompt), po sukcesie wyświetl menu, Klient wybiera wypłatę, wprowadza kwotę, bankomat sprawdza saldo (niewystarczające → błąd), jeśli OK, wypłać gotówkę, zaktualizuj saldo, wydrukuj paragon, Klient zabiera gotówkę i paragon, następnie wyjmij kartę.” -
Lub prześlij lub wklej opis przypadku użycia obejmujący główny przebieg sukcesu oraz alternatywy.
-
-
Generowanie za pomocą AI
-
AI analizuje odpowiedzialności → automatycznie tworzy kanały.
-
Tworzy pętlę ponownych prób (PIN lub kwota), decyzje dla weryfikacji, zakończenie po sukcesie.
-
Zastosowuje profesjonalne ułożenie, kolory i elementy zgodne z notacją UML.

-
-
Doskonal i ulepsz
-
Rozmowa: „Zrób pętlę bardziej jasną z warunkiem powtarzania „Wypłata nie została zakończona?”
-
„Dodaj stylizację: kanał Klient o jasnoniebieskim kolorze, aktywności ATM o kolorze pomarańczowym.”
-
„Uwzględnij wyjątek dotyczący zatrzymania karty po 3 nieudanych próbach wpisania kodu PIN.“
-
-
Eksportuj i zintegruj
-
Eksportuj do obrazu, pliku PDF lub kodu PlantUML.
—–
@startuml
<style>
element {MaximumWidth 150}
</style>skinparam {
ArrowColor #424242
ArrowFontColor #424242
DefaultFontSize 14Swimlane {
BorderColor #9FA8DA
BackgroundColor #FFFFFF
FontColor #303F9F
}Activity {
BorderColor #FF8F00
BackgroundColor #FFECB3
FontColor #3E2723
}
}|#FFFFFF|Klient|
start
:Włóż kartę bankomatową;repeat
|#FFFFFF|System ATM|
:Zweryfikuj kartę;jeśli (Karta ważna?) to (tak)
|#FFFFFF|Klient|
:Wprowadź PIN;|#FFFFFF|System bankomatu|
:Weryfikuj PIN;jeśli (PIN poprawny?) to (tak)
|#FFFFFF|System bankomatu|
:Wyświetl menu główne;|#FFFFFF|Klient|
:Wybierz „Wypłać gotówkę”;|#FFFFFF|System bankomatu|
:Zapytaj o kwotę;|#FFFFFF|Klient|
:Wprowadź kwotę wypłaty;|#FFFFFF|System bankomatu|
:Sprawdź stan konta;jeśli (wystarczające środki?) to (tak)
|#FFFFFF|System bankomatu|
:Wydaj gotówkę;|#FFFFFF|System bankomatu|
:Zaktualizuj stan konta;|#FFFFFF|Klient|
:Odbierz gotówkę;|#FFFFFF|System bankomatu|
:Drukuj paragon;|#FFFFFF|Klient|
:Weź paragon;przerwij
w przeciwnym razie (nie)
|#FFFFFF|System bankomatu|
:Wyświetl „Niewystarczające środki”;
endifinaczej (nie)
|#FFFFFF|System bankomatowy|
:Wyświetl „Niepoprawne hasło PIN”;
:Zaproś do ponownego wpisania PINu;
endifinaczej (nie)
|#FFFFFF|System bankomatowy|
:Wyświetl „Karta nie jest ważna”;
:Zwróć kartę;
endifpowtarzaj, dopóki (wypłata nie została zakończona?)
|#FFFFFF|Klient|
:Usuń kartę;
stop
@enduml—–
-
Załącz w dokumentacji lub udostępnij do przeglądu.
-
Zalety automatyzacji z wykorzystaniem AI
-
Szybkość — Od pustej strony do kompletnego diagramu z kanałami w mniej niż 60 sekund.
-
Dokładność — Wymusza standardy UML; zmniejsza błędy składni, typowe w ręcznym PlantUML.
-
Pełność — AI często sugeruje pomijane ścieżki (np. maksymalna liczba prób PIN).
-
Współpraca — Niekontrolujący technicznie uczestnicy opisują procesy po angielsku; AI je wizualizuje.
-
Iteracja — Ulepszanie w rozmowie przewyższa edycję surowego tekstu PlantUML.
Choć PlantUML oferuje lekkie, oparte na kodzie sterowanie (doskonałe do kontroli wersji), Visual Paradigm AI łączy najlepsze z obu światów: szybkie prototypowanie za pomocą tekstu oraz zaawansowane edytowanie wizualne.
5. Zasady tworzenia skutecznych diagramów aktywności z korytarzami
(niezmienione, ale dodaj wskazówkę:)
-
Najpierw wykorzystaj AI— Zacznij od Visual Paradigm AI, aby wygenerować szkic, a następnie popraw ręcznie lub za pomocą eksportu do PlantUML w celu uzyskania precyzji.
6. Najczęstsze błędy do uniknięcia
(niezmienione, plus:)
-
Zbyt duże poleganie na AI bez przeglądu — zawsze sprawdzaj, czy złożone decyzje/petle odpowiadają wymaganiom.
7. Zastosowania w świecie rzeczywistym
(niezmienione – bankowość nadal stanowi kluczowy przypadek użycia; AI przyspiesza modelowanie dla zespołów agilnych.)
Wnioski
Przykład wypłaty gotówki z ATM ilustruje moc diagramów aktywności z korytarzami w przedstawianiu procesów współpracy i złożonych decyzji. Dziękifunkcjom AI Visual Paradigm (konwersja tekstu na diagram, konwersja przypadków użycia, doskonalenie za pomocą czatbotu), specjaliści mogą teraz automatyzować dużą część tworzenia — zamieniając opisowe wymagania na wygładzone, uporządkowane diagramy UML z korytarzami praktycznie natychmiast.
Wypróbuj sam!
-
Pobierz Visual Paradigm Desktop (wydanie profesjonalne) lub odwiedź chat.visual-paradigm.com.
-
Wklej opis scenariusza ATM i obserwuj, jak AI tworzy Twój diagram.
Ta integracja klasycznychmodelowania UML z nowoczesnym AI generatywnym czyni diagramy aktywności z korytarzami bardziej dostępne, szybsze i dokładne niż kiedykolwiek — idealne dla analityków, programistów i nauczycieli.
Miłego modelowania!
-
Generator diagramów klas UML z wykorzystaniem AI od Visual Paradigm: Ten zaawansowany narzędzie automatyczniegeneruje diagramy klas UML na podstawie opisów w języku naturalnym, znacznie ułatwiając proces projektowania i modelowania oprogramowania. Pozwala programistom generować znormalizowane schematy i kompletną dokumentację projektu z minimalnym wysiłkiem ręcznym.
-
Visual Paradigm – diagramy sekwencji UML z wykorzystaniem AI: Ten zasób wyjaśnia, jakgenerować profesjonalne diagramy sekwencji UML bezpośrednio z promptów tekstowych wykorzystując zaawansowany zestaw narzędzi modelowania AI. Narzędzie rozumie intencje użytkownika, aby w czasie rzeczywistym doskonalić logikę, działając jak partner współpracy w modelowaniu.
-
Przyszłość modelowania: Jak AI transformuje generowanie diagramów UML: Ten artykuł zawiera szczegółową analizę, jak sztuczna inteligencja jestuproszczenie i poprawa tworzenia diagramów UMLw nowoczesnej opracowaniu oprogramowania. Wyróżnia przesunięcie od ręcznego rysowania do inteligentnego, automatycznego modelowania.
-
Narzędzie do doskonalenia diagramów sekwencji z wykorzystaniem AI | Visual Paradigm: Ten fragment funkcji omawia, jak AI poprawia projektowanie oprogramowania poprzezautomatyczne ulepszanie i optymalizowanie diagramów sekwencjiz inteligentnymi sugestiami. Przekształca proste szkice w zaawansowane, dokładne modele odpowiednie dla złożonych systemów.
-
Jak czatbot AI może pomóc Ci szybciej opanować UML: Ten artykuł szczegółowo wyjaśnia, jak czatbot AI zapewniainteraktywne środowisko do ćwiczenia UML, oferując natychmiastową wizualizację i zwrotne informacje dla studentów i programistów. Pozwala użytkownikom natychmiast zobaczyć wizualnie każdy koncept, przyspieszając naukę standardów modelowania.
-
Diagram pakietu UML: Kompletny przewodnik po strukturyzowaniu kodu z wykorzystaniem AI: Ten przewodnik bada, jak AI wspomagastrukturyzowanie systemów i zarządzanie zależnościamiz wykorzystaniem diagramów pakietów UML w celu uzyskania czystej, skalowalnej architektury oprogramowania. Skupia się specjalnie na utrzymaniu architektury poprzez inteligentną analizę zależności.
-
Kompletny przewodnik po diagramach maszyn stanów UML z wykorzystaniem AI: Ten zasób techniczny obejmuje wykorzystanie narzędzi wspomaganych AI domodelowania złożonego dynamicznego zachowania obiektówi przejść stanów z precyzją. Wyjaśnia, jak AI pomaga w rejestrowaniu reakcji historycznych obiektów na różne zdarzenia.
-
Analiza tekstowa z wykorzystaniem AI – automatyczne przekształcanie tekstu na modele UML: Opis funkcji wyjaśnia, jak AI analizuje dokumenty tekstowe, abyautomatycznie identyfikować encje i relacje, przekształcając je w strukturalne modele UML. Narzędzie zostało zaprojektowane w celu automatyzacji „ciężkiej pracy” polegającej na identyfikacji klas, atrybutów i operacji z nieuporządkowanych opisów problemów.
-
Generuj diagramy aktywności z przypadków użycia natychmiastowo z wykorzystaniem AI: Ten artykuł przedstawia silnik AI, który umożliwiaszybkie i dokładne przekształcanie opisów przypadków użyciana profesjonalne diagramy aktywności UML. Ta automatyzacja gwarantuje poprawne wizualizowanie przepływów systemu bez ręcznego rysowania.
-
Opanowanie diagramów przypadków użycia z wykorzystaniem AI za pomocą Visual Paradigm: Kompletny przewodnik na temat wykorzystania specjalistycznych funkcji AI do tworzeniainteligentnych i dynamicznych diagramów przypadków użycia UMLdla nowoczesnych systemów oprogramowania. Przewodnik pokazuje, jak AI może doskonalić i automatyzować opracowanie przypadków użycia w celu szybszego dostarczania projektów.











